Spring注解解除后,其生命周期原理如何被重新触发或实现?
- 内容介绍
- 文章标签
- 相关推荐
本文共计664个文字,预计阅读时间需要3分钟。
生命周期+初始化方法+销毁方法+Bean定义+public class Car+{+public Car()+{+System.out.println(car constructor)+;+}+public void init()+{+System.out.println(car init)+;+}+public void destroy()+{+System.out.println(car destroy)+;+}+}
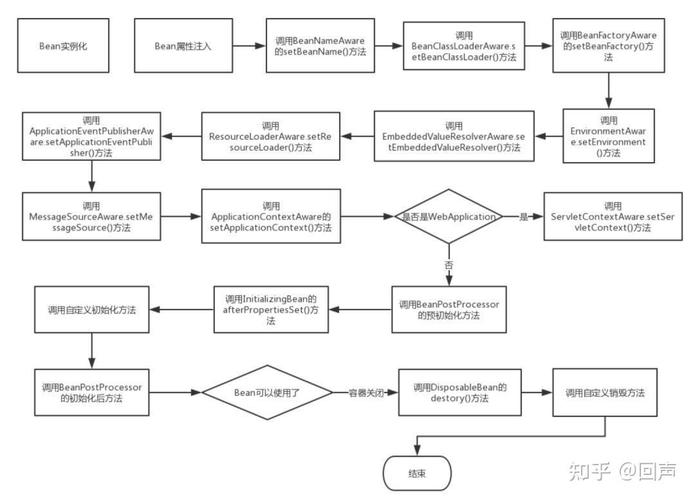
生命周期
initMethod和destroyMethod
Bean定义
public class Car { public Car() { System.out.println("car constructor"); } public void init(){ System.out.println("car init"); } public void destroy(){ System.out.println("car destroy"); } }
配置类
- bean创建--初始化--销毁
- 可以自定义初始化和销毁方法
- 初始化:对象创建完成,并赋值完成,调用初始化方法
- 销毁: 容器关闭进行销毁(单实例)
多实例容器不会管理这个bean
@Configuration public class MyCOnfigOfLifeCycle { @Bean(initMethod = "init",destroyMethod = "destroy") public Car car(){ return new Car(); } }
获取容器
@Test public void test01(){ printBeans(applicationContext); // 关闭容器 applicationContext.close(); } private void printBeans(AnnotationConfigApplicationContext applicationContext){ String[] beanDefinitionNames = applicationContext.getBeanDefinitionNames(); for (String beanDefinitionName : beanDefinitionNames) { System.out.println(beanDefinitionName); } }
InitializingBean和DisposableBean
Bean定义
public class Cat implements InitializingBean, DisposableBean { @Override public void destroy() throws Exception { System.out.println("cat destroy"); } @Override public void afterPropertiesSet() throws Exception { System.out.println("cat initialize"); } }
实现了InitializingBean和Disposable后,也可以实现初始化和销毁的方法
PostConstruct和PreDestroy
Bean定义
public class Dog { public Dog(){ System.out.println("dog constructor"); } @PostConstruct public void init(){ System.out.println("dog init"); } @PreDestroy public void destroy(){ System.out.println("dog destroy"); } }
BeanPostProcessor
bean
定义
public class MyBeanPostProcessor implements BeanPostProcessor { @Override public Object postProcessBeforeInitialization(Object bean, String beanName) throws BeansException { System.out.println("before init" + beanName); return bean; } @Override public Object postProcessAfterInitialization(Object bean, String beanName) throws BeansException { System.out.println("after init" + beanName); return bean; } }
加入到bean中,可以发现每个bean初始化前后都会执行功能
- postProcessBeforeInitialization将在一个bean被完全初始化前进行回调,此时对应的bean已经实例化了,但是对应的属性注入等还没有进行,即在调用InitializingBean的afterPropertiesSet()方法或bean对应的init-method之前
- postProcessAfterInitialization将在bean被完全初始化后进行回调,此时对应的依赖注入已经完成,即在调用InitializingBean的afterPropertiesSet()方法或对应init-method方法之后。
postProcessBeforeInitialization方法的返回值会被Spring容器作为处理后的Bean注册到容器中。如果你在postProcessBeforeInitialization方法中重新构造了一个Bean进行返回,而不是返回参数中的bean;那么你返回的Bean将会被注册到Spring容器中。而原来在Spring中配置的Bean(被Spring实例化的Bean)将会被覆盖。
一旦这两个方法返回null,就不会执行后面的postProcessBefore/AfterInitialization,(在applyBeanPostProcessorsBeforeInitialization中)
for(Iterator var4 = this.getBeanPostProcessors().iterator(); var4.hasNext(); result = current) { BeanPostProcessor processor = (BeanPostProcessor)var4.next(); current = processor.postProcessBeforeInitialization(result, beanName); if (current == null) { return result; } }
步骤:
populateBean给Bean赋值
initializeBean{ applyBeanPostProcessorsBeforeInitialization,
invokeInitMethods, // 自定义初始化
applyBeanPostProcessorsAfterInitialization}
底层使用
bean赋值,bean注入,@autowire,生命周期注解功能,@Async
以上就是本文的全部内容,希望对大家的学习有所帮助,也希望大家多多支持易盾网络。
本文共计664个文字,预计阅读时间需要3分钟。
生命周期+初始化方法+销毁方法+Bean定义+public class Car+{+public Car()+{+System.out.println(car constructor)+;+}+public void init()+{+System.out.println(car init)+;+}+public void destroy()+{+System.out.println(car destroy)+;+}+}
生命周期
initMethod和destroyMethod
Bean定义
public class Car { public Car() { System.out.println("car constructor"); } public void init(){ System.out.println("car init"); } public void destroy(){ System.out.println("car destroy"); } }
配置类
- bean创建--初始化--销毁
- 可以自定义初始化和销毁方法
- 初始化:对象创建完成,并赋值完成,调用初始化方法
- 销毁: 容器关闭进行销毁(单实例)
多实例容器不会管理这个bean
@Configuration public class MyCOnfigOfLifeCycle { @Bean(initMethod = "init",destroyMethod = "destroy") public Car car(){ return new Car(); } }
获取容器
@Test public void test01(){ printBeans(applicationContext); // 关闭容器 applicationContext.close(); } private void printBeans(AnnotationConfigApplicationContext applicationContext){ String[] beanDefinitionNames = applicationContext.getBeanDefinitionNames(); for (String beanDefinitionName : beanDefinitionNames) { System.out.println(beanDefinitionName); } }
InitializingBean和DisposableBean
Bean定义
public class Cat implements InitializingBean, DisposableBean { @Override public void destroy() throws Exception { System.out.println("cat destroy"); } @Override public void afterPropertiesSet() throws Exception { System.out.println("cat initialize"); } }
实现了InitializingBean和Disposable后,也可以实现初始化和销毁的方法
PostConstruct和PreDestroy
Bean定义
public class Dog { public Dog(){ System.out.println("dog constructor"); } @PostConstruct public void init(){ System.out.println("dog init"); } @PreDestroy public void destroy(){ System.out.println("dog destroy"); } }
BeanPostProcessor
bean
定义
public class MyBeanPostProcessor implements BeanPostProcessor { @Override public Object postProcessBeforeInitialization(Object bean, String beanName) throws BeansException { System.out.println("before init" + beanName); return bean; } @Override public Object postProcessAfterInitialization(Object bean, String beanName) throws BeansException { System.out.println("after init" + beanName); return bean; } }
加入到bean中,可以发现每个bean初始化前后都会执行功能
- postProcessBeforeInitialization将在一个bean被完全初始化前进行回调,此时对应的bean已经实例化了,但是对应的属性注入等还没有进行,即在调用InitializingBean的afterPropertiesSet()方法或bean对应的init-method之前
- postProcessAfterInitialization将在bean被完全初始化后进行回调,此时对应的依赖注入已经完成,即在调用InitializingBean的afterPropertiesSet()方法或对应init-method方法之后。
postProcessBeforeInitialization方法的返回值会被Spring容器作为处理后的Bean注册到容器中。如果你在postProcessBeforeInitialization方法中重新构造了一个Bean进行返回,而不是返回参数中的bean;那么你返回的Bean将会被注册到Spring容器中。而原来在Spring中配置的Bean(被Spring实例化的Bean)将会被覆盖。
一旦这两个方法返回null,就不会执行后面的postProcessBefore/AfterInitialization,(在applyBeanPostProcessorsBeforeInitialization中)
for(Iterator var4 = this.getBeanPostProcessors().iterator(); var4.hasNext(); result = current) { BeanPostProcessor processor = (BeanPostProcessor)var4.next(); current = processor.postProcessBeforeInitialization(result, beanName); if (current == null) { return result; } }
步骤:
populateBean给Bean赋值
initializeBean{ applyBeanPostProcessorsBeforeInitialization,
invokeInitMethods, // 自定义初始化
applyBeanPostProcessorsAfterInitialization}
底层使用
bean赋值,bean注入,@autowire,生命周期注解功能,@Async
以上就是本文的全部内容,希望对大家的学习有所帮助,也希望大家多多支持易盾网络。

