空调匹数如何选择才能匹配房间大小?
- 内容介绍
- 文章标签
- 相关推荐
本文共计1340个文字,预计阅读时间需要6分钟。
许多人买空调时都会有个疑问——空调选多大合适?
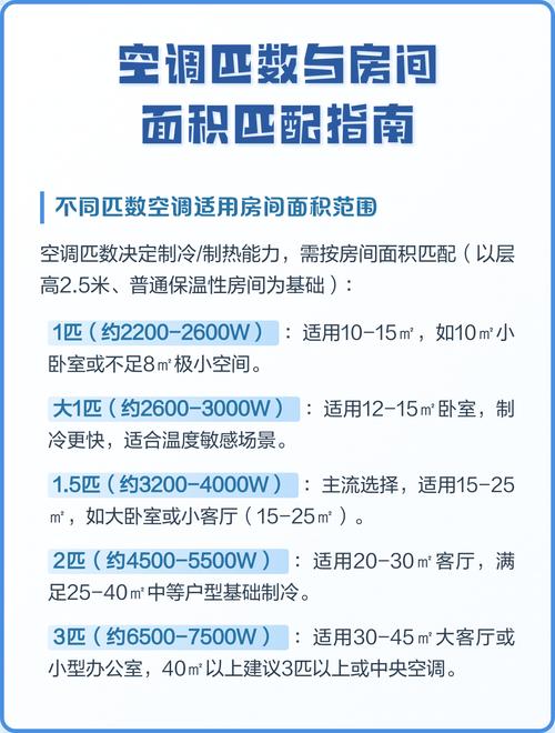
选购空调,首先要了解房间面积,根据面积来选择合适匹数的空调。一般来说,1匹空调适合10-15平方米的房间,1.5匹空调适合15-20平方米的房间,2匹空调适合20-30平方米的房间。
最后,可以推荐购买26型空调,或者根据实际面积选择1匹、1.5匹或2匹的空调。
很多人在买空调的时候,都会有这样一个疑问——空调选多大的?问导购,导购就会反问我们房间面积有多大,最后给我们推荐说买1匹、1.5匹、大1.5匹的空调,又或者推荐说买26型、35型空调。
到底空调的“匹”代表什么?“型”又代表什么?空调的大小,到底要怎么选?今天,新岩素家居研究员就来跟大家说说这些问题。
空调的大小
空调的大小,往往是按照“匹”来划分的,“匹”也可以说“P”,比如说1匹(1P)空调、1.5匹(1.5P)空调,大1匹、大1.5匹空调。这里的“匹”,指的是空调的马力,因此,空调匹数越大,自然它的马力就越强劲,制冷能力更好。
按功率计算
以前的空调,技术还不成熟,空调的输入功率越大,马力就越大,制冷就越强劲。按照马力大小与功率“瓦”的换算,1匹马力的空调,输入功率就等于735.5W,如果算上其它电器元件的功率,1匹空调的输入功率,就是800W。以此类推,1.5匹、2匹空调的输入功率约为1200W、1600W。
按制冷量计算
而在近几年,空调的制造技术越来越成熟,空调也不像以前那样,吃多少饭,干多少活。因此,空调匹数大少,主要看它的制冷量,制冷量越大,空调的匹数就越大。按照标准,每1匹的空调,制冷量为2324W。
而所谓的“大”、“小”,其实就是在实际制冷量的基础上增加、减少一些制冷量。比如说正1.5匹空调,按照换算,正1.5匹空调制冷量是3486W,那么,制冷量为3200W的,就叫做“小1.5匹”;制冷量3500W、3510W、3600W,它们都可以叫“大1.5匹”。
按型号计算
另外,空调大小,还有一种叫法是“XX型”,这里的“XX”,其实就是制冷量的千位数和百位数。比如说制冷量为2600W的大1匹空调,就是“26型”空调;3500W的大1.5匹空调,就是“35型”空调。
如今市面上的空调,匹数大小都很固定,很少有正匹数的空调,基本都是大一点或者小一点。大1匹的,制冷量基本都是2600W;大1.5匹的,制冷量基本都是3500W、3510W、3600W。大3匹的,制冷量为7200~7300W。
空调大小的选择
上面也说过,空调匹数越大,制冷量就越强劲,因此,我们在买空调时,要先计算房间到底需要多大的制冷量,然后根据实际情况来选择空调的匹数。一般来说,每1㎡的空间,所需要的制冷量为220W,因此,如果房间是10㎡,选择制冷量为2200W的的“小1匹”空调就足够。
当然,上面提到的所需制冷量是“理想状态”,在空调实际的使用过程中,有几个因素会影响到房间实际所需的制冷量:
比如说楼层太高,又比如说房间保温效果不好,存在西晒的情况,有大面积的玻璃窗,住在楼顶,再比如说房子密封性差,开放式空间容易“走冷”。这时候,空调就应该选大一点,比如说选大半匹,这样空调才有足够多的“冷气”覆盖整个房间。
变频空调
如今市面上的空调,绝大多数都是变频空调。与定频空调相比,变频空调可以根据实际情况来调节压缩机的运行功率,所以它的制冷量并非固定的,房间热量太大,空调就输出更多的冷气,房间足够冷,空调就减少冷气量的输出。
比如说大1.5匹的空调,理论制冷量为3500W,但如果是变频的空调,它的制冷量范围达到200W~4200W,即使房间面积有17㎡,选择大1.5匹的空调也是可以的,只不过空调要保持大功率运行,制冷速度慢一点而已。
因此,绝大多数情况下,10㎡~15㎡的房间,选择2500W、2600W的大1匹变频空调就足够;15㎡~18㎡的房间,选择3500W的大1.5匹变频空调就足够;22~30㎡的房间,选择5100W的大2匹变频空调就足够;30~40㎡的客厅,选择7200W的大3匹变频空调就足够。
空调大小
本文共计1340个文字,预计阅读时间需要6分钟。
许多人买空调时都会有个疑问——空调选多大合适?
选购空调,首先要了解房间面积,根据面积来选择合适匹数的空调。一般来说,1匹空调适合10-15平方米的房间,1.5匹空调适合15-20平方米的房间,2匹空调适合20-30平方米的房间。
最后,可以推荐购买26型空调,或者根据实际面积选择1匹、1.5匹或2匹的空调。
很多人在买空调的时候,都会有这样一个疑问——空调选多大的?问导购,导购就会反问我们房间面积有多大,最后给我们推荐说买1匹、1.5匹、大1.5匹的空调,又或者推荐说买26型、35型空调。
到底空调的“匹”代表什么?“型”又代表什么?空调的大小,到底要怎么选?今天,新岩素家居研究员就来跟大家说说这些问题。
空调的大小
空调的大小,往往是按照“匹”来划分的,“匹”也可以说“P”,比如说1匹(1P)空调、1.5匹(1.5P)空调,大1匹、大1.5匹空调。这里的“匹”,指的是空调的马力,因此,空调匹数越大,自然它的马力就越强劲,制冷能力更好。
按功率计算
以前的空调,技术还不成熟,空调的输入功率越大,马力就越大,制冷就越强劲。按照马力大小与功率“瓦”的换算,1匹马力的空调,输入功率就等于735.5W,如果算上其它电器元件的功率,1匹空调的输入功率,就是800W。以此类推,1.5匹、2匹空调的输入功率约为1200W、1600W。
按制冷量计算
而在近几年,空调的制造技术越来越成熟,空调也不像以前那样,吃多少饭,干多少活。因此,空调匹数大少,主要看它的制冷量,制冷量越大,空调的匹数就越大。按照标准,每1匹的空调,制冷量为2324W。
而所谓的“大”、“小”,其实就是在实际制冷量的基础上增加、减少一些制冷量。比如说正1.5匹空调,按照换算,正1.5匹空调制冷量是3486W,那么,制冷量为3200W的,就叫做“小1.5匹”;制冷量3500W、3510W、3600W,它们都可以叫“大1.5匹”。
按型号计算
另外,空调大小,还有一种叫法是“XX型”,这里的“XX”,其实就是制冷量的千位数和百位数。比如说制冷量为2600W的大1匹空调,就是“26型”空调;3500W的大1.5匹空调,就是“35型”空调。
如今市面上的空调,匹数大小都很固定,很少有正匹数的空调,基本都是大一点或者小一点。大1匹的,制冷量基本都是2600W;大1.5匹的,制冷量基本都是3500W、3510W、3600W。大3匹的,制冷量为7200~7300W。
空调大小的选择
上面也说过,空调匹数越大,制冷量就越强劲,因此,我们在买空调时,要先计算房间到底需要多大的制冷量,然后根据实际情况来选择空调的匹数。一般来说,每1㎡的空间,所需要的制冷量为220W,因此,如果房间是10㎡,选择制冷量为2200W的的“小1匹”空调就足够。
当然,上面提到的所需制冷量是“理想状态”,在空调实际的使用过程中,有几个因素会影响到房间实际所需的制冷量:
比如说楼层太高,又比如说房间保温效果不好,存在西晒的情况,有大面积的玻璃窗,住在楼顶,再比如说房子密封性差,开放式空间容易“走冷”。这时候,空调就应该选大一点,比如说选大半匹,这样空调才有足够多的“冷气”覆盖整个房间。
变频空调
如今市面上的空调,绝大多数都是变频空调。与定频空调相比,变频空调可以根据实际情况来调节压缩机的运行功率,所以它的制冷量并非固定的,房间热量太大,空调就输出更多的冷气,房间足够冷,空调就减少冷气量的输出。
比如说大1.5匹的空调,理论制冷量为3500W,但如果是变频的空调,它的制冷量范围达到200W~4200W,即使房间面积有17㎡,选择大1.5匹的空调也是可以的,只不过空调要保持大功率运行,制冷速度慢一点而已。
因此,绝大多数情况下,10㎡~15㎡的房间,选择2500W、2600W的大1匹变频空调就足够;15㎡~18㎡的房间,选择3500W的大1.5匹变频空调就足够;22~30㎡的房间,选择5100W的大2匹变频空调就足够;30~40㎡的客厅,选择7200W的大3匹变频空调就足够。
空调大小

