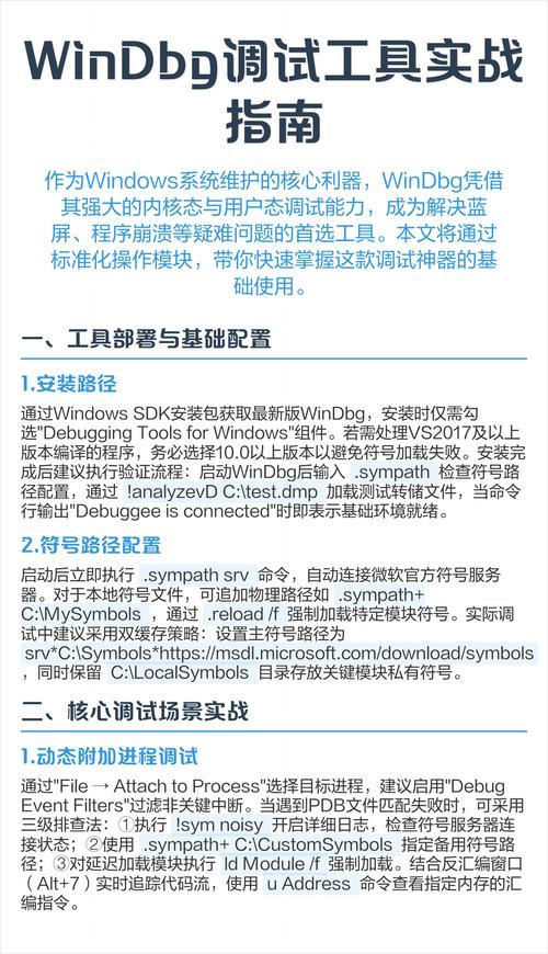
如何通过WinDbg精确获取指定方法的所有参数值?
- 内容介绍
- 文章标签
- 相关推荐
本文共计2010个文字,预计阅读时间需要9分钟。
在测试过程中,我们经常会通过查看方法的输入与输出来确定这个方法是否存在异常。那么,我们该如何通过WinDbg来获取方法的参数值呢?
WinDbg中主要包含三种命令:标准命令、扩展命令和用户定义命令。以下是WinDbg中的一些主要命令:
1. 标准命令:用于基本的调试操作,如`g`(继续执行)、`p`(打印变量)、`u`(反汇编)等。
2.扩展命令:由第三方或微软提供,用于更高级的调试功能,如`!dumpbin`(查看二进制文件)、`!peb`(查看进程环境块)等。
3.用户定义命令:由用户自定义,用于简化重复的调试任务。
要获取方法的参数值,我们可以使用以下步骤:
1. 使用`p`命令打印方法的返回值。
2.使用`u`命令反汇编方法,找到参数所在的位置。
3.使用`p`命令打印参数值。
以下是一个简单的示例:
plaintext
p myMethod() // 打印方法返回值u myMethod+0x10 L10 // 反汇编方法,找到参数位置p [esp+0x4] // 打印第一个参数p [esp+0x8] // 打印第二个参数请注意,上述示例中的偏移量(0x4、0x8)可能因编译器和平台而异。在实际使用中,您需要根据具体情况调整偏移量。
引入我们在调试的过程中,经常会通过查看方法的输入与输出来确定这个方法是否异常。
本文共计2010个文字,预计阅读时间需要9分钟。
在测试过程中,我们经常会通过查看方法的输入与输出来确定这个方法是否存在异常。那么,我们该如何通过WinDbg来获取方法的参数值呢?
WinDbg中主要包含三种命令:标准命令、扩展命令和用户定义命令。以下是WinDbg中的一些主要命令:
1. 标准命令:用于基本的调试操作,如`g`(继续执行)、`p`(打印变量)、`u`(反汇编)等。
2.扩展命令:由第三方或微软提供,用于更高级的调试功能,如`!dumpbin`(查看二进制文件)、`!peb`(查看进程环境块)等。
3.用户定义命令:由用户自定义,用于简化重复的调试任务。
要获取方法的参数值,我们可以使用以下步骤:
1. 使用`p`命令打印方法的返回值。
2.使用`u`命令反汇编方法,找到参数所在的位置。
3.使用`p`命令打印参数值。
以下是一个简单的示例:
plaintext
p myMethod() // 打印方法返回值u myMethod+0x10 L10 // 反汇编方法,找到参数位置p [esp+0x4] // 打印第一个参数p [esp+0x8] // 打印第二个参数请注意,上述示例中的偏移量(0x4、0x8)可能因编译器和平台而异。在实际使用中,您需要根据具体情况调整偏移量。
引入我们在调试的过程中,经常会通过查看方法的输入与输出来确定这个方法是否异常。

