如何设计并实现基于计算机毕业设计的医院预约挂号系统源码LW文档?
- 内容介绍
- 文章标签
- 相关推荐
本文共计2975个文字,预计阅读时间需要12分钟。
1. 选题背景、意义:紧跟网络技术发展潮流,提升人们生活水平和效率,利用信息化手段改善生活质量和工作效率,已成为当务之急。全面提高医院管理水平,顺应时代潮流。
1.选题背景、意义
随着当今网络技术的蓬勃发展以及人们生活水平的提高,利用信息化手段改善生活质量和工作效率已是当务之急和社会趋势,要跟上时代的潮流必须全面提升医院管理水平。而医院也是人们常常抱怨排队时间长的地方,所以医院迫切需要实现信息化,改变医院管理模式,提升工作效率。如何构建医院医疗卫生服务体系,是我国当前必须尽快解决的一个难题。
对于一个医院来说,医院预约挂号也是一个必备的环节,挂号信息、分配医生、诊疗信息,都包含着复杂的业务,这就需要应用计算机软件来对各项工作进行管理以发挥最大的功效。就好像一个现代化医院的成功离不开功能完整,美好舒适的建筑物,技术娴熟的医护人员,性能齐全、高精端医疗设备-样,开发一个功能完善,使用方便的医院预约挂号管理系统是非常必要的。
医院预约挂号的实际用户群体为就医的病人和医院门诊的管理的工作人员,在医院预约挂号的管理工作之中,工作人员每天都需要对一些繁琐大量的数据,并且要进行统计与管理,并且需要对一些信息数据进行手动的记录等操作。这些操作关系到医院医疗服务的合理的分配和病人病例信息的准确的情况,也关系到医院医疗服务发展的内部的管理。并且还要实时的医疗服务信息的共享,可以让就医的病人和管理层实时的查看医疗服务信息和病人的相关的信息的情况。而这一切相关的操作只需要在本系统的查询和统计模块就可以在瞬间完成。对于医院预约挂号管理中,本系统有着特定的功能模块,使医生和病人的基本的信息和挂号等信息清晰明了,而且查询方便,使管理的工作人员可以随时使用本系统一键统计医疗服务的各种数据。从而来实现医院预约挂号的信息化管理模式。
使用计算机对医院挂号信息进行管理,有着传统的手工管理所没法比拟的优点:查找方便、可靠性高、科学性好。既能规范及方便医院预约挂号员对挂号信息查询,规划患者诊断,又能使医生使用率明显升高,为其工作以及病人护理带来很大的方便,同时为医护人员的工作节省时间,满意度大大提高。因此我们利用计算机,运用数据库来开发一个医院预约挂号系统。
国家医疗制度和医疗保险制度的改革,对医院运营模式与管理提出了新的要求,必须利用医院信息化技术来适应改革。在卫生改革和医疗保险制度发展中,也要求医院推行信息化的建设,这是历史的必然和新的发展机遇。
医院预约挂号系统是一门涵盖了医学、信息、管理、计算机等多种学科为一体的边缘科学,在发达国家已经得到了广泛的应用,并创造了良好的社会效益和经济效益。医院预约挂号系统是现代化医院运营的必要技术支撑和基础设施,实现医院预约挂号系统的目的是为了以更现代化、科学化、规范化的手段来加强医院管理,提高医院工作效率,改进医疗质量,从而树立现代医院的新形象,减轻各类事务性工作者的劳动强度,使他们腾出更多的精力和时间来服务于病人。
2.论文(设计)的主要内容、开发工具简介、框架结构
医院预约挂号系统主要利用以Java为后台语言,Eclipse为开发工具,MySQL为数据库,开发基于SSM框架的系统。
JAVA具有继承性多态性和封装性等特点,语言简洁规范,可以高效地处理复杂的算法,解决管理系统中复杂的业务。JAVA可以基于可视化开发,通过拖拽控件的形式完成界面的布局,节省了许多基础代码,提高了开发速度。
Eclipse是当前开发JAVA项目的主流工具,Eclipse是可以开发企业级项目。Eclipse通过官网下载,包括许多版本商业版本需要付费使用,还有一些学习的版本,从当初的6.0版本到目前的2020版本,更新了许多好用的功能,对程序员更加的友好。Eclipse最大的特点是开源,对于编程爱好者是一个非常重要的编程工具。内置许多好用的快捷键,上手简单,操作熟悉以后会更加的喜欢这款软件。Eclipse扩展性非常好,Eclipse提供的第三方软件安装平台,下载许多可用的补丁。
MySQL体积小,安装速度快,在中小型网站和应用程序中广泛存在,使用MySQL也具有极高的安全性,包括用户登录的权限,数据操作的管理权限,数据备份,恢复等功能,但目前MySQL也面临着一定的挑战,特别是在一些小型的数据库发展带来的市场占用。但是在MySQL关系数据库因为庞大的用户群,和优良特性,MySQL依然是建站首选,降低了开发成本和部署难度。
首先对医院预约挂号系统研究背景进行介绍,然后提出需求,再对系统进行设计,包括功能设计和数据库设计,最后进行医院预约挂号系统的实现和测试。医院预约挂号系统的实施提高了管理者的效率,数据的传输过程也更加安全。
借助计算机技术、网络技术、移动通信技术,结合医院患者看病业务,开发医院预约挂号系统,实现实时预约挂号以及挂号管理业务的处理。
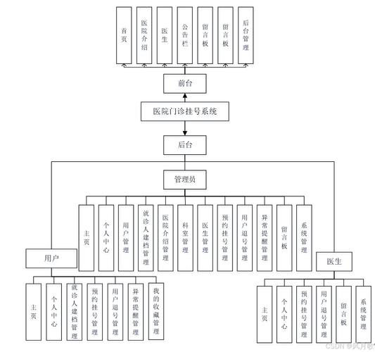
系统主要有用户的注册,登录,医院信息的浏览,科室的浏览,医生的信息,医生的排班信息,在线预约,取消预约,药品管理,诊断管理功能。
前台用户可以先进行注册,填写个人的基本信息提交到服务器,服务器把数据保存到数据库。管理员对会员的信息进行验证后,会员通过验证后的用户名和密码进行登录,登录之后查看医院科室,医院医生等。科室在首页展示,查看医院医生具体信息后,可以进行挂号,填写挂号信息后,生成挂号订单。点开我的功能模块,修改个人信息,重新登录等功能。
管理员是后台的管理者,对用户提交的挂号订单进行审核,如果不是正常的预定或者违规的内容进行删除,也可以要求会员进行修改后重新提交。管理员对医院科室的分类进行管理,系统不限于某一个科室,也可以添加别的类别,管理员还可以对患者信息进行管理,发布信息医院资讯推送给用户端。
3.论文(设计)的进度安排
第1周——第2周 资料收集,撰写并提交开题报告,准备开题答辩
第3周——第4周 系统功能设计,数据库设计
第5周——第6周 系统编码实现,准备作品中期检查
第7周——第8周 系统修改完善,准备作品验收
第9周——第10周 撰写设计说明书
第11周——第12周 准备答辩、完成毕业设计
查阅文献清单
[1]宗金运,芦立华,姬庆,石静,金彦.医院智能挂号系统的设计和实现[J].福建电脑,2020,36(08):1-9.
[2]姚文杰.基于微信公众平台的医院预约挂号系统研究[J].数码世界,2020(04):29.
[3]戴铭孚. 基于MVC模式的医院预约挂号管理系统的设计与实现[D].广西大学,2019.
[4]刘磊,何志华.医院挂号系统设计与实现[J].医学信息学杂志,2019,40(04):33-36.
[5]刘海涛,宫春阳.医院自助挂号缴费系统探讨[J].世界最新医学信息文摘,2019,19(23):215+219.
[6]王珂,孙晓红.医院移动预约挂号平台的设计与实现[J].电子技术与软件工程,2019(06):50.
[7]姜熳,严正仲,陈功,陈平.医院预约挂号平台的集成设计与实现[J].中国卫生信息管理杂志,2018,15(06):659-662.
[8]张磊.医院预约挂号系统设计与应用探究[J].中国信息化,2018(12):81-82.
[9]孙亚琦. 医院挂号APP的设计与实现[D].南京理工大学,2018.
[10]王明月. 基于Android的儿童医院预约挂号系统设计与实现[D].大连理工大学,2018.
[11]田凯元.医院预约挂号系统的设计[J].电子技术与软件工程,2017(13):41.
[12]韦美雁,段华斌,周新林.大数据环境下的MySQL优化技术探讨[J].现代计算机(专业版),2018(30):68-72.
[13]张继东.MySQL数据库基于JSP的访问技术[J].电子技术与软件工程,2017(15):169.
[14]王丽娟,靳继红.基于MySQL的查询优化技术研究[J].电脑知识与技术,2017,13(30):35-36.
[15]谭文斌,袁旭琴.Java程序设计课程教学案例平台的设计[J].电脑知识与技术,2019,15(36):90-91.
[16]严芮.计算机软件开发中Java编程语言的运用探析[J].信息与电脑(理论版),2019,31(24):49-50.
[17]程晓宇.基于Java的网购系统设计与开发的注意事项[J].现代信息科技,2019,3(23):81-82.
[18]朱巨星,祝典,邹武星.浅谈JAVA垃圾回收机制[J].信息记录材料,2019,20(12):137-138.
[19]秦浪.计算机软件Java编程特点及技术的探析[J].电脑知识与技术,2020,16(02):61-62.
[20]张煜. 基于MVC架构模式的服务开通系统设计与实现[J].南京邮电大学,2018(12):108-129.
[21]Yun Quan. Design and Implementation of E-commerce Platform based on Vue.js and MySQL[P]. Proceedings of the 3rd International Conference on Computer Engineering, Information Science & Application Technology (ICCIA 2019),2019.
[22] Zulkifli,Sufyarma Marsidin,Rusdinal,Mudjiran. Need Analysis of Development of Principal Performance Assessment Model Based on MySQL Software[P]. Proceedings of the International Conference on Education Technology (ICoET 2019),2019.
[23] Margaretha Ohyver,Jurike V. Moniaga,Iwa Sungkawa,Bonifasius Edwin Subagyo,Ian Argus Chandra. The Comparison Firebase Realtime Database and MySQL Database Performance using Wilcoxon Signed-Rank Test[J]. Procedia Computer Science,2019,157.
本文共计2975个文字,预计阅读时间需要12分钟。
1. 选题背景、意义:紧跟网络技术发展潮流,提升人们生活水平和效率,利用信息化手段改善生活质量和工作效率,已成为当务之急。全面提高医院管理水平,顺应时代潮流。
1.选题背景、意义
随着当今网络技术的蓬勃发展以及人们生活水平的提高,利用信息化手段改善生活质量和工作效率已是当务之急和社会趋势,要跟上时代的潮流必须全面提升医院管理水平。而医院也是人们常常抱怨排队时间长的地方,所以医院迫切需要实现信息化,改变医院管理模式,提升工作效率。如何构建医院医疗卫生服务体系,是我国当前必须尽快解决的一个难题。
对于一个医院来说,医院预约挂号也是一个必备的环节,挂号信息、分配医生、诊疗信息,都包含着复杂的业务,这就需要应用计算机软件来对各项工作进行管理以发挥最大的功效。就好像一个现代化医院的成功离不开功能完整,美好舒适的建筑物,技术娴熟的医护人员,性能齐全、高精端医疗设备-样,开发一个功能完善,使用方便的医院预约挂号管理系统是非常必要的。
医院预约挂号的实际用户群体为就医的病人和医院门诊的管理的工作人员,在医院预约挂号的管理工作之中,工作人员每天都需要对一些繁琐大量的数据,并且要进行统计与管理,并且需要对一些信息数据进行手动的记录等操作。这些操作关系到医院医疗服务的合理的分配和病人病例信息的准确的情况,也关系到医院医疗服务发展的内部的管理。并且还要实时的医疗服务信息的共享,可以让就医的病人和管理层实时的查看医疗服务信息和病人的相关的信息的情况。而这一切相关的操作只需要在本系统的查询和统计模块就可以在瞬间完成。对于医院预约挂号管理中,本系统有着特定的功能模块,使医生和病人的基本的信息和挂号等信息清晰明了,而且查询方便,使管理的工作人员可以随时使用本系统一键统计医疗服务的各种数据。从而来实现医院预约挂号的信息化管理模式。
使用计算机对医院挂号信息进行管理,有着传统的手工管理所没法比拟的优点:查找方便、可靠性高、科学性好。既能规范及方便医院预约挂号员对挂号信息查询,规划患者诊断,又能使医生使用率明显升高,为其工作以及病人护理带来很大的方便,同时为医护人员的工作节省时间,满意度大大提高。因此我们利用计算机,运用数据库来开发一个医院预约挂号系统。
国家医疗制度和医疗保险制度的改革,对医院运营模式与管理提出了新的要求,必须利用医院信息化技术来适应改革。在卫生改革和医疗保险制度发展中,也要求医院推行信息化的建设,这是历史的必然和新的发展机遇。
医院预约挂号系统是一门涵盖了医学、信息、管理、计算机等多种学科为一体的边缘科学,在发达国家已经得到了广泛的应用,并创造了良好的社会效益和经济效益。医院预约挂号系统是现代化医院运营的必要技术支撑和基础设施,实现医院预约挂号系统的目的是为了以更现代化、科学化、规范化的手段来加强医院管理,提高医院工作效率,改进医疗质量,从而树立现代医院的新形象,减轻各类事务性工作者的劳动强度,使他们腾出更多的精力和时间来服务于病人。
2.论文(设计)的主要内容、开发工具简介、框架结构
医院预约挂号系统主要利用以Java为后台语言,Eclipse为开发工具,MySQL为数据库,开发基于SSM框架的系统。
JAVA具有继承性多态性和封装性等特点,语言简洁规范,可以高效地处理复杂的算法,解决管理系统中复杂的业务。JAVA可以基于可视化开发,通过拖拽控件的形式完成界面的布局,节省了许多基础代码,提高了开发速度。
Eclipse是当前开发JAVA项目的主流工具,Eclipse是可以开发企业级项目。Eclipse通过官网下载,包括许多版本商业版本需要付费使用,还有一些学习的版本,从当初的6.0版本到目前的2020版本,更新了许多好用的功能,对程序员更加的友好。Eclipse最大的特点是开源,对于编程爱好者是一个非常重要的编程工具。内置许多好用的快捷键,上手简单,操作熟悉以后会更加的喜欢这款软件。Eclipse扩展性非常好,Eclipse提供的第三方软件安装平台,下载许多可用的补丁。
MySQL体积小,安装速度快,在中小型网站和应用程序中广泛存在,使用MySQL也具有极高的安全性,包括用户登录的权限,数据操作的管理权限,数据备份,恢复等功能,但目前MySQL也面临着一定的挑战,特别是在一些小型的数据库发展带来的市场占用。但是在MySQL关系数据库因为庞大的用户群,和优良特性,MySQL依然是建站首选,降低了开发成本和部署难度。
首先对医院预约挂号系统研究背景进行介绍,然后提出需求,再对系统进行设计,包括功能设计和数据库设计,最后进行医院预约挂号系统的实现和测试。医院预约挂号系统的实施提高了管理者的效率,数据的传输过程也更加安全。
借助计算机技术、网络技术、移动通信技术,结合医院患者看病业务,开发医院预约挂号系统,实现实时预约挂号以及挂号管理业务的处理。
系统主要有用户的注册,登录,医院信息的浏览,科室的浏览,医生的信息,医生的排班信息,在线预约,取消预约,药品管理,诊断管理功能。
前台用户可以先进行注册,填写个人的基本信息提交到服务器,服务器把数据保存到数据库。管理员对会员的信息进行验证后,会员通过验证后的用户名和密码进行登录,登录之后查看医院科室,医院医生等。科室在首页展示,查看医院医生具体信息后,可以进行挂号,填写挂号信息后,生成挂号订单。点开我的功能模块,修改个人信息,重新登录等功能。
管理员是后台的管理者,对用户提交的挂号订单进行审核,如果不是正常的预定或者违规的内容进行删除,也可以要求会员进行修改后重新提交。管理员对医院科室的分类进行管理,系统不限于某一个科室,也可以添加别的类别,管理员还可以对患者信息进行管理,发布信息医院资讯推送给用户端。
3.论文(设计)的进度安排
第1周——第2周 资料收集,撰写并提交开题报告,准备开题答辩
第3周——第4周 系统功能设计,数据库设计
第5周——第6周 系统编码实现,准备作品中期检查
第7周——第8周 系统修改完善,准备作品验收
第9周——第10周 撰写设计说明书
第11周——第12周 准备答辩、完成毕业设计
查阅文献清单
[1]宗金运,芦立华,姬庆,石静,金彦.医院智能挂号系统的设计和实现[J].福建电脑,2020,36(08):1-9.
[2]姚文杰.基于微信公众平台的医院预约挂号系统研究[J].数码世界,2020(04):29.
[3]戴铭孚. 基于MVC模式的医院预约挂号管理系统的设计与实现[D].广西大学,2019.
[4]刘磊,何志华.医院挂号系统设计与实现[J].医学信息学杂志,2019,40(04):33-36.
[5]刘海涛,宫春阳.医院自助挂号缴费系统探讨[J].世界最新医学信息文摘,2019,19(23):215+219.
[6]王珂,孙晓红.医院移动预约挂号平台的设计与实现[J].电子技术与软件工程,2019(06):50.
[7]姜熳,严正仲,陈功,陈平.医院预约挂号平台的集成设计与实现[J].中国卫生信息管理杂志,2018,15(06):659-662.
[8]张磊.医院预约挂号系统设计与应用探究[J].中国信息化,2018(12):81-82.
[9]孙亚琦. 医院挂号APP的设计与实现[D].南京理工大学,2018.
[10]王明月. 基于Android的儿童医院预约挂号系统设计与实现[D].大连理工大学,2018.
[11]田凯元.医院预约挂号系统的设计[J].电子技术与软件工程,2017(13):41.
[12]韦美雁,段华斌,周新林.大数据环境下的MySQL优化技术探讨[J].现代计算机(专业版),2018(30):68-72.
[13]张继东.MySQL数据库基于JSP的访问技术[J].电子技术与软件工程,2017(15):169.
[14]王丽娟,靳继红.基于MySQL的查询优化技术研究[J].电脑知识与技术,2017,13(30):35-36.
[15]谭文斌,袁旭琴.Java程序设计课程教学案例平台的设计[J].电脑知识与技术,2019,15(36):90-91.
[16]严芮.计算机软件开发中Java编程语言的运用探析[J].信息与电脑(理论版),2019,31(24):49-50.
[17]程晓宇.基于Java的网购系统设计与开发的注意事项[J].现代信息科技,2019,3(23):81-82.
[18]朱巨星,祝典,邹武星.浅谈JAVA垃圾回收机制[J].信息记录材料,2019,20(12):137-138.
[19]秦浪.计算机软件Java编程特点及技术的探析[J].电脑知识与技术,2020,16(02):61-62.
[20]张煜. 基于MVC架构模式的服务开通系统设计与实现[J].南京邮电大学,2018(12):108-129.
[21]Yun Quan. Design and Implementation of E-commerce Platform based on Vue.js and MySQL[P]. Proceedings of the 3rd International Conference on Computer Engineering, Information Science & Application Technology (ICCIA 2019),2019.
[22] Zulkifli,Sufyarma Marsidin,Rusdinal,Mudjiran. Need Analysis of Development of Principal Performance Assessment Model Based on MySQL Software[P]. Proceedings of the International Conference on Education Technology (ICoET 2019),2019.
[23] Margaretha Ohyver,Jurike V. Moniaga,Iwa Sungkawa,Bonifasius Edwin Subagyo,Ian Argus Chandra. The Comparison Firebase Realtime Database and MySQL Database Performance using Wilcoxon Signed-Rank Test[J]. Procedia Computer Science,2019,157.

