如何使用Eclipse Java Swing编写一个高效的学生成绩管理系统实例代码?
- 内容介绍
- 文章标签
- 相关推荐
本文共计2576个文字,预计阅读时间需要11分钟。
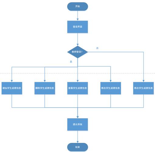
一、系统介绍本系统实现了用户登录功能,能够对学生的成绩进行增删改查,并提供了用户修改密码的功能。系统采用MD5加密算法进行密码加密,数据库使用MySQL 8.0.13,界面设计友好。
二、系统展示
1.登录页面
2.主页面
一、系统介绍
本系统实现了用户登录,实现了对学生成绩的增删改查,实现了用户修改密码功能,采用MD5加密算法,数据库使用Mysql8.0.13,界面良好。
本文共计2576个文字,预计阅读时间需要11分钟。
一、系统介绍本系统实现了用户登录功能,能够对学生的成绩进行增删改查,并提供了用户修改密码的功能。系统采用MD5加密算法进行密码加密,数据库使用MySQL 8.0.13,界面设计友好。
二、系统展示
1.登录页面
2.主页面
一、系统介绍
本系统实现了用户登录,实现了对学生成绩的增删改查,实现了用户修改密码功能,采用MD5加密算法,数据库使用Mysql8.0.13,界面良好。

