如何高效掌握优先队列的运用技巧及知识点?
- 内容介绍
- 文章标签
- 相关推荐
本文共计1213个文字,预计阅读时间需要5分钟。
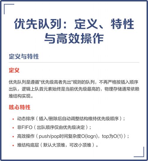
C++ 优先队列用法详解+优先队列也是队列这种数据结构的一种。它的操作不仅局限于队列的先进先出,还可以按逻辑(如按最大值或最小值)出队。常见的队列是一种先进先出的数据结构。
c++优先队列用法详解
优先队列也是队列这种数据结构的一种。它的操作不仅局限于队列的先进先出,可以按逻辑(按最大值或者最小值等出队列)。
普通的队列是一种先进先出的数据结构,元素在队列尾追加,而从队列头删除。
在优先队列中,元素被赋予优先级。当访问元素时,具有最高优先级的元素最先删除。优先队列具有最高级先出 (first in, largest out)的行为特征。
首先要包含头文件#include<queue>, 他和queue不同的就在于我们可以自定义其中数据的优先级, 让优先级高的排在队列前面,优先出队。
优先队列具有队列的所有特性,包括队列的基本操作,只是在这基础上添加了内部的一个排序,它本质是一个堆实现的。
和队列基本操作相同:
top 访问队头元素
empty 队列是否为空
size 返回队列内元素个数
push 插入元素到队尾 (并排序)
emplace 原地构造一个元素并插入队列
pop 弹出队头元素
swap 交换内容
定义:priority_queue<Type, Container, Functional>
Type 就是数据类型,Container 就是容器类型(Container必须是用数组实现的容器,比如vector,deque等等,但不能用 list。
本文共计1213个文字,预计阅读时间需要5分钟。
C++ 优先队列用法详解+优先队列也是队列这种数据结构的一种。它的操作不仅局限于队列的先进先出,还可以按逻辑(如按最大值或最小值)出队。常见的队列是一种先进先出的数据结构。
c++优先队列用法详解
优先队列也是队列这种数据结构的一种。它的操作不仅局限于队列的先进先出,可以按逻辑(按最大值或者最小值等出队列)。
普通的队列是一种先进先出的数据结构,元素在队列尾追加,而从队列头删除。
在优先队列中,元素被赋予优先级。当访问元素时,具有最高优先级的元素最先删除。优先队列具有最高级先出 (first in, largest out)的行为特征。
首先要包含头文件#include<queue>, 他和queue不同的就在于我们可以自定义其中数据的优先级, 让优先级高的排在队列前面,优先出队。
优先队列具有队列的所有特性,包括队列的基本操作,只是在这基础上添加了内部的一个排序,它本质是一个堆实现的。
和队列基本操作相同:
top 访问队头元素
empty 队列是否为空
size 返回队列内元素个数
push 插入元素到队尾 (并排序)
emplace 原地构造一个元素并插入队列
pop 弹出队头元素
swap 交换内容
定义:priority_queue<Type, Container, Functional>
Type 就是数据类型,Container 就是容器类型(Container必须是用数组实现的容器,比如vector,deque等等,但不能用 list。

