如何实现自定义View中的onLayout方法重写?
- 内容介绍
- 文章标签
- 相关推荐
本文共计692个文字,预计阅读时间需要3分钟。
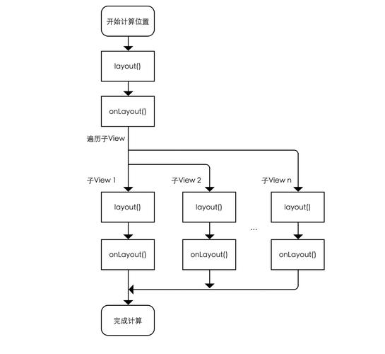
前言:本文主要仿照鸿洋大神的Android+手把手教你自定义ViewGroup,效果图+布局文件+?xml version=1.0 encoding=utf-8?xmlns:android=http://schemas.android.com/apk/res/androidandroid:orientation=vertical>
前言:本文主要仿照鸿洋大神的Android 手把手教您自定义ViewGroup
效果图
布局文件
<?xml version="1.0" encoding="utf-8"?>
<LinearLayout xmlns:android="schemas.android.com/apk/res/android"
android:orientation="vertical" android:layout_width="match_parent"
android:layout_height="match_parent">
<TextView
android:layout_width="match_parent"
android:layout_height="100dp"
android:background="#003839"
android:gravity="center"
android:visibility="visible"
android:text="SECOND"/>
<com.pengkv.apple.weight.SecondView
android:id="@+id/view_first"
android:layout_width="200dp"
android:visibility="visible"
android:background="#888787"
android:layout_height="200dp">
<TextView
android:layout_width="50dp"
android:layout_height="50dp"
android:background="#FF4444"
android:gravity="center"
android:text="0"
android:textColor="#FFFFFF"
android:textSize="22sp"
android:textStyle="bold" />
<TextView
android:layout_width="50dp"
android:layout_height="50dp"
android:background="#00ff00"
android:gravity="center"
android:text="1"
android:textColor="#FFFFFF"
android:textSize="22sp"
android:textStyle="bold" />
<TextView
android:layout_width="50dp"
android:layout_height="50dp"
android:background="#ff0000"
android:gravity="center"
android:text="2"
android:textColor="#FFFFFF"
android:textSize="22sp"
android:textStyle="bold" />
<TextView
android:layout_width="50dp"
android:layout_height="50dp"
android:background="#0000ff"
android:gravity="center"
android:text="3"
android:textColor="#FFFFFF"
android:textSize="22sp"
android:textStyle="bold" />
</com.pengkv.apple.weight.SecondView>
</LinearLayout>
View代码
public class SecondView extends LinearLayout {
public SecondView(Context context) {
super(context);
}
public SecondView(Context context, AttributeSet attrs) {
super(context, attrs);
}
public SecondView(Context context, AttributeSet attrs, int defStyleAttr) {
super(context, attrs, defStyleAttr);
}
@Override
protected void onMeasure(int widthMeasureSpec, int heightMeasureSpec) {
// super.onMeasure(widthMeasureSpec,heightMeasureSpec);
//父容器的宽、高
int widthMode=MeasureSpec.getMode(widthMeasureSpec);
int heightMode=MeasureSpec.getMode(heightMeasureSpec);
int widthSize=MeasureSpec.getSize(widthMeasureSpec);
int heightSize=MeasureSpec.getSize(heightMeasureSpec);
//计算出所有childView的宽、高
measureChildren(widthMeasureSpec,heightMeasureSpec);
//用于记录子view所占的总宽、高
int width=0;
int height=0;
int childCount=getChildCount();
//用于记录单个子view的宽、高
int childWidth=0;
int childHeight=0;
//用于记录单个子view的外边距
MarginLayoutParams childParams=null;
int leftHeight=0;//左边子view占据的高度
int rightHeight=0;//右边子view占据的高度
int topWidth=0;//上边子view占据的宽度
int bottomWidth=0;//下边子view占据的宽度
for (int i=0;i<childCount;i++){
//获取单个子view的宽高
View childView=getChildAt(i);
childWidth=childView.getMeasuredWidth();
childHeight=childView.getMeasuredHeight();
childParams=(MarginLayoutParams)childView.getLayoutParams();
if (i == 0 || i == 1)
{
topWidth += childWidth + childParams.leftMargin + childParams.rightMargin;
}
if (i == 2 || i == 3)
{
bottomWidth += childWidth + childParams.leftMargin + childParams.rightMargin;
}
if (i == 0 || i == 2)
{
leftHeight += childHeight + childParams.topMargin + childParams.bottomMargin;
}
if (i == 1 || i == 3)
{
rightHeight += childHeight + childParams.topMargin + childParams.bottomMargin;
}
//取出子view所占据的最长宽高
width=Math.max(topWidth,bottomWidth);
height=Math.max(leftHeight,rightHeight);
//如果是wrap_content设置为我们计算的值,否则:直接设置为父容器计算的值
setMeasuredDimension((widthMode==MeasureSpec.EXACTLY)?widthSize:width,(heightMode==MeasureSpec.EXACTLY)?heightSize:height);
}
}
@Override
protected void onLayout(boolean changed, int l, int t, int r, int b) {
int childCount=getChildCount();
int childWidth=0;
int childHeight=0;
MarginLayoutParams childParams=null;
for (int i=0;i<childCount;i++){
View childView=getChildAt(i);
childWidth=childView.getMeasuredWidth();
childHeight=childView.getMeasuredHeight();
childParams=(MarginLayoutParams)childView.getLayoutParams();
int childLeft=0,childTop=0,childRight=0,childBottom=0;
switch (i){
case 0:
childLeft=childParams.leftMargin;
childTop=childParams.topMargin;
break;
case 1:
childLeft=getWidth()-childWidth-childParams.leftMargin-childParams.rightMargin;
childTop=childParams.topMargin;
break;
case 2:
childLeft=childParams.leftMargin;
childTop=getHeight()-childHeight-childParams.bottomMargin;
break;
case 3:
childLeft=getWidth()-childWidth-childParams.leftMargin-childParams.rightMargin;
childTop=getHeight()-childHeight-childParams.bottomMargin;
break;
}
childRight=childLeft+childWidth;
childBottom=childTop+childHeight;
childView.layout(childLeft,childTop,childRight,childBottom);//放置view的位置
}
}
}
本文共计692个文字,预计阅读时间需要3分钟。
前言:本文主要仿照鸿洋大神的Android+手把手教你自定义ViewGroup,效果图+布局文件+?xml version=1.0 encoding=utf-8?xmlns:android=http://schemas.android.com/apk/res/androidandroid:orientation=vertical>
前言:本文主要仿照鸿洋大神的Android 手把手教您自定义ViewGroup
效果图
布局文件
<?xml version="1.0" encoding="utf-8"?>
<LinearLayout xmlns:android="schemas.android.com/apk/res/android"
android:orientation="vertical" android:layout_width="match_parent"
android:layout_height="match_parent">
<TextView
android:layout_width="match_parent"
android:layout_height="100dp"
android:background="#003839"
android:gravity="center"
android:visibility="visible"
android:text="SECOND"/>
<com.pengkv.apple.weight.SecondView
android:id="@+id/view_first"
android:layout_width="200dp"
android:visibility="visible"
android:background="#888787"
android:layout_height="200dp">
<TextView
android:layout_width="50dp"
android:layout_height="50dp"
android:background="#FF4444"
android:gravity="center"
android:text="0"
android:textColor="#FFFFFF"
android:textSize="22sp"
android:textStyle="bold" />
<TextView
android:layout_width="50dp"
android:layout_height="50dp"
android:background="#00ff00"
android:gravity="center"
android:text="1"
android:textColor="#FFFFFF"
android:textSize="22sp"
android:textStyle="bold" />
<TextView
android:layout_width="50dp"
android:layout_height="50dp"
android:background="#ff0000"
android:gravity="center"
android:text="2"
android:textColor="#FFFFFF"
android:textSize="22sp"
android:textStyle="bold" />
<TextView
android:layout_width="50dp"
android:layout_height="50dp"
android:background="#0000ff"
android:gravity="center"
android:text="3"
android:textColor="#FFFFFF"
android:textSize="22sp"
android:textStyle="bold" />
</com.pengkv.apple.weight.SecondView>
</LinearLayout>
View代码
public class SecondView extends LinearLayout {
public SecondView(Context context) {
super(context);
}
public SecondView(Context context, AttributeSet attrs) {
super(context, attrs);
}
public SecondView(Context context, AttributeSet attrs, int defStyleAttr) {
super(context, attrs, defStyleAttr);
}
@Override
protected void onMeasure(int widthMeasureSpec, int heightMeasureSpec) {
// super.onMeasure(widthMeasureSpec,heightMeasureSpec);
//父容器的宽、高
int widthMode=MeasureSpec.getMode(widthMeasureSpec);
int heightMode=MeasureSpec.getMode(heightMeasureSpec);
int widthSize=MeasureSpec.getSize(widthMeasureSpec);
int heightSize=MeasureSpec.getSize(heightMeasureSpec);
//计算出所有childView的宽、高
measureChildren(widthMeasureSpec,heightMeasureSpec);
//用于记录子view所占的总宽、高
int width=0;
int height=0;
int childCount=getChildCount();
//用于记录单个子view的宽、高
int childWidth=0;
int childHeight=0;
//用于记录单个子view的外边距
MarginLayoutParams childParams=null;
int leftHeight=0;//左边子view占据的高度
int rightHeight=0;//右边子view占据的高度
int topWidth=0;//上边子view占据的宽度
int bottomWidth=0;//下边子view占据的宽度
for (int i=0;i<childCount;i++){
//获取单个子view的宽高
View childView=getChildAt(i);
childWidth=childView.getMeasuredWidth();
childHeight=childView.getMeasuredHeight();
childParams=(MarginLayoutParams)childView.getLayoutParams();
if (i == 0 || i == 1)
{
topWidth += childWidth + childParams.leftMargin + childParams.rightMargin;
}
if (i == 2 || i == 3)
{
bottomWidth += childWidth + childParams.leftMargin + childParams.rightMargin;
}
if (i == 0 || i == 2)
{
leftHeight += childHeight + childParams.topMargin + childParams.bottomMargin;
}
if (i == 1 || i == 3)
{
rightHeight += childHeight + childParams.topMargin + childParams.bottomMargin;
}
//取出子view所占据的最长宽高
width=Math.max(topWidth,bottomWidth);
height=Math.max(leftHeight,rightHeight);
//如果是wrap_content设置为我们计算的值,否则:直接设置为父容器计算的值
setMeasuredDimension((widthMode==MeasureSpec.EXACTLY)?widthSize:width,(heightMode==MeasureSpec.EXACTLY)?heightSize:height);
}
}
@Override
protected void onLayout(boolean changed, int l, int t, int r, int b) {
int childCount=getChildCount();
int childWidth=0;
int childHeight=0;
MarginLayoutParams childParams=null;
for (int i=0;i<childCount;i++){
View childView=getChildAt(i);
childWidth=childView.getMeasuredWidth();
childHeight=childView.getMeasuredHeight();
childParams=(MarginLayoutParams)childView.getLayoutParams();
int childLeft=0,childTop=0,childRight=0,childBottom=0;
switch (i){
case 0:
childLeft=childParams.leftMargin;
childTop=childParams.topMargin;
break;
case 1:
childLeft=getWidth()-childWidth-childParams.leftMargin-childParams.rightMargin;
childTop=childParams.topMargin;
break;
case 2:
childLeft=childParams.leftMargin;
childTop=getHeight()-childHeight-childParams.bottomMargin;
break;
case 3:
childLeft=getWidth()-childWidth-childParams.leftMargin-childParams.rightMargin;
childTop=getHeight()-childHeight-childParams.bottomMargin;
break;
}
childRight=childLeft+childWidth;
childBottom=childTop+childHeight;
childView.layout(childLeft,childTop,childRight,childBottom);//放置view的位置
}
}
}

