.NET中AES、RSA、DES等常见加解密算法的原理和应用分别是什么?
- 内容介绍
- 文章标签
- 相关推荐
本文共计2919个文字,预计阅读时间需要12分钟。
目录
一、MD5不可逆加密
二、验证密码
三、防篡改
四、快速秒传
五、源代码管理工具
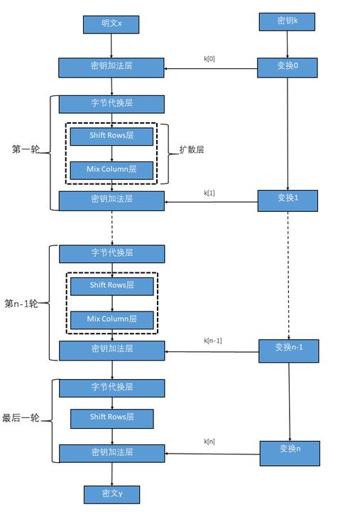
六、对称可逆加密
七、非对称可逆加密
八、MD5不可逆加密
九、不可逆加密是指将原文加密成密文,密文无法解密回原文的过程。
目录
- 一、MD5不可逆加密
- 1、校验密码
- 2、防篡改
- 3、急速秒传
- 4、源代码管理工具
- 二、对称可逆加密
- 三、非对称可逆加密
一、MD5不可逆加密
不可逆加密是指将原文加密成密文以后,无法将密文解密成原文。
MD5的算法是公开的,无论是哪种语言,只要需要加密的字符串是相同的,那么经过MD5加密以后生成的结果都是一样的。
本文共计2919个文字,预计阅读时间需要12分钟。
目录
一、MD5不可逆加密
二、验证密码
三、防篡改
四、快速秒传
五、源代码管理工具
六、对称可逆加密
七、非对称可逆加密
八、MD5不可逆加密
九、不可逆加密是指将原文加密成密文,密文无法解密回原文的过程。
目录
- 一、MD5不可逆加密
- 1、校验密码
- 2、防篡改
- 3、急速秒传
- 4、源代码管理工具
- 二、对称可逆加密
- 三、非对称可逆加密
一、MD5不可逆加密
不可逆加密是指将原文加密成密文以后,无法将密文解密成原文。
MD5的算法是公开的,无论是哪种语言,只要需要加密的字符串是相同的,那么经过MD5加密以后生成的结果都是一样的。

