Laravel如何根据请求类型进行判断的详细方法有哪些?
- 内容介绍
- 文章标签
- 相关推荐
本文共计831个文字,预计阅读时间需要4分钟。
Laravel 判断请求类型的常用方法:
1.使用 Request 对象的方法,每个请求都会通过 Request 对象进行处理。Request 对象提供了一系列方法来帮助判断请求类型;
2.使用路由方法,Laravel 路由支持多种请求类型,可以在路由定义时指定允许的请求方法。
laravel判断请求类型的方法:1、使用Request对象的方法,在Laravel中,每个请求都会通过Request对象进行处理。Request对象提供了一些有用的方法来判断请求类型;2、使用路由方法,在Laravel中,路由文件定义了应用程序的请求路由,可以使用路由方法来判断请求类型;3、使用中间件,中间件是在请求和响应之间执行的过滤器,可以使用中间件来判断请求类型。
本文的操作环境:Windows10系统、Laravel9.x版本、Dell G3电脑。
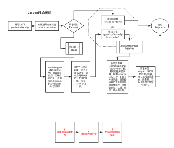
Laravel是一个流行的PHP框架,用于快速开发Web应用程序。在Laravel中,可以使用不同的方法来判断请求类型。下面将详细介绍这些方法。
一、使用Request对象的方法:
在Laravel中,每个请求都会通过Request对象进行处理。Request对象提供了一些有用的方法来判断请求类型。
本文共计831个文字,预计阅读时间需要4分钟。
Laravel 判断请求类型的常用方法:
1.使用 Request 对象的方法,每个请求都会通过 Request 对象进行处理。Request 对象提供了一系列方法来帮助判断请求类型;
2.使用路由方法,Laravel 路由支持多种请求类型,可以在路由定义时指定允许的请求方法。
laravel判断请求类型的方法:1、使用Request对象的方法,在Laravel中,每个请求都会通过Request对象进行处理。Request对象提供了一些有用的方法来判断请求类型;2、使用路由方法,在Laravel中,路由文件定义了应用程序的请求路由,可以使用路由方法来判断请求类型;3、使用中间件,中间件是在请求和响应之间执行的过滤器,可以使用中间件来判断请求类型。
本文的操作环境:Windows10系统、Laravel9.x版本、Dell G3电脑。
Laravel是一个流行的PHP框架,用于快速开发Web应用程序。在Laravel中,可以使用不同的方法来判断请求类型。下面将详细介绍这些方法。
一、使用Request对象的方法:
在Laravel中,每个请求都会通过Request对象进行处理。Request对象提供了一些有用的方法来判断请求类型。

