如何准确描述JavaScript中微任务和宏任务执行顺序及其在复杂应用场景下的应用策略?
- 内容介绍
- 文章标签
- 相关推荐
本文共计409个文字,预计阅读时间需要2分钟。
目录+微任务和宏任务的区别及整体场景+任务之间的执行顺序+微任务和宏任务的区分及整体场景+微任务和宏任务均为异步任务,它们都属于一个队列,主要区别在于它们的执行顺序。
目录
- 微任务和宏任务的区别及具体场景
- 任务之间的执行顺序
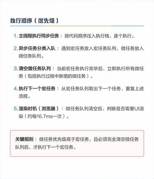
微任务和宏任务的区别及具体场景
微任务和宏任务皆为异步任务,它们都属于一个队列,主要区别在于他们的执行顺序,Event Loop的走向和取值。
任务之间的一些划分
概念
1.宏观任务:当前调用栈中执行的代码成为宏任务。(主代码块、setTimeout、setInterval、I/O、UI 交互事件、setImmediate等等)。
2.微观任务: 当前(此次事件循环中)宏任务执行完,在下一个宏任务开始之前需要执行的任务,可以理解为回调事件。(Promise.then、MutaionObserver、process.nextTick等等)。
3.宏任务中的事件放在callback queue中,由事件触发线程维护;微任务的事件放在微任务队列中,由js引擎线程维护。
本文共计409个文字,预计阅读时间需要2分钟。
目录+微任务和宏任务的区别及整体场景+任务之间的执行顺序+微任务和宏任务的区分及整体场景+微任务和宏任务均为异步任务,它们都属于一个队列,主要区别在于它们的执行顺序。
目录
- 微任务和宏任务的区别及具体场景
- 任务之间的执行顺序
微任务和宏任务的区别及具体场景
微任务和宏任务皆为异步任务,它们都属于一个队列,主要区别在于他们的执行顺序,Event Loop的走向和取值。
任务之间的一些划分
概念
1.宏观任务:当前调用栈中执行的代码成为宏任务。(主代码块、setTimeout、setInterval、I/O、UI 交互事件、setImmediate等等)。
2.微观任务: 当前(此次事件循环中)宏任务执行完,在下一个宏任务开始之前需要执行的任务,可以理解为回调事件。(Promise.then、MutaionObserver、process.nextTick等等)。
3.宏任务中的事件放在callback queue中,由事件触发线程维护;微任务的事件放在微任务队列中,由js引擎线程维护。

