如何将TypeScript十大排序算法中的插入排序实现示例改写为一个长尾词的?
- 内容介绍
- 文章标签
- 相关推荐
本文共计1666个文字,预计阅读时间需要7分钟。
目录一. 插入排序的定义二. 插入排序的流程三. 插入排序的图解四. 插入排序的代码五. 插入排序的时间复杂度六. 插入排序的总结一. 插入排序的定义插入排序就像你整理书架上的书一样,每次将一本书插入到已排序书的前面。
目录
- 一. 插入排序的定义
- 二. 插入排序的流程
- 三. 插入排序的图解
- 四. 插入排序的代码
- 五. 插入排序的时间复杂度
- 六. 插入排序的总结
一. 插入排序的定义
插入排序就像是你打扑克牌,你从牌堆顶取一张牌,找到合适的位置插入到已有牌的顺序中,并不断重复这一步骤直到所有的牌都被 插入到合适的位置,最终使得整副牌有序。
与打牌类似,插入排序(Insertion sort)的实现方法是:
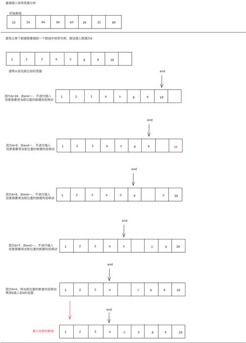
- 首先假设第一个数据是已经排好序的,接着取出下一个数据,在已经排好序的数据中从后往前扫描,找到比它小的数的位置,将该位置之后的数整体后移一个单位,然后再将该数插入到该位置。
- 不断重复上述操作,直到所有的数据都插入到已经排好序的数据中,排序完成。
插入排序的优势在于它的性能表现在已经有序的序列上比冒泡排序、选择排序两种算法要好。
本文共计1666个文字,预计阅读时间需要7分钟。
目录一. 插入排序的定义二. 插入排序的流程三. 插入排序的图解四. 插入排序的代码五. 插入排序的时间复杂度六. 插入排序的总结一. 插入排序的定义插入排序就像你整理书架上的书一样,每次将一本书插入到已排序书的前面。
目录
- 一. 插入排序的定义
- 二. 插入排序的流程
- 三. 插入排序的图解
- 四. 插入排序的代码
- 五. 插入排序的时间复杂度
- 六. 插入排序的总结
一. 插入排序的定义
插入排序就像是你打扑克牌,你从牌堆顶取一张牌,找到合适的位置插入到已有牌的顺序中,并不断重复这一步骤直到所有的牌都被 插入到合适的位置,最终使得整副牌有序。
与打牌类似,插入排序(Insertion sort)的实现方法是:
- 首先假设第一个数据是已经排好序的,接着取出下一个数据,在已经排好序的数据中从后往前扫描,找到比它小的数的位置,将该位置之后的数整体后移一个单位,然后再将该数插入到该位置。
- 不断重复上述操作,直到所有的数据都插入到已经排好序的数据中,排序完成。
插入排序的优势在于它的性能表现在已经有序的序列上比冒泡排序、选择排序两种算法要好。

