如何将React JSX转换成createElement方法实现,提供超详细讲解?
- 内容介绍
- 文章标签
- 相关推荐
本文共计2324个文字,预计阅读时间需要10分钟。
目录 + JSX的转换 + 16.x版本及以前 + 17.x版本及以后 + React.createElement源码 + React.Component源码 + 总结 + JSX的转换 + 从React应用的入口开始对源码进行分析,创建一个简单的hello, world应用: + import
目录
- jsx的转换
- 16.x版本及之前
- 17.x版本及之后
- React.createElement源码
- React.Component 源码
- 总结
jsx的转换
我们从 react 应用的入口开始对源码进行分析,创建一个简单的 hello, world 应用:
import React, { Component } from 'react'; import ReactDOM from 'react-dom'; export default class App extends Component { render() { return <div>hello, world</div>; } } ReactDOM.render(<App />, document.getElementById('root'));
我们注意到,我们在 App 组件中直接写了 return <div>hello, world</div> 的 jsx 语句,那么 jsx 语法是如何被浏览器识别执行的呢?
另外我在第一次学习 react 的时候,就有一个疑惑: import React, { Component } from 'react' 这段代码中,React 似乎在代码中没有任何地方被用到,为什么要引入呢?
16.x版本及之前
我们在 react16.8 版本的代码中,尝试将 React 的引用去掉:
// import React, { Component } from 'react'; import { Component } from 'react'; // 去掉 React 的引用 import ReactDOM from 'react-dom'; export default class App extends Component { render() { return <div>hello, world</div>; } } ReactDOM.render(<App />, document.getElementById('root'));
运行应用程序,发现会提示 'React' must be in scope when using JSX 的 error:
这是因为上述的类组件 render 中返回了 <div>hello, world</div> 的 jsx 语法,在React16版本及之前,应用程序通过 @babel/preset-react 将 jsx 语法转换为 React.createElement 的 js 代码,因此需要显式将 React 引入,才能正常调用 createElement。我们可以在 Babel REPL 中看到 jsx 被 @babel/preset-react 编译后的结果
17.x版本及之后
React17版本之后,官方与 bbel 进行了合作,直接通过将 react/jsx-runtime 对 jsx 语法进行了新的转换而不依赖 React.createElement,转换的结果便是可直接供 ReactDOM.render 使用的 ReactElement 对象。因此如果在React17版本后只是用 jsx 语法不使用其他的 react 提供的api,可以不引入 React,应用程序依然能够正常运行。
更多有关于 React jsx 转换的内容可以去看官网了解:介绍全新的JSX转换,在这里就不再过多展开了。
React.createElement源码
虽然现在 react17 之后我们可以不再依赖 React.createElement 这个 api 了,但是实际场景中以及很多开源包中可能会有很多通过 React.createElement 手动创建元素的场景,所以还是推荐学习一下React.createElement源码。
React.createElement 其接收三个或以上参数:
- type:要创建的 React 元素类型,可以是标签名称字符串,如
'div'或者'span'等;也可以是 React组件 类型(class组件或者函数组件);或者是 React fragment 类型。 - config:写在标签上的属性的集合,js 对象格式,若标签上未添加任何属性则为 null。
- children:从第三个参数开始后的参数为当前创建的React元素的子节点,每个参数的类型,若是当前元素节点的 textContent 则为字符串类型;否则为新的 React.createElement 创建的元素。
函数中会对参数进行一系列的解析,源码如下,对源码相关的理解都用注释进行了标记:
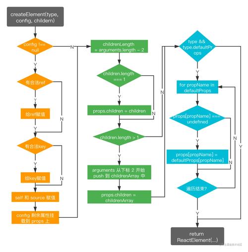
export function createElement(type, config, children) { let propName; // 记录标签上的属性集合 const props = {}; let key = null; let ref = null; let self = null; let source = null; // config 不为 null 时,说明标签上有属性,将属性添加到 props 中 // 其中,key 和 ref 为 react 提供的特殊属性,不加入到 props 中,而是用 key 和 ref 单独记录 if (config != null) { if (hasValidRef(config)) { // 有合法的 ref 时,则给 ref 赋值 ref = config.ref; if (__DEV__) { warnIfStringRefCannotBeAutoConverted(config); } } if (hasValidKey(config)) { // 有合法的 key 时,则给 key 赋值 key = '' + config.key; } // self 和 source 是开发环境下对代码在编译器中位置等信息进行记录,用于开发环境下调试 self = config.__self === undefined ? null : config.__self; source = config.__source === undefined ? null : config.__source; // 将 config 中除 key、ref、__self、__source 之外的属性添加到 props 中 for (propName in config) { if ( hasOwnProperty.call(config, propName) && !RESERVED_PROPS.hasOwnProperty(propName) ) { props[propName] = config[propName]; } } } // 将子节点添加到 props 的 children 属性上 const childrenLength = arguments.length - 2; if (childrenLength === 1) { // 共 3 个参数时表示只有一个子节点,直接将子节点赋值给 props 的 children 属性 props.children = children; } else if (childrenLength > 1) { // 3 个以上参数时表示有多个子节点,将子节点 push 到一个数组中然后将数组赋值给 props 的 children const childArray = Array(childrenLength); for (let i = 0; i < childrenLength; i++) { childArray[i] = arguments[i + 2]; } // 开发环境下冻结 childArray,防止被随意修改 if (__DEV__) { if (Object.freeze) { Object.freeze(childArray); } } props.children = childArray; } // 如果有 defaultProps,对其遍历并且将用户在标签上未对其手动设置属性添加进 props 中 // 此处针对 class 组件类型 if (type && type.defaultProps) { const defaultProps = type.defaultProps; for (propName in defaultProps) { if (props[propName] === undefined) { props[propName] = defaultProps[propName]; } } } // key 和 ref 不挂载到 props 上 // 开发环境下若想通过 props.key 或者 props.ref 获取则 warning if (__DEV__) { if (key || ref) { const displayName = typeof type === 'function' ? type.displayName || type.name || 'Unknown' : type; if (key) { defineKeyPropWarningGetter(props, displayName); } if (ref) { defineRefPropWarningGetter(props, displayName); } } } // 调用 ReactElement 并返回 return ReactElement( type, key, ref, self, source, ReactCurrentOwner.current, props, ); }
相关参考视频:传送门
由代码可知,React.createElement 做的事情主要有:
- 解析 config 参数中是否有合法的 key、ref、__source 和 __self 属性,若存在分别赋值给 key、ref、source 和 self;将剩余的属性解析挂载到 props 上
- 除 type 和 config 外后面的参数,挂载到
props.children上 - 针对类组件,如果 type.defaultProps 存在,遍历 type.defaultProps 的属性,如果 props 不存在该属性,则添加到 props 上
- 将 type、key、ref、self、props 等信息,调用
ReactElement函数创建虚拟 dom,ReactElement主要是在开发环境下通过Object.defineProperty将 _store、_self、_source 设置为不可枚举,提高 element 比较时的性能:
const ReactElement = function(type, key, ref, self, source, owner, props) { const element = { // 用于表示是否为 ReactElement $$typeof: REACT_ELEMENT_TYPE, // 用于创建真实 dom 的相关信息 type: type, key: key, ref: ref, props: props, _owner: owner, }; if (__DEV__) { element._store = {}; // 开发环境下将 _store、_self、_source 设置为不可枚举,提高 element 的比较性能 Object.defineProperty(element._store, 'validated', { configurable: false, enumerable: false, writable: true, value: false, }); Object.defineProperty(element, '_self', { configurable: false, enumerable: false, writable: false, value: self, }); Object.defineProperty(element, '_source', { configurable: false, enumerable: false, writable: false, value: source, }); // 冻结 element 和 props,防止被手动修改 if (Object.freeze) { Object.freeze(element.props); Object.freeze(element); } } return element; };
所以通过流程图总结一下 createElement 所做的事情如下:
React.Component 源码
我们回到上述 hello,world 应用程序代码中,创建类组件时,我们继承了从 react 库中引入的 Component,我们再看一下React.Component源码:
function Component(props, context, updater) { // 接收 props,context,updater 进行初始化,挂载到 this 上 this.props = props; this.context = context; this.refs = emptyObject; // updater 上挂载了 isMounted、enqueueForceUpdate、enqueueSetState 等触发器方法 this.updater = updater || ReactNoopUpdateQueue; } // 原型链上挂载 isReactComponent,在 ReactDOM.render 时用于和函数组件做区分 Component.prototype.isReactComponent = {}; // 给类组件添加 `this.setState` 方法 Component.prototype.setState = function(partialState, callback) { // 验证参数是否合法 invariant( typeof partialState === 'object' || typeof partialState === 'function' || partialState == null ); // 添加至 enqueueSetState 队列 this.updater.enqueueSetState(this, partialState, callback, 'setState'); }; // 给类组件添加 `this.forceUpdate` 方法 Component.prototype.forceUpdate = function(callback) { // 添加至 enqueueForceUpdate 队列 this.updater.enqueueForceUpdate(this, callback, 'forceUpdate'); };
从源码上可以得知,React.Component 主要做了以下几件事情:
- 将 props, context, updater 挂载到 this 上
- 在 Component 原型链上添加 isReactComponent 对象,用于标记类组件
- 在 Component 原型链上添加
setState方法 - 在 Component 原型链上添加
forceUpdate方法,这样我们就理解了 react 类组件的super()作用,以及this.setState和this.forceUpdate的由来
总结
本章讲述了 jsx 在 react17 之前和之后的不同的转换,实际上 react17 之后 babel 的对 jsx 的转换就是比之前多了一步 React.createElement 的动作:
另外讲述了 React.createElement 和 React.Component 的内部实现是怎样的。通过 babel及 React.createElement,将 jsx 转换为了浏览器能够识别的原生 js 语法,为 react 后续对状态改变、事件响应以及页面更新等奠定了基础。
后面的章节中,将探究 react 是如何一步步将状态等信息渲染为真实页面的。
到此这篇关于React jsx转换与createElement使用超详细讲解的文章就介绍到这了,更多相关React jsx转换与createElement内容请搜索自由互联以前的文章或继续浏览下面的相关文章希望大家以后多多支持自由互联!
本文共计2324个文字,预计阅读时间需要10分钟。
目录 + JSX的转换 + 16.x版本及以前 + 17.x版本及以后 + React.createElement源码 + React.Component源码 + 总结 + JSX的转换 + 从React应用的入口开始对源码进行分析,创建一个简单的hello, world应用: + import
目录
- jsx的转换
- 16.x版本及之前
- 17.x版本及之后
- React.createElement源码
- React.Component 源码
- 总结
jsx的转换
我们从 react 应用的入口开始对源码进行分析,创建一个简单的 hello, world 应用:
import React, { Component } from 'react'; import ReactDOM from 'react-dom'; export default class App extends Component { render() { return <div>hello, world</div>; } } ReactDOM.render(<App />, document.getElementById('root'));
我们注意到,我们在 App 组件中直接写了 return <div>hello, world</div> 的 jsx 语句,那么 jsx 语法是如何被浏览器识别执行的呢?
另外我在第一次学习 react 的时候,就有一个疑惑: import React, { Component } from 'react' 这段代码中,React 似乎在代码中没有任何地方被用到,为什么要引入呢?
16.x版本及之前
我们在 react16.8 版本的代码中,尝试将 React 的引用去掉:
// import React, { Component } from 'react'; import { Component } from 'react'; // 去掉 React 的引用 import ReactDOM from 'react-dom'; export default class App extends Component { render() { return <div>hello, world</div>; } } ReactDOM.render(<App />, document.getElementById('root'));
运行应用程序,发现会提示 'React' must be in scope when using JSX 的 error:
这是因为上述的类组件 render 中返回了 <div>hello, world</div> 的 jsx 语法,在React16版本及之前,应用程序通过 @babel/preset-react 将 jsx 语法转换为 React.createElement 的 js 代码,因此需要显式将 React 引入,才能正常调用 createElement。我们可以在 Babel REPL 中看到 jsx 被 @babel/preset-react 编译后的结果
17.x版本及之后
React17版本之后,官方与 bbel 进行了合作,直接通过将 react/jsx-runtime 对 jsx 语法进行了新的转换而不依赖 React.createElement,转换的结果便是可直接供 ReactDOM.render 使用的 ReactElement 对象。因此如果在React17版本后只是用 jsx 语法不使用其他的 react 提供的api,可以不引入 React,应用程序依然能够正常运行。
更多有关于 React jsx 转换的内容可以去看官网了解:介绍全新的JSX转换,在这里就不再过多展开了。
React.createElement源码
虽然现在 react17 之后我们可以不再依赖 React.createElement 这个 api 了,但是实际场景中以及很多开源包中可能会有很多通过 React.createElement 手动创建元素的场景,所以还是推荐学习一下React.createElement源码。
React.createElement 其接收三个或以上参数:
- type:要创建的 React 元素类型,可以是标签名称字符串,如
'div'或者'span'等;也可以是 React组件 类型(class组件或者函数组件);或者是 React fragment 类型。 - config:写在标签上的属性的集合,js 对象格式,若标签上未添加任何属性则为 null。
- children:从第三个参数开始后的参数为当前创建的React元素的子节点,每个参数的类型,若是当前元素节点的 textContent 则为字符串类型;否则为新的 React.createElement 创建的元素。
函数中会对参数进行一系列的解析,源码如下,对源码相关的理解都用注释进行了标记:
export function createElement(type, config, children) { let propName; // 记录标签上的属性集合 const props = {}; let key = null; let ref = null; let self = null; let source = null; // config 不为 null 时,说明标签上有属性,将属性添加到 props 中 // 其中,key 和 ref 为 react 提供的特殊属性,不加入到 props 中,而是用 key 和 ref 单独记录 if (config != null) { if (hasValidRef(config)) { // 有合法的 ref 时,则给 ref 赋值 ref = config.ref; if (__DEV__) { warnIfStringRefCannotBeAutoConverted(config); } } if (hasValidKey(config)) { // 有合法的 key 时,则给 key 赋值 key = '' + config.key; } // self 和 source 是开发环境下对代码在编译器中位置等信息进行记录,用于开发环境下调试 self = config.__self === undefined ? null : config.__self; source = config.__source === undefined ? null : config.__source; // 将 config 中除 key、ref、__self、__source 之外的属性添加到 props 中 for (propName in config) { if ( hasOwnProperty.call(config, propName) && !RESERVED_PROPS.hasOwnProperty(propName) ) { props[propName] = config[propName]; } } } // 将子节点添加到 props 的 children 属性上 const childrenLength = arguments.length - 2; if (childrenLength === 1) { // 共 3 个参数时表示只有一个子节点,直接将子节点赋值给 props 的 children 属性 props.children = children; } else if (childrenLength > 1) { // 3 个以上参数时表示有多个子节点,将子节点 push 到一个数组中然后将数组赋值给 props 的 children const childArray = Array(childrenLength); for (let i = 0; i < childrenLength; i++) { childArray[i] = arguments[i + 2]; } // 开发环境下冻结 childArray,防止被随意修改 if (__DEV__) { if (Object.freeze) { Object.freeze(childArray); } } props.children = childArray; } // 如果有 defaultProps,对其遍历并且将用户在标签上未对其手动设置属性添加进 props 中 // 此处针对 class 组件类型 if (type && type.defaultProps) { const defaultProps = type.defaultProps; for (propName in defaultProps) { if (props[propName] === undefined) { props[propName] = defaultProps[propName]; } } } // key 和 ref 不挂载到 props 上 // 开发环境下若想通过 props.key 或者 props.ref 获取则 warning if (__DEV__) { if (key || ref) { const displayName = typeof type === 'function' ? type.displayName || type.name || 'Unknown' : type; if (key) { defineKeyPropWarningGetter(props, displayName); } if (ref) { defineRefPropWarningGetter(props, displayName); } } } // 调用 ReactElement 并返回 return ReactElement( type, key, ref, self, source, ReactCurrentOwner.current, props, ); }
相关参考视频:传送门
由代码可知,React.createElement 做的事情主要有:
- 解析 config 参数中是否有合法的 key、ref、__source 和 __self 属性,若存在分别赋值给 key、ref、source 和 self;将剩余的属性解析挂载到 props 上
- 除 type 和 config 外后面的参数,挂载到
props.children上 - 针对类组件,如果 type.defaultProps 存在,遍历 type.defaultProps 的属性,如果 props 不存在该属性,则添加到 props 上
- 将 type、key、ref、self、props 等信息,调用
ReactElement函数创建虚拟 dom,ReactElement主要是在开发环境下通过Object.defineProperty将 _store、_self、_source 设置为不可枚举,提高 element 比较时的性能:
const ReactElement = function(type, key, ref, self, source, owner, props) { const element = { // 用于表示是否为 ReactElement $$typeof: REACT_ELEMENT_TYPE, // 用于创建真实 dom 的相关信息 type: type, key: key, ref: ref, props: props, _owner: owner, }; if (__DEV__) { element._store = {}; // 开发环境下将 _store、_self、_source 设置为不可枚举,提高 element 的比较性能 Object.defineProperty(element._store, 'validated', { configurable: false, enumerable: false, writable: true, value: false, }); Object.defineProperty(element, '_self', { configurable: false, enumerable: false, writable: false, value: self, }); Object.defineProperty(element, '_source', { configurable: false, enumerable: false, writable: false, value: source, }); // 冻结 element 和 props,防止被手动修改 if (Object.freeze) { Object.freeze(element.props); Object.freeze(element); } } return element; };
所以通过流程图总结一下 createElement 所做的事情如下:
React.Component 源码
我们回到上述 hello,world 应用程序代码中,创建类组件时,我们继承了从 react 库中引入的 Component,我们再看一下React.Component源码:
function Component(props, context, updater) { // 接收 props,context,updater 进行初始化,挂载到 this 上 this.props = props; this.context = context; this.refs = emptyObject; // updater 上挂载了 isMounted、enqueueForceUpdate、enqueueSetState 等触发器方法 this.updater = updater || ReactNoopUpdateQueue; } // 原型链上挂载 isReactComponent,在 ReactDOM.render 时用于和函数组件做区分 Component.prototype.isReactComponent = {}; // 给类组件添加 `this.setState` 方法 Component.prototype.setState = function(partialState, callback) { // 验证参数是否合法 invariant( typeof partialState === 'object' || typeof partialState === 'function' || partialState == null ); // 添加至 enqueueSetState 队列 this.updater.enqueueSetState(this, partialState, callback, 'setState'); }; // 给类组件添加 `this.forceUpdate` 方法 Component.prototype.forceUpdate = function(callback) { // 添加至 enqueueForceUpdate 队列 this.updater.enqueueForceUpdate(this, callback, 'forceUpdate'); };
从源码上可以得知,React.Component 主要做了以下几件事情:
- 将 props, context, updater 挂载到 this 上
- 在 Component 原型链上添加 isReactComponent 对象,用于标记类组件
- 在 Component 原型链上添加
setState方法 - 在 Component 原型链上添加
forceUpdate方法,这样我们就理解了 react 类组件的super()作用,以及this.setState和this.forceUpdate的由来
总结
本章讲述了 jsx 在 react17 之前和之后的不同的转换,实际上 react17 之后 babel 的对 jsx 的转换就是比之前多了一步 React.createElement 的动作:
另外讲述了 React.createElement 和 React.Component 的内部实现是怎样的。通过 babel及 React.createElement,将 jsx 转换为了浏览器能够识别的原生 js 语法,为 react 后续对状态改变、事件响应以及页面更新等奠定了基础。
后面的章节中,将探究 react 是如何一步步将状态等信息渲染为真实页面的。
到此这篇关于React jsx转换与createElement使用超详细讲解的文章就介绍到这了,更多相关React jsx转换与createElement内容请搜索自由互联以前的文章或继续浏览下面的相关文章希望大家以后多多支持自由互联!

