JDK1.8HashMap的resize()源码中,如何实现扩容操作和元素重新哈希的细节?
- 内容介绍
- 文章标签
- 相关推荐
本文共计507个文字,预计阅读时间需要3分钟。
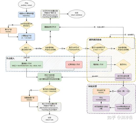
javafinal Node[] resize() { Node[] oldTab=table; int oldCap=oldTab==null ? 0 : oldTab.length; int newCap, newThr=0; if (oldCap==0) { threshold=(int)(loadFactor * initialCapacity); newCap=initialCapacity; } else if (oldCap==MAX_CAPACITY) { threshold=Integer.MAX_VALUE; return oldTab; } else { int oldThr=threshold; if (oldThr > 0) { newCap=oldCap <<1; if (newCap =DEFAULT_CAPACITY) { newThr=oldThr <=DEFAULT_CAPACITY) { newCap=DEFAULT_CAPACITY; } else { newCap=oldCap + 1; } if (newThr==0) { float ft=(float)loadFactor * oldCap; newThr=(newCap
final Node[] resize() { Node[] oldTab = table; int oldCap = (oldTab == null) ? 0 : oldTab.length; int oldThr = threshold; int newCap, newThr = 0; //如果有容量,说明该map已经有元素 if (oldCap > 0) { if (oldCap >= MAXIMUM_CAPACITY) { threshold = Integer.MAX_VALUE; return oldTab; } //在此处newCap = oldCap <<1,容量翻倍了 else if ((newCap = oldCap <<1)
本文共计507个文字,预计阅读时间需要3分钟。
javafinal Node[] resize() { Node[] oldTab=table; int oldCap=oldTab==null ? 0 : oldTab.length; int newCap, newThr=0; if (oldCap==0) { threshold=(int)(loadFactor * initialCapacity); newCap=initialCapacity; } else if (oldCap==MAX_CAPACITY) { threshold=Integer.MAX_VALUE; return oldTab; } else { int oldThr=threshold; if (oldThr > 0) { newCap=oldCap <<1; if (newCap =DEFAULT_CAPACITY) { newThr=oldThr <=DEFAULT_CAPACITY) { newCap=DEFAULT_CAPACITY; } else { newCap=oldCap + 1; } if (newThr==0) { float ft=(float)loadFactor * oldCap; newThr=(newCap
final Node[] resize() { Node[] oldTab = table; int oldCap = (oldTab == null) ? 0 : oldTab.length; int oldThr = threshold; int newCap, newThr = 0; //如果有容量,说明该map已经有元素 if (oldCap > 0) { if (oldCap >= MAXIMUM_CAPACITY) { threshold = Integer.MAX_VALUE; return oldTab; } //在此处newCap = oldCap <<1,容量翻倍了 else if ((newCap = oldCap <<1)

