Laravel Redis 在多个进程环境下如何高效处理队列任务,避免冲突和延迟?
- 内容介绍
- 文章标签
- 相关推荐
本文共计2125个文字,预计阅读时间需要9分钟。
前言:最近在工作中遇到了一个问题,启动多个进程处理队列时,发现Redis队列被重复读取。怀疑是因此导致重复执行任务。下面将通过示例代码详细介绍。
使用Supervisor监控Laravel队列:
php// app/Console/Kernel.php
protected function schedule(Schedule $schedule){ // 监控队列 $schedule->command('queue:work --queue=default --sleep=3 --timeout=60')->withoutOverlapping();}
// app/Console/Commands/QueueWorker.php
protected function handle(){ $this->info('Queue Worker started');
// 使用Supervisor监控 $pid=getmypid(); $this->info(Supervisor PID: $pid);
while (true) { $this->call('queue:listen', ['queue'=> 'default', '--sleep'=> 3]); }}
配置Supervisor:
1. 创建Supervisor配置文件 `queue_worker.conf`:
[program:queue_worker]command=php /path/to/your/project/artisan queue:work --queue=default --sleep=3 --timeout=60numprocs=1stdout_logfile=/path/to/your/project/storage/logs/queue_worker.logstderr_logfile=/path/to/your/project/storage/logs/queue_worker.errautostart=trueautorestart=truestartsecs=10stopwaitsecs=600stopasgroup=falsekillasgroup=false
2. 启动Supervisor:
supervisorctl rereadsupervisorctl updatesupervisorctl start queue_worker
通过以上配置,Supervisor将监控Laravel队列进程,确保其稳定运行。如果发现队列被重复读取,可以进一步排查原因。
前言
最近在工作中遇到了一个问题,开启多个进程处理队列会重复读取 Redis 中队列吗?是否因此导致重复执行任务?下面就来通过示例代码详细介绍下。
使用 Supervisor 监听 Laravel 队列任务,其中 Supervisor 的配置如下:
[program:laravel-worker] process_name=%(program_name)s_%(process_num)02d command=php /var/www/xxx.cn/artisan queue:work --queue=sendfile --tries=3 --daemon autostart=true autorestart=true numprocs=8 redirect_stderr=true stdout_logfile=/var/www/xxx.cn/worker.log
注意: numprocs = 8,代表开启 8 个进程来执行 command 中的命令。
如下:
PS C:\Users\tanteng\website\laradock> docker-compose exec php-worker sh /etc/supervisor/conf.d # ps -ef | grep php 7 root 0:00 php /var/www/xxx.cn/artisan queue:work --queue=sendfile --tries=3 --daemon 8 root 0:00 php /var/www/xxx.cn/artisan queue:work --queue=sendfile --tries=3 --daemon 9 root 0:00 php /var/www/xxx.cn/artisan queue:work --queue=sendfile --tries=3 --daemon 10 root 0:00 php /var/www/xxx.cn/artisan queue:work --queue=sendfile --tries=3 --daemon 11 root 0:00 php /var/www/xxx.cn/artisan queue:work --queue=sendfile --tries=3 --daemon 12 root 0:00 php /var/www/xxx.cn/artisan queue:work --queue=sendfile --tries=3 --daemon 13 root 0:00 php /var/www/xxx.cn/artisan queue:work --queue=sendfile --tries=3 --daemon 14 root 0:00 php /var/www/xxx.cn/artisan queue:work --queue=sendfile --tries=3 --daemon 44 root 0:00 grep php
Laravel 多进程读取队列内容是否会重复
在 Laravel 的某个控制器方法,一次放入多个任务队列:
public function index(Request $request) { $this->dispatch((new SendFile3())->onQueue('sendfile')); $this->dispatch((new SendFile3())->onQueue('sendfile')); $this->dispatch((new SendFile3())->onQueue('sendfile')); $this->dispatch((new SendFile3())->onQueue('sendfile')); $this->dispatch((new SendFile3())->onQueue('sendfile')); $this->dispatch((new SendFile3())->onQueue('sendfile')); $this->dispatch((new SendFile3())->onQueue('sendfile')); $this->dispatch((new SendFile3())->onQueue('sendfile')); $this->dispatch((new SendFile3())->onQueue('sendfile')); $this->dispatch((new SendFile3())->onQueue('sendfile')); $this->dispatch((new SendFile3())->onQueue('sendfile')); $this->dispatch((new SendFile3())->onQueue('sendfile')); $this->dispatch((new SendFile3())->onQueue('sendfile')); $this->dispatch((new SendFile3())->onQueue('sendfile')); $this->dispatch((new SendFile3())->onQueue('sendfile')); $this->dispatch((new SendFile3())->onQueue('sendfile')); $this->dispatch((new SendFile3())->onQueue('sendfile')); $this->dispatch((new SendFile3())->onQueue('sendfile')); }
在队列处理的方法打印日志,打印处理的队列的 ID:
app/Jobs/SendFile3.php
public function handle() { info('invoke SendFile3'); dump('invoke handle'); $rawbody = $this->job->getRawBody(); $info = json_decode($rawbody, true); info('queue id:' . $info['id']); }
Laravel 使用 Redis 的 list 作为队列的数据结构,并会为每个队列分配一个 ID,数据结构如下:
{ "job": "Illuminate\\Queue\\CallQueuedHandler@call", "data": { "commandName": "App\\Jobs\\SendFile3", "command": "O:18:\"App\\Jobs\\SendFile3\":4:{s:6:\"\u0000*\u0000job\";N;s:10:\"connection\";N;s:5:\"queue\";s:8:\"sendfile\";s:5:\"delay\";N;}" }, "id": "hadBcy3IpNsnOofQQdHohsa451OkQs88", "attempts": 1 }
请求这个控制器路由(或者命令行方式),就可以看到 Redis 中多了很多队列任务了,如图:
这个时候开启 Supervisor 处理队列任务,并查看日志:
[2017-12-23 19:01:01] local.INFO: invoke SendFile3 [2017-12-23 19:01:01] local.INFO: invoke SendFile3 [2017-12-23 19:01:01] local.INFO: invoke SendFile3 [2017-12-23 19:01:01] local.INFO: invoke SendFile3 [2017-12-23 19:01:01] local.INFO: invoke SendFile3 [2017-12-23 19:01:01] local.INFO: invoke SendFile3 [2017-12-23 19:01:01] local.INFO: invoke SendFile3 [2017-12-23 19:01:01] local.INFO: invoke SendFile3 [2017-12-23 19:01:01] local.INFO: queue id:JaClJzhDEvntzLCRIz6uRQkCVLbE8Y9C [2017-12-23 19:01:01] local.INFO: queue id:ukHv0Li4P2VgPa55qU6yEOJM27Mo5YwJ [2017-12-23 19:01:01] local.INFO: queue id:ObMpwDTmnaveBUkU7aan5abt3Agyt90l [2017-12-23 19:01:01] local.INFO: queue id:fo2qZn2ftSdQtdnKOciMK7iJb4qlhRGE [2017-12-23 19:01:01] local.INFO: queue id:uLjFMoOU7Wk7bOAd4zpHb3ccRMJHBtR6 [2017-12-23 19:01:01] local.INFO: queue id:87ULqPBObFmGr16nl5wxFVOi71zGCeRM [2017-12-23 19:01:01] local.INFO: queue id:9UVl0muQLzBqlRI99rChGW2ElXwVEMIE [2017-12-23 19:01:01] local.INFO: queue id:a0vgyZuz9HtmH7DGHEpXqesFTcQU3QAF [2017-12-23 19:01:01] local.INFO: invoke SendFile3 [2017-12-23 19:01:01] local.INFO: invoke SendFile3 [2017-12-23 19:01:01] local.INFO: queue id:2cXuXxopPkgYiV4WO8gv9CJ6CwXeKtYL [2017-12-23 19:01:01] local.INFO: invoke SendFile3 [2017-12-23 19:01:01] local.INFO: queue id:9acTAYa8cxpJX6Q3Gb1sULokotP8reqZ [2017-12-23 19:01:01] local.INFO: invoke SendFile3 [2017-12-23 19:01:01] local.INFO: invoke SendFile3 [2017-12-23 19:01:01] local.INFO: queue id:BPHQvBboChlv4gr2I0vyLVyw9bijtTYJ [2017-12-23 19:01:01] local.INFO: invoke SendFile3 [2017-12-23 19:01:01] local.INFO: queue id:Fm6tNajdxYKtdQbDMYDmwWJFLnNikRyg [2017-12-23 19:01:01] local.INFO: invoke SendFile3 [2017-12-23 19:01:01] local.INFO: queue id:nyAbcvSkBVPbaH3e2ItQkoLJlP1ficib [2017-12-23 19:01:01] local.INFO: queue id:WBHsSVZtP43569UoPXxfLLJcvYmPW7cP [2017-12-23 19:01:01] local.INFO: invoke SendFile3 [2017-12-23 19:01:01] local.INFO: queue id:bliPnKcRSDApwVmKLNxEhaKelhm0RDEY [2017-12-23 19:01:01] local.INFO: invoke SendFile3 [2017-12-23 19:01:01] local.INFO: invoke SendFile3 [2017-12-23 19:01:01] local.INFO: queue id:eOAoQucEIwRz9uZ64xm6IDKgiqj9Xc3W [2017-12-23 19:01:01] local.INFO: invoke SendFile3 [2017-12-23 19:01:01] local.INFO: queue id:lzise9EiqQqINrhALbmAI4qNg7qylpb2 [2017-12-23 19:01:01] local.INFO: invoke SendFile3 [2017-12-23 19:01:01] local.INFO: queue id:WXYKvcfOhS1pPnwOwUTsenoMv5l5EUXe [2017-12-23 19:01:01] local.INFO: invoke SendFile3 [2017-12-23 19:01:01] local.INFO: queue id:XtH5JiwLgnrwWzI02Oyi70pihAOkuJUD [2017-12-23 19:01:01] local.INFO: invoke SendFile3 [2017-12-23 19:01:01] local.INFO: invoke SendFile3 [2017-12-23 19:01:01] local.INFO: queue id:9ehmE5HImlpNubpY0xWN8UVrOzxeMqws [2017-12-23 19:01:01] local.INFO: queue id:C1sK87cpZl47edLA0zhfo7PJ9MIEcoyx [2017-12-23 19:01:01] local.INFO: invoke SendFile3 [2017-12-23 19:01:01] local.INFO: invoke SendFile3 [2017-12-23 19:01:01] local.INFO: invoke SendFile3 [2017-12-23 19:01:01] local.INFO: queue id:2kwl51oH4lyyRrljCReGUCkNiJRDl7oe [2017-12-23 19:01:01] local.INFO: queue id:ObRpoqrYTPYiyv2delMlOXu3sAPpWJlN [2017-12-23 19:01:01] local.INFO: invoke SendFile3 [2017-12-23 19:01:01] local.INFO: queue id:6qgu6W3TapLjSrt688yv9HRXvDDLxntz [2017-12-23 19:01:01] local.INFO: queue id:wiTlERhwn7s9cQkfUF9lLlNADpXjKncI [2017-12-23 19:01:01] local.INFO: invoke SendFile3 [2017-12-23 19:01:01] local.INFO: queue id:ZSLW0VLFBDpL4wjTJzu3Yb3V45pNe807 [2017-12-23 19:01:01] local.INFO: invoke SendFile3 [2017-12-23 19:01:01] local.INFO: queue id:qhZlXLGfGWRluIeNm7VbllmTJZYb2h5n [2017-12-23 19:01:01] local.INFO: invoke SendFile3 [2017-12-23 19:01:01] local.INFO: queue id:LUx1IByD3L2psNl9BZwHhk2knXyRPzW6 [2017-12-23 19:01:01] local.INFO: invoke SendFile3 [2017-12-23 19:01:01] local.INFO: queue id:M2RESPjyo5hpAFxxL0EQbWwsUq4jpmWn [2017-12-23 19:01:01] local.INFO: invoke SendFile3 [2017-12-23 19:01:01] local.INFO: invoke SendFile3 [2017-12-23 19:01:01] local.INFO: queue id:hUsGaiIAOO6ZfGQc5kGHGpsv5RpoRPYO [2017-12-23 19:01:01] local.INFO: queue id:cEHJsOy6bLeZ4NbncPziaHqlarMeyyEF [2017-12-23 19:01:01] local.INFO: invoke SendFile3 [2017-12-23 19:01:01] local.INFO: queue id:w4bkFiJKMU5saqG2xKN3ZRL5BYXGATMk [2017-12-23 19:01:01] local.INFO: invoke SendFile3 [2017-12-23 19:01:01] local.INFO: queue id:0zBuwbxlrEhhxKfYBkVyTY4z35f154sI [2017-12-23 19:01:01] local.INFO: queue id:mvoZvyDPvq4tcPjEy9G7PMtH3MwPkPik [2017-12-23 19:01:01] local.INFO: invoke SendFile3 [2017-12-23 19:01:01] local.INFO: queue id:TLvF74eeidECWKtjZqWvW03UJTRPTL9r [2017-12-23 19:01:01] local.INFO: queue id:me8wyPfgcz0nf9xvcXz0hf2xVxqa1FFS
这 8 个进程并发处理队列,但从打印的日志看,没有出现同样的 ID. 我们再看一下 Laravel 如何使用 Redis 处理队列的。
分析一下 Laravel 队列的处理
Laravel 中入队列方法
public function pushRaw($payload, $queue = null, array $options = []) { $this->getConnection()->rpush($this->getQueue($queue), $payload); return Arr::get(json_decode($payload, true), 'id'); }
用的是 Redis 的 rpush 命令。
Laravel 中取队列方法
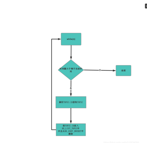
public function pop($queue = null) { $original = $queue ?: $this->default; $queue = $this->getQueue($queue); $this->migrateExpiredJobs($queue.':delayed', $queue); if (! is_null($this->expire)) { $this->migrateExpiredJobs($queue.':reserved', $queue); } list($job, $reserved) = $this->getConnection()->eval( LuaScripts::pop(), 2, $queue, $queue.':reserved', $this->getTime() + $this->expire ); if ($reserved) { return new RedisJob($this->container, $this, $job, $reserved, $original); } }
这里用的是 lua 脚本取队列,如下:
public static function pop() { return <<<'LUA' local job = redis.call('lpop', KEYS[1]) local reserved = false if(job ~= false) then reserved = cjson.decode(job) reserved['attempts'] = reserved['attempts'] + 1 reserved = cjson.encode(reserved) redis.call('zadd', KEYS[2], ARGV[1], reserved) end return {job, reserved} LUA; }
那么结论是:从 Laravel 的处理方式和打印的日志结果看,即使多个进程读取同一个队列,也不会读取到一样的数据。
总结
以上就是这篇文章的全部内容了,希望本文的内容对大家的学习或者工作具有一定的参考学习价值,如果有疑问大家可以留言交流,谢谢大家对易盾网络的支持。
本文共计2125个文字,预计阅读时间需要9分钟。
前言:最近在工作中遇到了一个问题,启动多个进程处理队列时,发现Redis队列被重复读取。怀疑是因此导致重复执行任务。下面将通过示例代码详细介绍。
使用Supervisor监控Laravel队列:
php// app/Console/Kernel.php
protected function schedule(Schedule $schedule){ // 监控队列 $schedule->command('queue:work --queue=default --sleep=3 --timeout=60')->withoutOverlapping();}
// app/Console/Commands/QueueWorker.php
protected function handle(){ $this->info('Queue Worker started');
// 使用Supervisor监控 $pid=getmypid(); $this->info(Supervisor PID: $pid);
while (true) { $this->call('queue:listen', ['queue'=> 'default', '--sleep'=> 3]); }}
配置Supervisor:
1. 创建Supervisor配置文件 `queue_worker.conf`:
[program:queue_worker]command=php /path/to/your/project/artisan queue:work --queue=default --sleep=3 --timeout=60numprocs=1stdout_logfile=/path/to/your/project/storage/logs/queue_worker.logstderr_logfile=/path/to/your/project/storage/logs/queue_worker.errautostart=trueautorestart=truestartsecs=10stopwaitsecs=600stopasgroup=falsekillasgroup=false
2. 启动Supervisor:
supervisorctl rereadsupervisorctl updatesupervisorctl start queue_worker
通过以上配置,Supervisor将监控Laravel队列进程,确保其稳定运行。如果发现队列被重复读取,可以进一步排查原因。
前言
最近在工作中遇到了一个问题,开启多个进程处理队列会重复读取 Redis 中队列吗?是否因此导致重复执行任务?下面就来通过示例代码详细介绍下。
使用 Supervisor 监听 Laravel 队列任务,其中 Supervisor 的配置如下:
[program:laravel-worker] process_name=%(program_name)s_%(process_num)02d command=php /var/www/xxx.cn/artisan queue:work --queue=sendfile --tries=3 --daemon autostart=true autorestart=true numprocs=8 redirect_stderr=true stdout_logfile=/var/www/xxx.cn/worker.log
注意: numprocs = 8,代表开启 8 个进程来执行 command 中的命令。
如下:
PS C:\Users\tanteng\website\laradock> docker-compose exec php-worker sh /etc/supervisor/conf.d # ps -ef | grep php 7 root 0:00 php /var/www/xxx.cn/artisan queue:work --queue=sendfile --tries=3 --daemon 8 root 0:00 php /var/www/xxx.cn/artisan queue:work --queue=sendfile --tries=3 --daemon 9 root 0:00 php /var/www/xxx.cn/artisan queue:work --queue=sendfile --tries=3 --daemon 10 root 0:00 php /var/www/xxx.cn/artisan queue:work --queue=sendfile --tries=3 --daemon 11 root 0:00 php /var/www/xxx.cn/artisan queue:work --queue=sendfile --tries=3 --daemon 12 root 0:00 php /var/www/xxx.cn/artisan queue:work --queue=sendfile --tries=3 --daemon 13 root 0:00 php /var/www/xxx.cn/artisan queue:work --queue=sendfile --tries=3 --daemon 14 root 0:00 php /var/www/xxx.cn/artisan queue:work --queue=sendfile --tries=3 --daemon 44 root 0:00 grep php
Laravel 多进程读取队列内容是否会重复
在 Laravel 的某个控制器方法,一次放入多个任务队列:
public function index(Request $request) { $this->dispatch((new SendFile3())->onQueue('sendfile')); $this->dispatch((new SendFile3())->onQueue('sendfile')); $this->dispatch((new SendFile3())->onQueue('sendfile')); $this->dispatch((new SendFile3())->onQueue('sendfile')); $this->dispatch((new SendFile3())->onQueue('sendfile')); $this->dispatch((new SendFile3())->onQueue('sendfile')); $this->dispatch((new SendFile3())->onQueue('sendfile')); $this->dispatch((new SendFile3())->onQueue('sendfile')); $this->dispatch((new SendFile3())->onQueue('sendfile')); $this->dispatch((new SendFile3())->onQueue('sendfile')); $this->dispatch((new SendFile3())->onQueue('sendfile')); $this->dispatch((new SendFile3())->onQueue('sendfile')); $this->dispatch((new SendFile3())->onQueue('sendfile')); $this->dispatch((new SendFile3())->onQueue('sendfile')); $this->dispatch((new SendFile3())->onQueue('sendfile')); $this->dispatch((new SendFile3())->onQueue('sendfile')); $this->dispatch((new SendFile3())->onQueue('sendfile')); $this->dispatch((new SendFile3())->onQueue('sendfile')); }
在队列处理的方法打印日志,打印处理的队列的 ID:
app/Jobs/SendFile3.php
public function handle() { info('invoke SendFile3'); dump('invoke handle'); $rawbody = $this->job->getRawBody(); $info = json_decode($rawbody, true); info('queue id:' . $info['id']); }
Laravel 使用 Redis 的 list 作为队列的数据结构,并会为每个队列分配一个 ID,数据结构如下:
{ "job": "Illuminate\\Queue\\CallQueuedHandler@call", "data": { "commandName": "App\\Jobs\\SendFile3", "command": "O:18:\"App\\Jobs\\SendFile3\":4:{s:6:\"\u0000*\u0000job\";N;s:10:\"connection\";N;s:5:\"queue\";s:8:\"sendfile\";s:5:\"delay\";N;}" }, "id": "hadBcy3IpNsnOofQQdHohsa451OkQs88", "attempts": 1 }
请求这个控制器路由(或者命令行方式),就可以看到 Redis 中多了很多队列任务了,如图:
这个时候开启 Supervisor 处理队列任务,并查看日志:
[2017-12-23 19:01:01] local.INFO: invoke SendFile3 [2017-12-23 19:01:01] local.INFO: invoke SendFile3 [2017-12-23 19:01:01] local.INFO: invoke SendFile3 [2017-12-23 19:01:01] local.INFO: invoke SendFile3 [2017-12-23 19:01:01] local.INFO: invoke SendFile3 [2017-12-23 19:01:01] local.INFO: invoke SendFile3 [2017-12-23 19:01:01] local.INFO: invoke SendFile3 [2017-12-23 19:01:01] local.INFO: invoke SendFile3 [2017-12-23 19:01:01] local.INFO: queue id:JaClJzhDEvntzLCRIz6uRQkCVLbE8Y9C [2017-12-23 19:01:01] local.INFO: queue id:ukHv0Li4P2VgPa55qU6yEOJM27Mo5YwJ [2017-12-23 19:01:01] local.INFO: queue id:ObMpwDTmnaveBUkU7aan5abt3Agyt90l [2017-12-23 19:01:01] local.INFO: queue id:fo2qZn2ftSdQtdnKOciMK7iJb4qlhRGE [2017-12-23 19:01:01] local.INFO: queue id:uLjFMoOU7Wk7bOAd4zpHb3ccRMJHBtR6 [2017-12-23 19:01:01] local.INFO: queue id:87ULqPBObFmGr16nl5wxFVOi71zGCeRM [2017-12-23 19:01:01] local.INFO: queue id:9UVl0muQLzBqlRI99rChGW2ElXwVEMIE [2017-12-23 19:01:01] local.INFO: queue id:a0vgyZuz9HtmH7DGHEpXqesFTcQU3QAF [2017-12-23 19:01:01] local.INFO: invoke SendFile3 [2017-12-23 19:01:01] local.INFO: invoke SendFile3 [2017-12-23 19:01:01] local.INFO: queue id:2cXuXxopPkgYiV4WO8gv9CJ6CwXeKtYL [2017-12-23 19:01:01] local.INFO: invoke SendFile3 [2017-12-23 19:01:01] local.INFO: queue id:9acTAYa8cxpJX6Q3Gb1sULokotP8reqZ [2017-12-23 19:01:01] local.INFO: invoke SendFile3 [2017-12-23 19:01:01] local.INFO: invoke SendFile3 [2017-12-23 19:01:01] local.INFO: queue id:BPHQvBboChlv4gr2I0vyLVyw9bijtTYJ [2017-12-23 19:01:01] local.INFO: invoke SendFile3 [2017-12-23 19:01:01] local.INFO: queue id:Fm6tNajdxYKtdQbDMYDmwWJFLnNikRyg [2017-12-23 19:01:01] local.INFO: invoke SendFile3 [2017-12-23 19:01:01] local.INFO: queue id:nyAbcvSkBVPbaH3e2ItQkoLJlP1ficib [2017-12-23 19:01:01] local.INFO: queue id:WBHsSVZtP43569UoPXxfLLJcvYmPW7cP [2017-12-23 19:01:01] local.INFO: invoke SendFile3 [2017-12-23 19:01:01] local.INFO: queue id:bliPnKcRSDApwVmKLNxEhaKelhm0RDEY [2017-12-23 19:01:01] local.INFO: invoke SendFile3 [2017-12-23 19:01:01] local.INFO: invoke SendFile3 [2017-12-23 19:01:01] local.INFO: queue id:eOAoQucEIwRz9uZ64xm6IDKgiqj9Xc3W [2017-12-23 19:01:01] local.INFO: invoke SendFile3 [2017-12-23 19:01:01] local.INFO: queue id:lzise9EiqQqINrhALbmAI4qNg7qylpb2 [2017-12-23 19:01:01] local.INFO: invoke SendFile3 [2017-12-23 19:01:01] local.INFO: queue id:WXYKvcfOhS1pPnwOwUTsenoMv5l5EUXe [2017-12-23 19:01:01] local.INFO: invoke SendFile3 [2017-12-23 19:01:01] local.INFO: queue id:XtH5JiwLgnrwWzI02Oyi70pihAOkuJUD [2017-12-23 19:01:01] local.INFO: invoke SendFile3 [2017-12-23 19:01:01] local.INFO: invoke SendFile3 [2017-12-23 19:01:01] local.INFO: queue id:9ehmE5HImlpNubpY0xWN8UVrOzxeMqws [2017-12-23 19:01:01] local.INFO: queue id:C1sK87cpZl47edLA0zhfo7PJ9MIEcoyx [2017-12-23 19:01:01] local.INFO: invoke SendFile3 [2017-12-23 19:01:01] local.INFO: invoke SendFile3 [2017-12-23 19:01:01] local.INFO: invoke SendFile3 [2017-12-23 19:01:01] local.INFO: queue id:2kwl51oH4lyyRrljCReGUCkNiJRDl7oe [2017-12-23 19:01:01] local.INFO: queue id:ObRpoqrYTPYiyv2delMlOXu3sAPpWJlN [2017-12-23 19:01:01] local.INFO: invoke SendFile3 [2017-12-23 19:01:01] local.INFO: queue id:6qgu6W3TapLjSrt688yv9HRXvDDLxntz [2017-12-23 19:01:01] local.INFO: queue id:wiTlERhwn7s9cQkfUF9lLlNADpXjKncI [2017-12-23 19:01:01] local.INFO: invoke SendFile3 [2017-12-23 19:01:01] local.INFO: queue id:ZSLW0VLFBDpL4wjTJzu3Yb3V45pNe807 [2017-12-23 19:01:01] local.INFO: invoke SendFile3 [2017-12-23 19:01:01] local.INFO: queue id:qhZlXLGfGWRluIeNm7VbllmTJZYb2h5n [2017-12-23 19:01:01] local.INFO: invoke SendFile3 [2017-12-23 19:01:01] local.INFO: queue id:LUx1IByD3L2psNl9BZwHhk2knXyRPzW6 [2017-12-23 19:01:01] local.INFO: invoke SendFile3 [2017-12-23 19:01:01] local.INFO: queue id:M2RESPjyo5hpAFxxL0EQbWwsUq4jpmWn [2017-12-23 19:01:01] local.INFO: invoke SendFile3 [2017-12-23 19:01:01] local.INFO: invoke SendFile3 [2017-12-23 19:01:01] local.INFO: queue id:hUsGaiIAOO6ZfGQc5kGHGpsv5RpoRPYO [2017-12-23 19:01:01] local.INFO: queue id:cEHJsOy6bLeZ4NbncPziaHqlarMeyyEF [2017-12-23 19:01:01] local.INFO: invoke SendFile3 [2017-12-23 19:01:01] local.INFO: queue id:w4bkFiJKMU5saqG2xKN3ZRL5BYXGATMk [2017-12-23 19:01:01] local.INFO: invoke SendFile3 [2017-12-23 19:01:01] local.INFO: queue id:0zBuwbxlrEhhxKfYBkVyTY4z35f154sI [2017-12-23 19:01:01] local.INFO: queue id:mvoZvyDPvq4tcPjEy9G7PMtH3MwPkPik [2017-12-23 19:01:01] local.INFO: invoke SendFile3 [2017-12-23 19:01:01] local.INFO: queue id:TLvF74eeidECWKtjZqWvW03UJTRPTL9r [2017-12-23 19:01:01] local.INFO: queue id:me8wyPfgcz0nf9xvcXz0hf2xVxqa1FFS
这 8 个进程并发处理队列,但从打印的日志看,没有出现同样的 ID. 我们再看一下 Laravel 如何使用 Redis 处理队列的。
分析一下 Laravel 队列的处理
Laravel 中入队列方法
public function pushRaw($payload, $queue = null, array $options = []) { $this->getConnection()->rpush($this->getQueue($queue), $payload); return Arr::get(json_decode($payload, true), 'id'); }
用的是 Redis 的 rpush 命令。
Laravel 中取队列方法
public function pop($queue = null) { $original = $queue ?: $this->default; $queue = $this->getQueue($queue); $this->migrateExpiredJobs($queue.':delayed', $queue); if (! is_null($this->expire)) { $this->migrateExpiredJobs($queue.':reserved', $queue); } list($job, $reserved) = $this->getConnection()->eval( LuaScripts::pop(), 2, $queue, $queue.':reserved', $this->getTime() + $this->expire ); if ($reserved) { return new RedisJob($this->container, $this, $job, $reserved, $original); } }
这里用的是 lua 脚本取队列,如下:
public static function pop() { return <<<'LUA' local job = redis.call('lpop', KEYS[1]) local reserved = false if(job ~= false) then reserved = cjson.decode(job) reserved['attempts'] = reserved['attempts'] + 1 reserved = cjson.encode(reserved) redis.call('zadd', KEYS[2], ARGV[1], reserved) end return {job, reserved} LUA; }
那么结论是:从 Laravel 的处理方式和打印的日志结果看,即使多个进程读取同一个队列,也不会读取到一样的数据。
总结
以上就是这篇文章的全部内容了,希望本文的内容对大家的学习或者工作具有一定的参考学习价值,如果有疑问大家可以留言交流,谢谢大家对易盾网络的支持。

