如何通过原型链理解JavaScript中两张图所展示的继承关系?
- 内容介绍
- 文章标签
- 相关推荐
本文共计885个文字,预计阅读时间需要4分钟。
目录
1.原型关系
2.原型链
3.结尾与前言
前言:
我们在上一篇文章中介绍了JavaScript原型,但为何没有一起介绍原型链呢?因为JavaScript中的原型链是一个难点,也是面试中的常考考点,现在就来一探究竟。目录
- 1.原型的关系
- 2.原型链
- 3.结语
前言:
我们上一篇文章介绍了JavaScript原型,为什么不将原型链一起介绍了呢?因为JavaScript中的原型链是一个难点,也是一个面试必问的考点,现在就来学习一下。
1.原型的关系
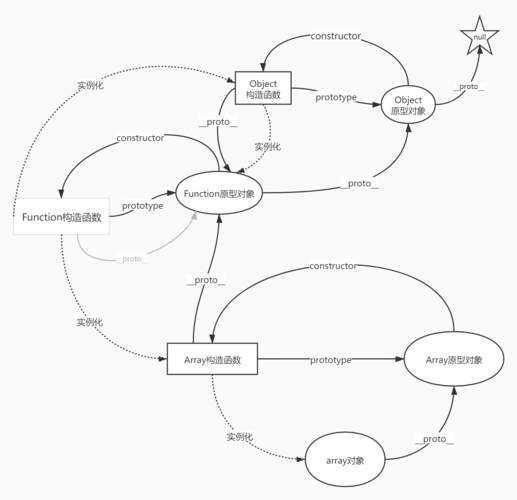
在JavaScript中的每个函数都会有一个prototype属性,这个属性又会返回一个原型,原型又有一个constructor属性,这个属性指向与之关联的构造函数。通过构造函数实例化的对象会有一个__proto__属性,这个__proto__属性指向与构造函数的prototype指向的是同一内存。
值得注意的是__proto__属性已经在标准中被删除,这里使用Object.getPrototypeOf(object)和Object.setPrototypeOf(object, prototype)代替。
本文共计885个文字,预计阅读时间需要4分钟。
目录
1.原型关系
2.原型链
3.结尾与前言
前言:
我们在上一篇文章中介绍了JavaScript原型,但为何没有一起介绍原型链呢?因为JavaScript中的原型链是一个难点,也是面试中的常考考点,现在就来一探究竟。目录
- 1.原型的关系
- 2.原型链
- 3.结语
前言:
我们上一篇文章介绍了JavaScript原型,为什么不将原型链一起介绍了呢?因为JavaScript中的原型链是一个难点,也是一个面试必问的考点,现在就来学习一下。
1.原型的关系
在JavaScript中的每个函数都会有一个prototype属性,这个属性又会返回一个原型,原型又有一个constructor属性,这个属性指向与之关联的构造函数。通过构造函数实例化的对象会有一个__proto__属性,这个__proto__属性指向与构造函数的prototype指向的是同一内存。
值得注意的是__proto__属性已经在标准中被删除,这里使用Object.getPrototypeOf(object)和Object.setPrototypeOf(object, prototype)代替。

