Webpack是如何实现模块化加载的复杂机制?
- 内容介绍
- 文章标签
- 相关推荐
本文共计1247个文字,预计阅读时间需要5分钟。
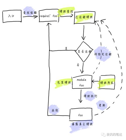
Webpack 支持的模块规范包括 AMD、CommonJS、ES2015 import 等。无论何种规范,均可分为同步加载和异步加载两种情况。本文将介绍 webpack 如何实现模块管理和加载。
同步加载示例:javascriptimport im from 'module-name';
异步加载示例:javascriptimport('module-name').then((module)=> { // 使用模块});
webpack支持的模块规范有 AMD 、CommonJS、ES2015 import 等规范。不管何种规范大致可以分为同步加载和异步加载两种情况。本文将介绍webpack是如何实现模块管理和加载。
本文共计1247个文字,预计阅读时间需要5分钟。
Webpack 支持的模块规范包括 AMD、CommonJS、ES2015 import 等。无论何种规范,均可分为同步加载和异步加载两种情况。本文将介绍 webpack 如何实现模块管理和加载。
同步加载示例:javascriptimport im from 'module-name';
异步加载示例:javascriptimport('module-name').then((module)=> { // 使用模块});
webpack支持的模块规范有 AMD 、CommonJS、ES2015 import 等规范。不管何种规范大致可以分为同步加载和异步加载两种情况。本文将介绍webpack是如何实现模块管理和加载。

