如何设计MySQL仓库管理系统的长尾词表结构?
- 内容介绍
- 文章标签
- 相关推荐
本文共计1542个文字,预计阅读时间需要7分钟。
如何在MySQL中实现数据库管理系统的表结构设计?随着电子商业的蓬勃发展,数据库管理系统在企业管理中的重要性日益凸显。通过合理的数据库管理系统,企业能够更好地掌握库存储情况。
通过合理的数据库管理系统,企业能够更有效地掌握库存储情况。
如何在MySQL中实现仓库管理系统的表结构设计?
引言:
随着电子商务的蓬勃发展,仓库管理系统在企业中的重要性日益凸显。通过合理的仓库管理系统,企业能够更好地掌握库存情况、减少仓储成本、提高运营效率。本文将介绍如何在MySQL中设计一个简单而实用的仓库管理系统的表结构,并提供具体的代码示例。
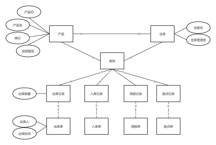
一、需求分析
在设计仓库管理系统之前,我们首先需要进行需求分析,明确系统的功能和数据结构。一个基本的仓库管理系统应该包含以下几个核心功能模块:
- 商品管理:包括商品的录入、查询、修改、删除等功能。
- 仓位管理:负责管理仓库中各个仓位的信息,包括仓位编号、容量等。
- 入库管理:负责商品的入库操作,记录入库的商品信息、数量、仓位等。
- 出库管理:负责商品的出库操作,记录出库的商品信息、数量、仓位等。
- 库存管理:实时统计库存情况,包括商品当前库存量、可用库存量等。
- 盘点管理:定期盘点仓库中的商品,更新库存信息。
本文共计1542个文字,预计阅读时间需要7分钟。
如何在MySQL中实现数据库管理系统的表结构设计?随着电子商业的蓬勃发展,数据库管理系统在企业管理中的重要性日益凸显。通过合理的数据库管理系统,企业能够更好地掌握库存储情况。
通过合理的数据库管理系统,企业能够更有效地掌握库存储情况。
如何在MySQL中实现仓库管理系统的表结构设计?
引言:
随着电子商务的蓬勃发展,仓库管理系统在企业中的重要性日益凸显。通过合理的仓库管理系统,企业能够更好地掌握库存情况、减少仓储成本、提高运营效率。本文将介绍如何在MySQL中设计一个简单而实用的仓库管理系统的表结构,并提供具体的代码示例。
一、需求分析
在设计仓库管理系统之前,我们首先需要进行需求分析,明确系统的功能和数据结构。一个基本的仓库管理系统应该包含以下几个核心功能模块:
- 商品管理:包括商品的录入、查询、修改、删除等功能。
- 仓位管理:负责管理仓库中各个仓位的信息,包括仓位编号、容量等。
- 入库管理:负责商品的入库操作,记录入库的商品信息、数量、仓位等。
- 出库管理:负责商品的出库操作,记录出库的商品信息、数量、仓位等。
- 库存管理:实时统计库存情况,包括商品当前库存量、可用库存量等。
- 盘点管理:定期盘点仓库中的商品,更新库存信息。

