Ceph Crush算法中,Object至PG映射的源码是如何实现深入理解的?
- 内容介绍
- 文章标签
- 相关推荐
本文共计4669个文字,预计阅读时间需要19分钟。
一. 前言在上篇文章《深入理解crush(2)——手动编译ceph集群并使用librados读写文件》中,初步使用了C语言客户端程序和rados_write将文件写入到ceph测试集群中。现在,开始通过使用gdb进行调试。
一. 前言
在上一篇《深入理解crush(2)—-手动编译ceph集群并使用librados读写文件》博文中,初步使用了c语言客户端程序rados_write,写入文件到ceph测试集群中,现在开始通过使用gdb debug客户端程序rados_write的整个写入流程,来分析crush的计算过程。
ceph rados对象的映射过程分为两个阶段: - 第一阶段:object 到PG的映射 - 第二阶段:PG 到OSD的映射
考虑到篇幅的问题,这一篇博文先分析第一阶段,object 到PG的映射
二. Object 到 PG的映射
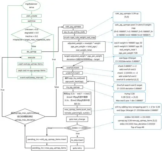
接下来的函数分析会非常的冗长,所以这里先将object 到PG的映射的流程图先贴出来,方便对照着流程图去分析代码。
本文共计4669个文字,预计阅读时间需要19分钟。
一. 前言在上篇文章《深入理解crush(2)——手动编译ceph集群并使用librados读写文件》中,初步使用了C语言客户端程序和rados_write将文件写入到ceph测试集群中。现在,开始通过使用gdb进行调试。
一. 前言
在上一篇《深入理解crush(2)—-手动编译ceph集群并使用librados读写文件》博文中,初步使用了c语言客户端程序rados_write,写入文件到ceph测试集群中,现在开始通过使用gdb debug客户端程序rados_write的整个写入流程,来分析crush的计算过程。
ceph rados对象的映射过程分为两个阶段: - 第一阶段:object 到PG的映射 - 第二阶段:PG 到OSD的映射
考虑到篇幅的问题,这一篇博文先分析第一阶段,object 到PG的映射
二. Object 到 PG的映射
接下来的函数分析会非常的冗长,所以这里先将object 到PG的映射的流程图先贴出来,方便对照着流程图去分析代码。

