梦幻西游手游钓鱼收杆图文攻略,有哪些梦幻钓鱼玩法技巧可以分享?
- 内容介绍
- 文章标签
- 相关推荐
本文共计708个文字,预计阅读时间需要3分钟。
梦幻西域游钓手,如何收线?游钓过程中,我们会注意到鱼漂方向、鱼线弧度、水面波动等都是影响钓获的因素。那么,正确的收线操作是怎样的呢?下面超好玩带来100%正确的钓法。
梦幻西游手游钓鱼怎么收杆?钓鱼的过程中,我们会注意到鱼漂方向、鱼竿弯曲程度、水面波动等都是影响钓鱼的因素,那么正确的收杆操作是怎么样的呢?下面超好玩带来100%正确的钓鱼收杆图文攻略,当然100%正确并不等于100%钓到鱼。
首先钓鱼的要求是要到65级,我们要去商会买鱼竿,买哪种鱼竿可以根据自己需求来。如果只是体验体验直接买10W普通鱼竿就好。接下来我们就到傲来渔港的水边使用鱼竿开始钓鱼啦。当然组队钓鱼的好处就是,如果队友在钓大鱼,我们可以花费少量活力来帮忙。
当然,每天使用的鱼竿是有次数限制的,最多可以使用30次鱼竿,每个鱼竿可以用10次。
下面是正确的收杆图文攻略:
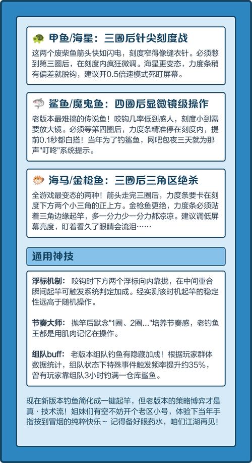
1、越弯越要大力。根据鱼竿的弯曲程度,如果弯的很厉害选择“大力”,弯的不明显就选择“小力”。
2、根据水面的剧烈程度,水花大选择“慢速”,没水花选择“快速”。注意这个是相反的。
3、根据鱼漂的移动,鱼漂是直的就选择“垂直”,鱼漂是偏的选择“迂回”
4、近前,远后。
本文共计708个文字,预计阅读时间需要3分钟。
梦幻西域游钓手,如何收线?游钓过程中,我们会注意到鱼漂方向、鱼线弧度、水面波动等都是影响钓获的因素。那么,正确的收线操作是怎样的呢?下面超好玩带来100%正确的钓法。
梦幻西游手游钓鱼怎么收杆?钓鱼的过程中,我们会注意到鱼漂方向、鱼竿弯曲程度、水面波动等都是影响钓鱼的因素,那么正确的收杆操作是怎么样的呢?下面超好玩带来100%正确的钓鱼收杆图文攻略,当然100%正确并不等于100%钓到鱼。
首先钓鱼的要求是要到65级,我们要去商会买鱼竿,买哪种鱼竿可以根据自己需求来。如果只是体验体验直接买10W普通鱼竿就好。接下来我们就到傲来渔港的水边使用鱼竿开始钓鱼啦。当然组队钓鱼的好处就是,如果队友在钓大鱼,我们可以花费少量活力来帮忙。
当然,每天使用的鱼竿是有次数限制的,最多可以使用30次鱼竿,每个鱼竿可以用10次。
下面是正确的收杆图文攻略:
1、越弯越要大力。根据鱼竿的弯曲程度,如果弯的很厉害选择“大力”,弯的不明显就选择“小力”。
2、根据水面的剧烈程度,水花大选择“慢速”,没水花选择“快速”。注意这个是相反的。
3、根据鱼漂的移动,鱼漂是直的就选择“垂直”,鱼漂是偏的选择“迂回”
4、近前,远后。

