如何彻底清理电脑C盘内存以释放更多空间?
- 内容介绍
- 文章标签
- 相关推荐
本文共计918个文字,预计阅读时间需要4分钟。
我们根据引文内容,进行简化改写如下:
探讨C盘变红的原因及解决方法:
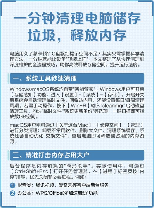
1.系统更新后的文件:Windows 10系统更新后,会保留更新文件,这些文件可能占用7-8GB空间。更新后,我们可以删除这些文件以释放空间。
我们按照引起C盘变红的起因来分别介绍解决办法:
①:系统更新后的文件
win10系统更新以后,会保留更新文件,这些文件能占用7-8G左右的空间,我们可以在更新之后删除掉。
右键C盘——属性——磁盘清理——清理系统文件,等待软件扫描结束后可以看到Windows更新清理,勾选好后确定即可。
也可以使用Windows自带的存储感知功能清理,进入开始菜单设置——存储——打开“”,便可以清理这些文件了。
②QQ、微信等软件的默认存储位置
很多朋友虽然修改了下载以及安装软件的位置,但是软件自身的缓存位置却没有修改,这也是导致C盘经常爆红的原因之一。
我们以微信为例,打开微信设置——文件管理——文件位置,一般默认都是C盘,这是我们就点击“更改”,将他移动到其他盘符。
本文共计918个文字,预计阅读时间需要4分钟。
我们根据引文内容,进行简化改写如下:
探讨C盘变红的原因及解决方法:
1.系统更新后的文件:Windows 10系统更新后,会保留更新文件,这些文件可能占用7-8GB空间。更新后,我们可以删除这些文件以释放空间。
我们按照引起C盘变红的起因来分别介绍解决办法:
①:系统更新后的文件
win10系统更新以后,会保留更新文件,这些文件能占用7-8G左右的空间,我们可以在更新之后删除掉。
右键C盘——属性——磁盘清理——清理系统文件,等待软件扫描结束后可以看到Windows更新清理,勾选好后确定即可。
也可以使用Windows自带的存储感知功能清理,进入开始菜单设置——存储——打开“”,便可以清理这些文件了。
②QQ、微信等软件的默认存储位置
很多朋友虽然修改了下载以及安装软件的位置,但是软件自身的缓存位置却没有修改,这也是导致C盘经常爆红的原因之一。
我们以微信为例,打开微信设置——文件管理——文件位置,一般默认都是C盘,这是我们就点击“更改”,将他移动到其他盘符。

