笔记本电脑开机后显示屏完全不亮是什么原因导致的?
- 内容介绍
- 文章标签
- 相关推荐
本文共计1412个文字,预计阅读时间需要6分钟。
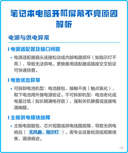
使用笔记本电脑后,屏幕不亮或黑屏怎么办?
1.检查电源连接,确保电脑已正确连接电源。
2.尝试重启电脑,看是否能恢复正常。
3.按下电源按钮强制关机,然后重新启动电脑。
4.检查显示器是否开启,有时显示器可能未打开。
5.检查电脑的显示设置,确保分辨率和刷新率设置正确。
6.尝试使用外部显示器,看是否为显示器本身的问题。
7.检查电脑的硬件,如显卡、内存等是否有问题。
笔记本电脑改变了工作场所的限制,大大提高了工作效率,在使用笔记本电脑时,你经常会遇到开机后屏幕不亮、黑屏的情况吗?如果笔记本电脑开机后屏幕没有亮怎么办
一、如果我的笔记本电脑不亮怎么办
1. 开机后笔记本电脑屏幕不亮:
显示本身:如果正常灯亮和关,基本的解释是电脑机箱内部硬件问题。除了按下Num Lock外,还可以尝试大写锁定。
二、笔记本电脑开机后黑屏维护步骤
方法一
1. 检查电源是否很好,可以充电,如果可以的话,是否电脑有电,电源指示灯是亮的,如果有一个工具或借工具,便携式计算机电源用万用表测试是否有电源的输出电压标签标记为数值,当他有功率输出,连接笔记本电脑好,然后开机,检查电源指示灯是亮的笔记本电脑。
本文共计1412个文字,预计阅读时间需要6分钟。
使用笔记本电脑后,屏幕不亮或黑屏怎么办?
1.检查电源连接,确保电脑已正确连接电源。
2.尝试重启电脑,看是否能恢复正常。
3.按下电源按钮强制关机,然后重新启动电脑。
4.检查显示器是否开启,有时显示器可能未打开。
5.检查电脑的显示设置,确保分辨率和刷新率设置正确。
6.尝试使用外部显示器,看是否为显示器本身的问题。
7.检查电脑的硬件,如显卡、内存等是否有问题。
笔记本电脑改变了工作场所的限制,大大提高了工作效率,在使用笔记本电脑时,你经常会遇到开机后屏幕不亮、黑屏的情况吗?如果笔记本电脑开机后屏幕没有亮怎么办
一、如果我的笔记本电脑不亮怎么办
1. 开机后笔记本电脑屏幕不亮:
显示本身:如果正常灯亮和关,基本的解释是电脑机箱内部硬件问题。除了按下Num Lock外,还可以尝试大写锁定。
二、笔记本电脑开机后黑屏维护步骤
方法一
1. 检查电源是否很好,可以充电,如果可以的话,是否电脑有电,电源指示灯是亮的,如果有一个工具或借工具,便携式计算机电源用万用表测试是否有电源的输出电压标签标记为数值,当他有功率输出,连接笔记本电脑好,然后开机,检查电源指示灯是亮的笔记本电脑。

