《数据库系统概论》有哪些核心知识点需要掌握?
- 内容介绍
- 文章标签
- 相关推荐
本文共计3917个文字,预计阅读时间需要16分钟。
第一章 纲论
1.1 数据库系统概述
1.1.1 数据库系统的四个基本概念
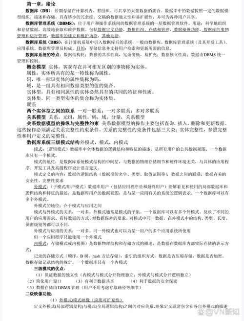
数据:描述事物及其属性的符号记录,是对事物的符号化表示,数据的语义称为数据的含义。数据库:长期存储在计算机内的、有组织的、可共享的大量数据的集合。 第一章 绪论 1.1 数据库系统概述 1.1.1 数据库的4个基本概念-
数据:描述事物的符号记录,数据的含义称为数据的语义,二者是不可分的。
-
数据库:数据库是长期存储在计算机内、有组织的、可共享的大量数据的集合。 数据库数据基本特点:永久存储、有组织、可共享。
-
数据库管理系统(DBMS):是计算机的基础软件。
本文共计3917个文字,预计阅读时间需要16分钟。
第一章 纲论
1.1 数据库系统概述
1.1.1 数据库系统的四个基本概念
数据:描述事物及其属性的符号记录,是对事物的符号化表示,数据的语义称为数据的含义。数据库:长期存储在计算机内的、有组织的、可共享的大量数据的集合。 第一章 绪论 1.1 数据库系统概述 1.1.1 数据库的4个基本概念-
数据:描述事物的符号记录,数据的含义称为数据的语义,二者是不可分的。
-
数据库:数据库是长期存储在计算机内、有组织的、可共享的大量数据的集合。 数据库数据基本特点:永久存储、有组织、可共享。
-
数据库管理系统(DBMS):是计算机的基础软件。

