什么是汇聚交换机和核心交换机的主要区别?
- 内容介绍
- 文章标签
- 相关推荐
本文共计800个文字,预计阅读时间需要4分钟。
区别:
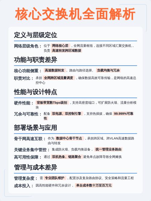
1.核心交换机是部署在核心层的交换机,而汇聚交换机是部署在汇聚层的交换机;
2.核心交换机用于路径选择和高速转发,汇聚层交换机用于统一接入节点的出口;
3.核心层是核心。
区别:1、核心交换机是部署于核心层的交换机,而汇聚交换机是部署于汇聚层的交换机;2、核心交换机用于路由选择及高速转发,而汇聚层交换机用于统一接入节点的出口;3、核心层交换机选用网管交换机,汇聚交换机选用支撑三层交换技能和VLAN的交换机。
本教程操作环境:windows7系统、Dell G3电脑。
交换机(Switch)意为“开关”是一种用于电(光)信号转发的网络设备。它可以为接入交换机的任意两个网络节点提供独享的电信号通路。
汇聚交换机和核心交换机的区别
1、概念不同
部署于核心层的网络交换机就叫核心交换机;
部署于汇聚层的交换机就叫汇聚交换机。
2、功能不同
核心交换机的主要功能是用于路由选择及高速转发的,提供优化、可靠的骨干传输结构,因此核心层交换机应用有更高的可靠性、性能和吞吐量。
汇聚层交换机是多台接入层交换机的汇聚点,作用是将接入节点统一出口,同样也做转发及选路。它必须能够处理来自接入层设备的所有通信量,并提供到核心层的上行链路。
3、特点不同
因核心交换机接受、汇聚着一切的流量,所以总是对核心交换机有着高可靠性、高效性、高容错性、可管理性、低延时性等要求。一般核心层交换机都选用网管交换机。
汇聚层交换机是多台接入交换机的汇聚点,它需求具有处理接入层信息并将其提交到核心层上行链的才能,同时还要具有网络隔离、分段的效果,因而汇聚交换机多选用支撑三层交换技能和VLAN的交换机。
4.使用场景不同
对于核心交换机或者汇聚交换机并没有固定要求,取决于网络环境的大小及设备的转发能力,也不是每个网络都必须有这三个结构。
以上就是汇聚交换机和核心交换机有什么区别的详细内容,更多请关注自由互联其它相关文章!
本文共计800个文字,预计阅读时间需要4分钟。
区别:
1.核心交换机是部署在核心层的交换机,而汇聚交换机是部署在汇聚层的交换机;
2.核心交换机用于路径选择和高速转发,汇聚层交换机用于统一接入节点的出口;
3.核心层是核心。
区别:1、核心交换机是部署于核心层的交换机,而汇聚交换机是部署于汇聚层的交换机;2、核心交换机用于路由选择及高速转发,而汇聚层交换机用于统一接入节点的出口;3、核心层交换机选用网管交换机,汇聚交换机选用支撑三层交换技能和VLAN的交换机。
本教程操作环境:windows7系统、Dell G3电脑。
交换机(Switch)意为“开关”是一种用于电(光)信号转发的网络设备。它可以为接入交换机的任意两个网络节点提供独享的电信号通路。
汇聚交换机和核心交换机的区别
1、概念不同
部署于核心层的网络交换机就叫核心交换机;
部署于汇聚层的交换机就叫汇聚交换机。
2、功能不同
核心交换机的主要功能是用于路由选择及高速转发的,提供优化、可靠的骨干传输结构,因此核心层交换机应用有更高的可靠性、性能和吞吐量。
汇聚层交换机是多台接入层交换机的汇聚点,作用是将接入节点统一出口,同样也做转发及选路。它必须能够处理来自接入层设备的所有通信量,并提供到核心层的上行链路。
3、特点不同
因核心交换机接受、汇聚着一切的流量,所以总是对核心交换机有着高可靠性、高效性、高容错性、可管理性、低延时性等要求。一般核心层交换机都选用网管交换机。
汇聚层交换机是多台接入交换机的汇聚点,它需求具有处理接入层信息并将其提交到核心层上行链的才能,同时还要具有网络隔离、分段的效果,因而汇聚交换机多选用支撑三层交换技能和VLAN的交换机。
4.使用场景不同
对于核心交换机或者汇聚交换机并没有固定要求,取决于网络环境的大小及设备的转发能力,也不是每个网络都必须有这三个结构。
以上就是汇聚交换机和核心交换机有什么区别的详细内容,更多请关注自由互联其它相关文章!

