指针和引用有哪些相同点和不同点?
- 内容介绍
- 文章标签
- 相关推荐
本文共计454个文字,预计阅读时间需要2分钟。
1. 引用和指针的相同点:1. 引用和指针都可以优化传参效率;2. 两者都是地址的表示。
2. 二者都是地址的概念:指针指向一块内存,这块内存的内容是其所指地址;引用是对一块内存的别名。
3. 二者都是优化传参效率的手段:引用和指针都可以减少参数传递的开销,提高程序执行效率。
一、引用和指针的相同点
1、指针和引用都可以优化传参效率;
2、二者都是地址的概念;
指针指向一块内存,它的内容是所指内存的地址;引用是某块内存的别名。
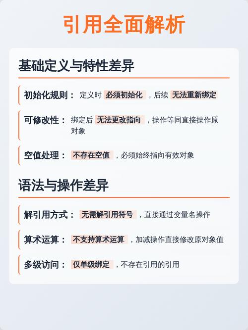
二、引用和指针的不同点
1、指针占内存空间,引用不占内存空间;
2、指针可以为空,但是引用不能为空;
3、指针可以不初始化,但是引用必须初始化;
4、指针可以有多级,但是引用只能是一级;
5、指针的值在初始化后可以改变,即指向其它的存储单元,而引用在进行初始化后就不会再改变了,从一而终;
6、指针是一种变量,而引用只是引用。
想学习更多相关知识请关注自由互联。
以上就是指针和引用的不同点与相同点分别是什么的详细内容,更多请关注自由互联其它相关文章!
本文共计454个文字,预计阅读时间需要2分钟。
1. 引用和指针的相同点:1. 引用和指针都可以优化传参效率;2. 两者都是地址的表示。
2. 二者都是地址的概念:指针指向一块内存,这块内存的内容是其所指地址;引用是对一块内存的别名。
3. 二者都是优化传参效率的手段:引用和指针都可以减少参数传递的开销,提高程序执行效率。
一、引用和指针的相同点
1、指针和引用都可以优化传参效率;
2、二者都是地址的概念;
指针指向一块内存,它的内容是所指内存的地址;引用是某块内存的别名。
二、引用和指针的不同点
1、指针占内存空间,引用不占内存空间;
2、指针可以为空,但是引用不能为空;
3、指针可以不初始化,但是引用必须初始化;
4、指针可以有多级,但是引用只能是一级;
5、指针的值在初始化后可以改变,即指向其它的存储单元,而引用在进行初始化后就不会再改变了,从一而终;
6、指针是一种变量,而引用只是引用。
想学习更多相关知识请关注自由互联。
以上就是指针和引用的不同点与相同点分别是什么的详细内容,更多请关注自由互联其它相关文章!

