如何用Python实现最小二乘法和梯度下降算法来处理长尾词问题?
- 内容介绍
- 文章标签
- 相关推荐
本文共计678个文字,预计阅读时间需要3分钟。
python%matplotlib inlineimport sympy as spimport numpy as npimport matplotlib.pyplot as plt
定义变量a, b=sp.symbols('a b')
生成模拟数据data=np.random.rand(100) * 10 # 假设生成0到10之间的100个随机数
导入所需库
%matplotlib inline import sympy import numpy as np import matplotlib.pyplot as plt from sympy.abc import x as a,y as b
生成模拟数据
# 模拟函数 y=3x-1 #自变量 x=np.linspace(-5,5,num=1000) #加入噪声 noise=np.random.rand(len(x))*2-1 #因变量 y=3*x-1+noise
查看所生成数据的图像
plt.figure(figsize=(10,10)) plt.scatter(x,y,s=1)
求代价函数的偏导
y=ax+b #目标函数 e=1/2*Σ([axi+b]-yi)^2 #代价函数,求使得代价函数为最小值时,对应的a和b 对a求偏导->Σ(axi+b-yi)*xi 对b求偏导->Σ(axi+b-yi)
1. 通过最小二乘法求a,b
我们知道当在a,b处的偏导为0时,代价函数e达到最小值,所以得到二元一次方程组
Σ(axi+b-yi)*xi=0
Σ(axi+b-yi)=0
该方程组是关于未知数为a,b的二元一次方程组,通过求解该方程,得到a,b
result=sympy.solve([ np.sum((a*x+b-y)*x), np.sum(a*x+b-y)],[a,b]) print(result) #{x: 3.01182977621975, y: -1.00272253325765}
通过sympy库解方程组,得出了a= 3.01182977621975,b= -1.00272253325765,已经与我们真实的a,b很接近了,下面进行作图
plt.figure(figsize=(10,10)) plt.scatter(x,y,s=1) plt.plot(x,result[a]*x+result[b],c='red') print(type(a),type(b)) #<class 'sympy.core.symbol.Symbol'> <class 'sympy.core.symbol.Symbol'>
2. 通过梯度下降算法求a,b
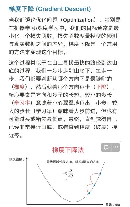
我们注意到最小二乘法最后一步要求p个方程组,是非常大的计算量,其实计算起来很难,因此我们就有了一种新的计算方法,就是梯度下降法,梯度下降法可以看作是 更简单的一种 求最小二乘法最后一步解方程 的方法
# 注意这里覆盖了sympy.abc的a和b # 设定a和b的起始点 a,b=0.1,0.1 #步长,也称作学习率 alpha=0.00001 #循环一千次结束 for i in range(1000): a-=alpha*np.sum((a*x+b-y)*x) b-=alpha*np.sum(a*x+b-y) print(a,b) #3.0118297762197526 -1.002674927350334
通过梯度下降法,得出了a= 3.0118297762197526,b= -1.002674927350334,也是很接近真实的a,b值了,作图看看
plt.figure(figsize=(10,10)) plt.scatter(x,y,s=1) plt.plot(x,a*x+b,c='black') print(type(a),type(b)) #<class 'numpy.float64'> <class 'numpy.float64'>
到此这篇关于利用Python实现最小二乘法与梯度下降算法的文章就介绍到这了,更多相关Python最小二乘法与梯度下降内容请搜索易盾网络以前的文章或继续浏览下面的相关文章希望大家以后多多支持易盾网络!
本文共计678个文字,预计阅读时间需要3分钟。
python%matplotlib inlineimport sympy as spimport numpy as npimport matplotlib.pyplot as plt
定义变量a, b=sp.symbols('a b')
生成模拟数据data=np.random.rand(100) * 10 # 假设生成0到10之间的100个随机数
导入所需库
%matplotlib inline import sympy import numpy as np import matplotlib.pyplot as plt from sympy.abc import x as a,y as b
生成模拟数据
# 模拟函数 y=3x-1 #自变量 x=np.linspace(-5,5,num=1000) #加入噪声 noise=np.random.rand(len(x))*2-1 #因变量 y=3*x-1+noise
查看所生成数据的图像
plt.figure(figsize=(10,10)) plt.scatter(x,y,s=1)
求代价函数的偏导
y=ax+b #目标函数 e=1/2*Σ([axi+b]-yi)^2 #代价函数,求使得代价函数为最小值时,对应的a和b 对a求偏导->Σ(axi+b-yi)*xi 对b求偏导->Σ(axi+b-yi)
1. 通过最小二乘法求a,b
我们知道当在a,b处的偏导为0时,代价函数e达到最小值,所以得到二元一次方程组
Σ(axi+b-yi)*xi=0
Σ(axi+b-yi)=0
该方程组是关于未知数为a,b的二元一次方程组,通过求解该方程,得到a,b
result=sympy.solve([ np.sum((a*x+b-y)*x), np.sum(a*x+b-y)],[a,b]) print(result) #{x: 3.01182977621975, y: -1.00272253325765}
通过sympy库解方程组,得出了a= 3.01182977621975,b= -1.00272253325765,已经与我们真实的a,b很接近了,下面进行作图
plt.figure(figsize=(10,10)) plt.scatter(x,y,s=1) plt.plot(x,result[a]*x+result[b],c='red') print(type(a),type(b)) #<class 'sympy.core.symbol.Symbol'> <class 'sympy.core.symbol.Symbol'>
2. 通过梯度下降算法求a,b
我们注意到最小二乘法最后一步要求p个方程组,是非常大的计算量,其实计算起来很难,因此我们就有了一种新的计算方法,就是梯度下降法,梯度下降法可以看作是 更简单的一种 求最小二乘法最后一步解方程 的方法
# 注意这里覆盖了sympy.abc的a和b # 设定a和b的起始点 a,b=0.1,0.1 #步长,也称作学习率 alpha=0.00001 #循环一千次结束 for i in range(1000): a-=alpha*np.sum((a*x+b-y)*x) b-=alpha*np.sum(a*x+b-y) print(a,b) #3.0118297762197526 -1.002674927350334
通过梯度下降法,得出了a= 3.0118297762197526,b= -1.002674927350334,也是很接近真实的a,b值了,作图看看
plt.figure(figsize=(10,10)) plt.scatter(x,y,s=1) plt.plot(x,a*x+b,c='black') print(type(a),type(b)) #<class 'numpy.float64'> <class 'numpy.float64'>
到此这篇关于利用Python实现最小二乘法与梯度下降算法的文章就介绍到这了,更多相关Python最小二乘法与梯度下降内容请搜索易盾网络以前的文章或继续浏览下面的相关文章希望大家以后多多支持易盾网络!

