Linux中dd命令如何实现磁盘镜像复制,并详细说明其参数和用法?
- 内容介绍
- 文章标签
- 相关推荐
本文共计1156个文字,预计阅读时间需要5分钟。
相关专题:
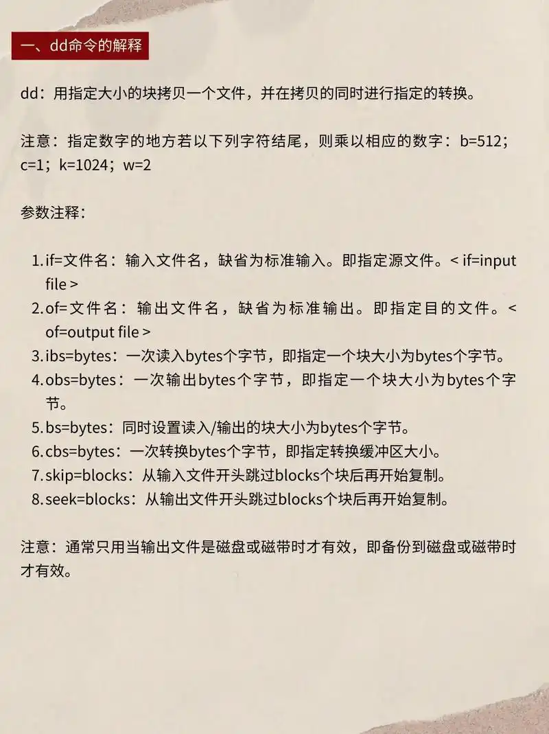
dd命令用指定大小的块拷贝一个文件,并在拷贝的同时进行指定的转换。下面这篇文章主要给大家介绍了关于linux中dd命令使用的相关资料,对大家具有一定的参考学习价值,需要的朋友们下面来一起看看吧。
本文主要给大家介绍了关于Linux中dd命令使用的相关内容,分享出来供大家参考学习,下面来看看详细的介绍:
一、Linux dd命令用指定大小的块拷贝一个文件,并在拷贝的同时进行指定的转换。
本文共计1156个文字,预计阅读时间需要5分钟。
相关专题:
dd命令用指定大小的块拷贝一个文件,并在拷贝的同时进行指定的转换。下面这篇文章主要给大家介绍了关于linux中dd命令使用的相关资料,对大家具有一定的参考学习价值,需要的朋友们下面来一起看看吧。
本文主要给大家介绍了关于Linux中dd命令使用的相关内容,分享出来供大家参考学习,下面来看看详细的介绍:
一、Linux dd命令用指定大小的块拷贝一个文件,并在拷贝的同时进行指定的转换。

