MyBatis 在 Spring 容器初始化过程是怎样的?
- 内容介绍
- 文章标签
- 相关推荐
本文共计1768个文字,预计阅读时间需要8分钟。
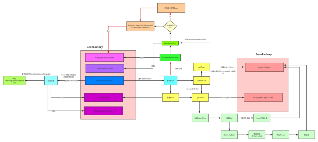
MyBatis初始化过程会将一些必要的对象生成并放入Spring容器中。具体生成了哪些对象,取决于配置。当遇到MyBatis初始化失败时,可以通过以下步骤找到问题:
1. 检查配置文件:确保MyBatis的配置文件(如mybatis-config.xml)正确无误。
2.查看日志:查看MyBatis初始化过程中的日志,找出失败的原因。
3.检查数据库连接:确保数据库连接配置正确,包括驱动、URL、用户名和密码。
4.检查SQL映射文件:确保SQL映射文件(如mapper.xml)正确无误。
5.检查实体类:确保实体类与数据库表结构一致。
通过以上步骤,可以找到并解决MyBatis初始化失败的问题。
MyBatis 初始化过程就是生成一些必须的对象放到 Spring 容器中。问题是这个过程到底生成了哪些对象?当遇到 MyBatis 初始化失败时,如何正确的找到分析问题的切入点?本文将针对这些问题进行介绍。
本文基于 MyBatis 3 和 Spring,假设读者已经知道如何使用 Maven 和 MyBatis,以及了解 Spring 的容器机制。
本文共计1768个文字,预计阅读时间需要8分钟。
MyBatis初始化过程会将一些必要的对象生成并放入Spring容器中。具体生成了哪些对象,取决于配置。当遇到MyBatis初始化失败时,可以通过以下步骤找到问题:
1. 检查配置文件:确保MyBatis的配置文件(如mybatis-config.xml)正确无误。
2.查看日志:查看MyBatis初始化过程中的日志,找出失败的原因。
3.检查数据库连接:确保数据库连接配置正确,包括驱动、URL、用户名和密码。
4.检查SQL映射文件:确保SQL映射文件(如mapper.xml)正确无误。
5.检查实体类:确保实体类与数据库表结构一致。
通过以上步骤,可以找到并解决MyBatis初始化失败的问题。
MyBatis 初始化过程就是生成一些必须的对象放到 Spring 容器中。问题是这个过程到底生成了哪些对象?当遇到 MyBatis 初始化失败时,如何正确的找到分析问题的切入点?本文将针对这些问题进行介绍。
本文基于 MyBatis 3 和 Spring,假设读者已经知道如何使用 Maven 和 MyBatis,以及了解 Spring 的容器机制。

