iPhone屏幕旋转功能失灵了怎么办?
- 内容介绍
- 文章标签
- 相关推荐
本文共计595个文字,预计阅读时间需要3分钟。
iPhone上有些应用可观看电影和视频,浏览其他娱乐内容。但为获得更佳体验,iPhone须启用自动旋转。近期,许多iPhone用户反馈屏幕旋转功能出现异常。
iPhone上有几个应用程序可以观看电影和视频,以及浏览其他娱乐内容,但为了获得更好的体验,iPhone必须启用自动旋转。
这些天,来自几位iPhone用户的许多报告都经历过屏幕旋转功能突然在他们的iPhone上不起作用。此问题可能会在某些iPhone上发生,因为用户可能禁用了自动旋转设置,某些应用程序未更新,或者iPhone中出现任何技术小故障。
您无需担心iPhone上的这个问题,我们已经收集了许多信息在研究之后。在这篇文章中,您将找到可以轻松解决此问题的修复程序。
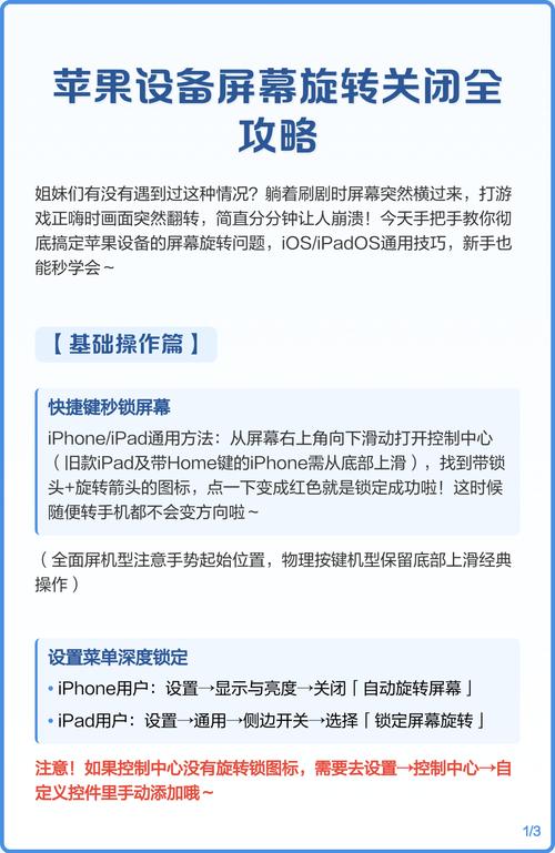
修复1 –在iPhone上启用自动旋转功能步骤1: 要启用自动旋转功能,您可能需要打开iPhone上的控制中心屏幕。
步骤2: 要启动控制中心,请从iPhone屏幕的右上角向下滑动。
第三步: 看到控制中心后,查找 自动旋转 选项并通过单击它确保将其禁用。
修复2 –重新启动自动旋转不起作用的应用程序步骤1: 您需要强制关闭应用程序并再次重新打开。
第2步: 为此,您必须通过从左下角稍微向上滑动到右侧来启动iPhone上的应用程序切换器。
步骤3: 现在向上滑动应用程序以从iPhone上的后台运行应用程序列表中强制关闭它。
本文共计595个文字,预计阅读时间需要3分钟。
iPhone上有些应用可观看电影和视频,浏览其他娱乐内容。但为获得更佳体验,iPhone须启用自动旋转。近期,许多iPhone用户反馈屏幕旋转功能出现异常。
iPhone上有几个应用程序可以观看电影和视频,以及浏览其他娱乐内容,但为了获得更好的体验,iPhone必须启用自动旋转。
这些天,来自几位iPhone用户的许多报告都经历过屏幕旋转功能突然在他们的iPhone上不起作用。此问题可能会在某些iPhone上发生,因为用户可能禁用了自动旋转设置,某些应用程序未更新,或者iPhone中出现任何技术小故障。
您无需担心iPhone上的这个问题,我们已经收集了许多信息在研究之后。在这篇文章中,您将找到可以轻松解决此问题的修复程序。
修复1 –在iPhone上启用自动旋转功能步骤1: 要启用自动旋转功能,您可能需要打开iPhone上的控制中心屏幕。
步骤2: 要启动控制中心,请从iPhone屏幕的右上角向下滑动。
第三步: 看到控制中心后,查找 自动旋转 选项并通过单击它确保将其禁用。
修复2 –重新启动自动旋转不起作用的应用程序步骤1: 您需要强制关闭应用程序并再次重新打开。
第2步: 为此,您必须通过从左下角稍微向上滑动到右侧来启动iPhone上的应用程序切换器。
步骤3: 现在向上滑动应用程序以从iPhone上的后台运行应用程序列表中强制关闭它。

