如何用Vue技术栈实现一个完整的贪吃蛇游戏功能?
- 内容介绍
- 文章标签
- 相关推荐
本文共计1639个文字,预计阅读时间需要7分钟。
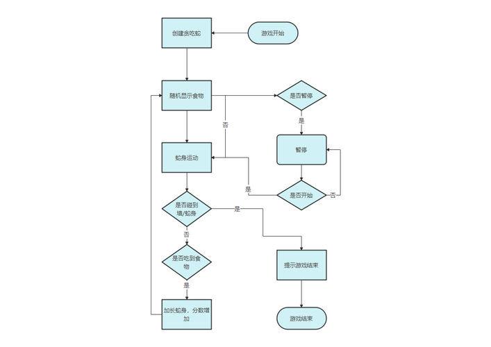
贪吃蛇是一款经典的休闲游戏,简单易上手,乐趣无穷。本文将介绍如何使用Vue框架实现一个简单的贪吃蛇游戏。一、项目准备在开始之前,我们需要安装Vue CLI。如果你还没有安装,可以使用以下命令进行安装:`npm install -g @vue/cli`。
贪吃蛇是一款经典的游戏,它简单易上手却乐趣无穷。本文将介绍如何使用Vue框架实现一个简单的贪吃蛇游戏。
一、项目准备
在开始之前,我们需要安装Vue CLI。如果你还没有安装,可以按照以下步骤进行安装。
- 在终端中运行以下命令:
npm install -g @vue/cli
- 创建一个新的Vue项目。
vue create snake-game
- 进入刚刚创建的项目。
cd snake-game
二、项目结构和技术选型
在项目结构方面,我们需要创建两个组件:一个是游戏界面组件,一个是蛇的组件。
在技术选型方面,我们选择使用HTML5 Canvas进行游戏界面的绘制,并使用Vue组件化思想来实现逻辑控制。
三、实现
- 创建一个游戏界面组件
在src/components/目录下新建一个Game.vue文件,然后添加以下代码:
<template> <div> <canvas ref="canvas" width="600" height="400"></canvas> </div> </template> <script> export default { mounted() { this.canvas = this.$refs.canvas; this.context = this.canvas.getContext("2d"); this.canvas.width = 600; this.canvas.height = 400; this.startGame(); }, methods: { startGame() { // 游戏启动 }, }, }; </script> <style> canvas { border: 1px solid #000; } </style>
这是一个非常简单的组件,我们只需要编写一个HTML5 Canvas元素,然后为它绑定一个引用,在该组件mounted时获取该引用并开始游戏。
- 增加蛇组件
在src/components/目录下新建一个Snake.vue文件,然后加入以下代码:
<template> <div> <div v-for="(bodyPart, index) in snake" :key="index" :style="getSnakeStyles(bodyPart)"></div> </div> </template> <script> export default { props: { snake: { type: Array, default: () => [{ x: 0, y: 0 }], }, }, methods: { getSnakeStyles(bodyPart) { return { position: "absolute", width: "20px", height: "20px", background: "green", left: `${bodyPart.x}px`, top: `${bodyPart.y}px`, }; }, }, }; </script> <style></style>
这个组件会根据父组件传入的snake属性,循环渲染贪吃蛇的每一个身体部位。我们只需要编写一个getSnakeStyles函数,返回一个包含了样式信息的对象,根据数据来动态生成蛇。
- 在Game组件中添加蛇
在Game组件的script块中,我们需要引入Snake组件,并在startGame方法中增加下面的代码:
import Snake from "./Snake.vue"; export default { // ... components: { Snake, }, data() { return { snake: [], }; }, methods: { startGame() { this.snake.push({ x: 0, y: 0 }); }, }, };
这里,我们为Game组件添加了一个叫做snake的数据,然后在startGame方法中增加了一行代码,为snake数据增加第一个身体部位。最后,我们引入了Snake组件,并在template中为其加入snake属性。
- 控制蛇移动
为了让蛇可以移动起来,我们需要为Game组件添加一个定时器,每隔一段时间调用moveSnake方法来控制蛇的移动。
data() { return { snake: [], direction: "right", moveInterval: null }; }, methods: { startGame() { this.snake.push({ x: 0, y: 0 }); this.moveInterval = setInterval(this.moveSnake, 200); }, moveSnake() { const snakeHead = { ...this.snake[0] }; switch (this.direction) { case "right": snakeHead.x += 20; break; case "left": snakeHead.x -= 20; break; case "up": snakeHead.y -= 20; break; case "down": snakeHead.y += 20; break; } this.snake.pop(); this.snake.unshift(snakeHead); }, handleKeyDown(event) { switch (event.keyCode) { case 37: if (this.direction !== "right") this.direction = "left"; break; case 38: if (this.direction !== "down") this.direction = "up"; break; case 39: if (this.direction !== "left") this.direction = "right"; break; case 40: if (this.direction !== "up") this.direction = "down"; break; } }, },
其中,我们为Game组件添加了一个叫做direction的数据,表示当前蛇的方向。moveInterval表示用于清除定时器的id。在moveSnake方法中,我们根据蛇的当前方向计算蛇头的新位置,并将原本的末尾删除并在头部插入新的蛇头。
最后,我们实现了handleKeyDown方法,用于监听键盘事件,来改变蛇的运动方向。
- 碰到边界或自身时游戏结束
为了实现游戏结束功能,我们需要在moveSnake方法内部判断蛇是否碰到了边界或自身。
moveSnake() { const snakeHead = { ...this.snake[0] }; switch (this.direction) { case "right": snakeHead.x += 20; break; case "left": snakeHead.x -= 20; break; case "up": snakeHead.y -= 20; break; case "down": snakeHead.y += 20; break; } // 判断是否越界 if (snakeHead.x < 0 || snakeHead.x > 580 || snakeHead.y < 0 || snakeHead.y > 380) { clearInterval(this.moveInterval); alert("Game over!"); location.reload(); return; } // 判断是否碰到了自身 for (let i = 1; i < this.snake.length; i++) { if (snakeHead.x === this.snake[i].x && snakeHead.y === this.snake[i].y) { clearInterval(this.moveInterval); alert("Game over!"); location.reload(); return; } } this.snake.pop(); this.snake.unshift(snakeHead); }
这里,我们首先判断蛇头是否越过了游戏界面的边界,如果越界,清除定时器并提示游戏结束,反之则继续执行。
接着,在循环中逐一判断蛇头是否碰到了自身,如果是,则同样清除定时器并提示游戏结束。
- 在游戏界面中绘制食物
最后,我们实现在游戏界面中绘制食物的功能。为了实现这一功能,我们使用randomFoodPosition计算出一个随机的食物位置,然后使用drawCircle方法在游戏界面中绘制圆形食物。
startGame() { // ... // 画出第一个食物 this.food = this.getRandomFoodPosition(); this.drawCircle(this.context, this.food.x, this.food.y, 10, "red"); }, methods: { // ... getRandomFoodPosition() { return { x: Math.floor(Math.random() * 30) * 20, y: Math.floor(Math.random() * 20) * 20, }; }, drawCircle(ctx, x, y, r, color) { ctx.fillStyle = color; ctx.beginPath(); ctx.arc(x, y, r, 0, Math.PI * 2, true); ctx.fill(); }, },
这里,我们为Game组件添加了一个名为food的数据,表示当前的食物位置。在startGame方法中,我们调用了getRandomFoodPosition方法计算一个随机的食物位置,然后使用drawCircle方法在界面中绘制出食物。
最后,我们只需要在moveSnake方法中,判断蛇是否与食物重合,如果重合,则增加蛇的身体长度,并重新计算一个新的食物位置。
moveSnake() { // ... // 判断是否吃到了食物 if (snakeHead.x === this.food.x && snakeHead.y === this.food.y) { this.snake.push(this.snake[this.snake.length - 1]); this.food = this.getRandomFoodPosition(); } // ... },
到此为止,我们已经完成了Vue实现贪吃蛇游戏的全部内容。
四、总结
本文介绍了如何使用Vue框架实现一个简单的贪吃蛇游戏。在这个过程中,我们学习了如何使用HTML5 Canvas元素进行界面绘制,以及如何使用Vue组件化思想来实现逻辑控制,最终完成了一个具有基本玩法的贪吃蛇游戏。希望这篇文章能够对大家学习Vue框架和游戏开发有所帮助。
本文共计1639个文字,预计阅读时间需要7分钟。
贪吃蛇是一款经典的休闲游戏,简单易上手,乐趣无穷。本文将介绍如何使用Vue框架实现一个简单的贪吃蛇游戏。一、项目准备在开始之前,我们需要安装Vue CLI。如果你还没有安装,可以使用以下命令进行安装:`npm install -g @vue/cli`。
贪吃蛇是一款经典的游戏,它简单易上手却乐趣无穷。本文将介绍如何使用Vue框架实现一个简单的贪吃蛇游戏。
一、项目准备
在开始之前,我们需要安装Vue CLI。如果你还没有安装,可以按照以下步骤进行安装。
- 在终端中运行以下命令:
npm install -g @vue/cli
- 创建一个新的Vue项目。
vue create snake-game
- 进入刚刚创建的项目。
cd snake-game
二、项目结构和技术选型
在项目结构方面,我们需要创建两个组件:一个是游戏界面组件,一个是蛇的组件。
在技术选型方面,我们选择使用HTML5 Canvas进行游戏界面的绘制,并使用Vue组件化思想来实现逻辑控制。
三、实现
- 创建一个游戏界面组件
在src/components/目录下新建一个Game.vue文件,然后添加以下代码:
<template> <div> <canvas ref="canvas" width="600" height="400"></canvas> </div> </template> <script> export default { mounted() { this.canvas = this.$refs.canvas; this.context = this.canvas.getContext("2d"); this.canvas.width = 600; this.canvas.height = 400; this.startGame(); }, methods: { startGame() { // 游戏启动 }, }, }; </script> <style> canvas { border: 1px solid #000; } </style>
这是一个非常简单的组件,我们只需要编写一个HTML5 Canvas元素,然后为它绑定一个引用,在该组件mounted时获取该引用并开始游戏。
- 增加蛇组件
在src/components/目录下新建一个Snake.vue文件,然后加入以下代码:
<template> <div> <div v-for="(bodyPart, index) in snake" :key="index" :style="getSnakeStyles(bodyPart)"></div> </div> </template> <script> export default { props: { snake: { type: Array, default: () => [{ x: 0, y: 0 }], }, }, methods: { getSnakeStyles(bodyPart) { return { position: "absolute", width: "20px", height: "20px", background: "green", left: `${bodyPart.x}px`, top: `${bodyPart.y}px`, }; }, }, }; </script> <style></style>
这个组件会根据父组件传入的snake属性,循环渲染贪吃蛇的每一个身体部位。我们只需要编写一个getSnakeStyles函数,返回一个包含了样式信息的对象,根据数据来动态生成蛇。
- 在Game组件中添加蛇
在Game组件的script块中,我们需要引入Snake组件,并在startGame方法中增加下面的代码:
import Snake from "./Snake.vue"; export default { // ... components: { Snake, }, data() { return { snake: [], }; }, methods: { startGame() { this.snake.push({ x: 0, y: 0 }); }, }, };
这里,我们为Game组件添加了一个叫做snake的数据,然后在startGame方法中增加了一行代码,为snake数据增加第一个身体部位。最后,我们引入了Snake组件,并在template中为其加入snake属性。
- 控制蛇移动
为了让蛇可以移动起来,我们需要为Game组件添加一个定时器,每隔一段时间调用moveSnake方法来控制蛇的移动。
data() { return { snake: [], direction: "right", moveInterval: null }; }, methods: { startGame() { this.snake.push({ x: 0, y: 0 }); this.moveInterval = setInterval(this.moveSnake, 200); }, moveSnake() { const snakeHead = { ...this.snake[0] }; switch (this.direction) { case "right": snakeHead.x += 20; break; case "left": snakeHead.x -= 20; break; case "up": snakeHead.y -= 20; break; case "down": snakeHead.y += 20; break; } this.snake.pop(); this.snake.unshift(snakeHead); }, handleKeyDown(event) { switch (event.keyCode) { case 37: if (this.direction !== "right") this.direction = "left"; break; case 38: if (this.direction !== "down") this.direction = "up"; break; case 39: if (this.direction !== "left") this.direction = "right"; break; case 40: if (this.direction !== "up") this.direction = "down"; break; } }, },
其中,我们为Game组件添加了一个叫做direction的数据,表示当前蛇的方向。moveInterval表示用于清除定时器的id。在moveSnake方法中,我们根据蛇的当前方向计算蛇头的新位置,并将原本的末尾删除并在头部插入新的蛇头。
最后,我们实现了handleKeyDown方法,用于监听键盘事件,来改变蛇的运动方向。
- 碰到边界或自身时游戏结束
为了实现游戏结束功能,我们需要在moveSnake方法内部判断蛇是否碰到了边界或自身。
moveSnake() { const snakeHead = { ...this.snake[0] }; switch (this.direction) { case "right": snakeHead.x += 20; break; case "left": snakeHead.x -= 20; break; case "up": snakeHead.y -= 20; break; case "down": snakeHead.y += 20; break; } // 判断是否越界 if (snakeHead.x < 0 || snakeHead.x > 580 || snakeHead.y < 0 || snakeHead.y > 380) { clearInterval(this.moveInterval); alert("Game over!"); location.reload(); return; } // 判断是否碰到了自身 for (let i = 1; i < this.snake.length; i++) { if (snakeHead.x === this.snake[i].x && snakeHead.y === this.snake[i].y) { clearInterval(this.moveInterval); alert("Game over!"); location.reload(); return; } } this.snake.pop(); this.snake.unshift(snakeHead); }
这里,我们首先判断蛇头是否越过了游戏界面的边界,如果越界,清除定时器并提示游戏结束,反之则继续执行。
接着,在循环中逐一判断蛇头是否碰到了自身,如果是,则同样清除定时器并提示游戏结束。
- 在游戏界面中绘制食物
最后,我们实现在游戏界面中绘制食物的功能。为了实现这一功能,我们使用randomFoodPosition计算出一个随机的食物位置,然后使用drawCircle方法在游戏界面中绘制圆形食物。
startGame() { // ... // 画出第一个食物 this.food = this.getRandomFoodPosition(); this.drawCircle(this.context, this.food.x, this.food.y, 10, "red"); }, methods: { // ... getRandomFoodPosition() { return { x: Math.floor(Math.random() * 30) * 20, y: Math.floor(Math.random() * 20) * 20, }; }, drawCircle(ctx, x, y, r, color) { ctx.fillStyle = color; ctx.beginPath(); ctx.arc(x, y, r, 0, Math.PI * 2, true); ctx.fill(); }, },
这里,我们为Game组件添加了一个名为food的数据,表示当前的食物位置。在startGame方法中,我们调用了getRandomFoodPosition方法计算一个随机的食物位置,然后使用drawCircle方法在界面中绘制出食物。
最后,我们只需要在moveSnake方法中,判断蛇是否与食物重合,如果重合,则增加蛇的身体长度,并重新计算一个新的食物位置。
moveSnake() { // ... // 判断是否吃到了食物 if (snakeHead.x === this.food.x && snakeHead.y === this.food.y) { this.snake.push(this.snake[this.snake.length - 1]); this.food = this.getRandomFoodPosition(); } // ... },
到此为止,我们已经完成了Vue实现贪吃蛇游戏的全部内容。
四、总结
本文介绍了如何使用Vue框架实现一个简单的贪吃蛇游戏。在这个过程中,我们学习了如何使用HTML5 Canvas元素进行界面绘制,以及如何使用Vue组件化思想来实现逻辑控制,最终完成了一个具有基本玩法的贪吃蛇游戏。希望这篇文章能够对大家学习Vue框架和游戏开发有所帮助。

