单片机复位改写为长尾词,可以这样表达:在ISP一键下载电路上电瞬间,为何会引起单片机复位现象呢?
- 内容介绍
- 文章标签
- 相关推荐
本文共计408个文字,预计阅读时间需要2分钟。
STM32支持仿真器和串口下载程序。主要介绍串口下载,即我们常说的ISP下载。手动ISP下载程序,我们已熟知。
STM32支持仿真器和串口下载程序。将要介绍的内容属于串口下载即我们通常说的ISP下载。手动ISP下载程序我们已经知道了image/watermark,type_ZmFuZ3poZW5naGVpdGk,shadow_10,text_aHR0cHM6Ly9ibG9nLmNzZG4ubmV0L3h1aGFvMDI1OA,size_16,color_FFFFFF,t_70" alt="在这里插入图片描述" /> STM32支持仿真器和串口下载程序。将要介绍的内容属于串口下载即我们通常说的ISP下载。手动ISP下载程序我们已经知道了控制BOOT0引脚实现。STM32上电会自动检测BOOT0引脚是什么电平如果是高电平等待用户下载程序如果是低电平运行用户之前下载到单片机的程序。所以我们需要把BOOT0引脚引出然后控制其接地或接VCC来下载程序或者运行程序。在调试过程中我们需要不断的控制BOOT0非常麻烦。那么自动ISP就该出场了。
自动ISP把BOOT0与地直接连接那么每次上电就会运行程序而且只要点击电脑上的“下载”按钮就开始下载程序下载完程序就开始执行。实现此目的需要借助串口握手信号DTR和RTS。
下面是深圳鹏远电通科技有限公司研发的免费ISP下载软件请看红色的框里面的部分。
STM32ISP软件中DTR和RTS
DTR连接RESET复位引脚控制复位RTS连接BOOT0用来控制程序运行或者等待下载。
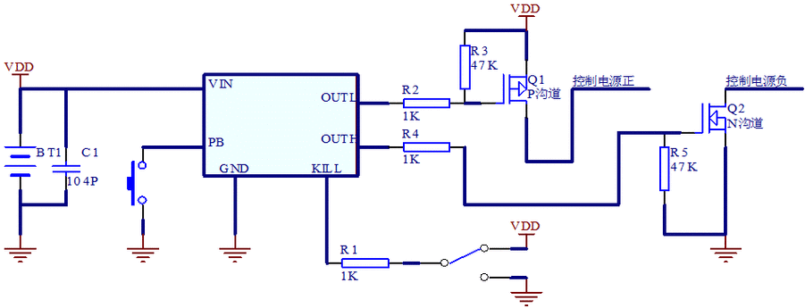
下面说明如何用USB转TTL芯片实现STM32自动ISP。
本文共计408个文字,预计阅读时间需要2分钟。
STM32支持仿真器和串口下载程序。主要介绍串口下载,即我们常说的ISP下载。手动ISP下载程序,我们已熟知。
STM32支持仿真器和串口下载程序。将要介绍的内容属于串口下载即我们通常说的ISP下载。手动ISP下载程序我们已经知道了image/watermark,type_ZmFuZ3poZW5naGVpdGk,shadow_10,text_aHR0cHM6Ly9ibG9nLmNzZG4ubmV0L3h1aGFvMDI1OA,size_16,color_FFFFFF,t_70" alt="在这里插入图片描述" /> STM32支持仿真器和串口下载程序。将要介绍的内容属于串口下载即我们通常说的ISP下载。手动ISP下载程序我们已经知道了控制BOOT0引脚实现。STM32上电会自动检测BOOT0引脚是什么电平如果是高电平等待用户下载程序如果是低电平运行用户之前下载到单片机的程序。所以我们需要把BOOT0引脚引出然后控制其接地或接VCC来下载程序或者运行程序。在调试过程中我们需要不断的控制BOOT0非常麻烦。那么自动ISP就该出场了。
自动ISP把BOOT0与地直接连接那么每次上电就会运行程序而且只要点击电脑上的“下载”按钮就开始下载程序下载完程序就开始执行。实现此目的需要借助串口握手信号DTR和RTS。
下面是深圳鹏远电通科技有限公司研发的免费ISP下载软件请看红色的框里面的部分。
STM32ISP软件中DTR和RTS
DTR连接RESET复位引脚控制复位RTS连接BOOT0用来控制程序运行或者等待下载。
下面说明如何用USB转TTL芯片实现STM32自动ISP。

