PHP RSA加密解密方法及开发接口如何应用在长尾场景中实现高效安全通信?
- 内容介绍
- 文章标签
- 相关推荐
本文共计1219个文字,预计阅读时间需要5分钟。
网络安全问题非常关键,尤其是保证数据安全。很多程序员在编写接口时直接传输明文数据,这在我的看来非常不专业。建议在传输数据前进行加密和解密处理。
网络安全问题很重要,尤其是保证数据安全,遇到很多在写接口的程序员直接都是明文数据传输,在我看来这是很不专业的。本人提倡经过接口的数据都要进行加密解密之后进行使用。
这篇文章主要介绍使用PHP开发接口,数据实现RSA加密解密后使用,实例分析了PHP自定义RSA类实现加密与解密的技巧,非常具有实用价值,需要的朋友可以参考下。
简单介绍RSA
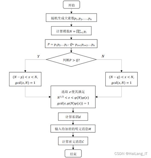
RSA加密算法是最常用的非对称加密算法,CFCA在证书服务中离不了它。但是有不少新手对它不太了解。下面仅作简要介绍。RSA是第一个比较完善的公开密钥算法,它既能用于加密,也能用于数字签名。RSA以它的三个发明者Ron Rivest, Adi Shamir, Leonard Adleman的名字首字母命名,这个算法经受住了多年深入的密码分析,虽然密码分析者既不能证明也不能否定RSA的安全性,但这恰恰说明该算法有一定的可信性,目前它已经成为最流行的公开密钥算法。RSA的安全基于大数分解的难度。其公钥和私钥是一对大素数(100到200位十进制数或更大)的函数。从一个公钥和密文恢复出明文的难度,等价于分解两个大素数之积(这是公认的数学难题)。
本文共计1219个文字,预计阅读时间需要5分钟。
网络安全问题非常关键,尤其是保证数据安全。很多程序员在编写接口时直接传输明文数据,这在我的看来非常不专业。建议在传输数据前进行加密和解密处理。
网络安全问题很重要,尤其是保证数据安全,遇到很多在写接口的程序员直接都是明文数据传输,在我看来这是很不专业的。本人提倡经过接口的数据都要进行加密解密之后进行使用。
这篇文章主要介绍使用PHP开发接口,数据实现RSA加密解密后使用,实例分析了PHP自定义RSA类实现加密与解密的技巧,非常具有实用价值,需要的朋友可以参考下。
简单介绍RSA
RSA加密算法是最常用的非对称加密算法,CFCA在证书服务中离不了它。但是有不少新手对它不太了解。下面仅作简要介绍。RSA是第一个比较完善的公开密钥算法,它既能用于加密,也能用于数字签名。RSA以它的三个发明者Ron Rivest, Adi Shamir, Leonard Adleman的名字首字母命名,这个算法经受住了多年深入的密码分析,虽然密码分析者既不能证明也不能否定RSA的安全性,但这恰恰说明该算法有一定的可信性,目前它已经成为最流行的公开密钥算法。RSA的安全基于大数分解的难度。其公钥和私钥是一对大素数(100到200位十进制数或更大)的函数。从一个公钥和密文恢复出明文的难度,等价于分解两个大素数之积(这是公认的数学难题)。

