如何用JavaScript实现功能详尽的单链表长尾?
- 内容介绍
- 文章标签
- 相关推荐
本文共计1506个文字,预计阅读时间需要7分钟。
前言+前端也要搞懂数据结构!+用JavaScript实现了单链表,通过LinkedList构造函数可实例化一个单链表数据结构,所有的方法都放在LinkedList构造函数的原型对象上,写了临时想写的。
前言
前端也要搞好数据结构哦!
用JavaScript实现了个单链表,通过LinkedList构造函数可实例化一个单链表数据结构的对象,所有的方法放到LinkedList构造函数的原型对象上,写了暂时能想到的所有方法
GitHub源码地址,下载可运行
实现
- 通过LinkedList的类创建链表实例,链表下有添加,查找,删除,显示节点等方法
- 链表初始默认有一个"_head"头部节点,使用时隐藏
- 按元素/索引 添加、删除,未找到时返回错误,查找未找到时返回null或-1
- let obj = new LinkedList()
方法介绍
查找
obj.find(item)通过item元素内容查找到该元素obj.findIndex(index)通过index索引查找到该元素obj.findIndexOf(item)通过item元素内容查找到该元素索引obj.findPrev(item)通过item元素查找上一个节点元素
添加
obj.insert(item,newElement)在item元素后插入新元素obj.push(item)在链表末尾插入item元素obj.insertIndex(index,newElement)在index索引处插入新元素
删除
obj.remove(item)删除item元素obj.removeIndex(index)删除index索引处节点
其他
obj.size()返回该链表的长度obj.display()数组形式返回该链表,便于观察,测试obj.reversal()链表顺序反转(递归)
方法代码
链表类LinkedList
function LinkedList (...rest) { this._head = new Node('_head') // 链表头节点 // 如果new时有传进值,则添加到实例中 if (rest.length) { this.insert(rest[0], '_head') for (let i = 1; i < rest.length; i++) { this.insert(rest[i], rest[i - 1]) } } } LinkedList.prototype.find = find LinkedList.prototype.findPrev = findPrev LinkedList.prototype.findIndex = findIndex LinkedList.prototype.findIndexOf = findIndexOf LinkedList.prototype.push = push LinkedList.prototype.insert = insert LinkedList.prototype.insertIndex = insertIndex LinkedList.prototype.remove = remove LinkedList.prototype.removeIndex = removeIndex LinkedList.prototype.size = size LinkedList.prototype.display = display LinkedList.prototype.reversal = reversal
创建新节点类Node
function Node (element) { this.element = element this.next = null }
obj.find(item)
// 查找函数,在链表中查找item的位置,并把它返回,未找到返回-1 function find (item) { let currNode = this._head while (currNode !== null && currNode.element !== item) { currNode = currNode.next } if (currNode !== null) { return currNode } else { return null } }
obj.findIndex(index)
// 通过元素的索引返回该元素 function findIndex (index) { let currNode = this._head let tmpIndex = 0 while (currNode !== null) { // 找到该index位置,返回当前节点,出去头结点 if (tmpIndex === index + 1) { return currNode } tmpIndex += 1 currNode = currNode.next } return null }
obj.findIndexOf(item)
function findIndexOf (item) { let currNode = this._head let tmpIndex = 0 while (currNode.next !== null && currNode.next.element !== item) { tmpIndex += 1 currNode = currNode.next } if (currNode !== null) { return tmpIndex } else { return -1 } }
obj.findPrev(item)
// 寻找目标节点item的上一个节点,未找到返回-1 function findPrev (item) { let currNode = this._head while (currNode.next !== null && currNode.next.element !== item) { currNode = currNode.next } if (currNode.next !== item) { return currNode } else { return null } }
obj.insert(item,newElement)
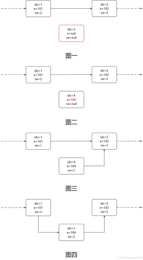
// 插入节点,找到要插入到的item的节点位置,把新节点插到item后面 function insert (newElement, item) { let newNode = new Node(newElement) let currNode = this.find(item) if (currNode) { newNode.next = currNode.next currNode.next = newNode } else { console.error(`insert error:链表中不存在「${item}」节点`) } }
obj.insertIndex(index,newElement)
// 插入节点,新节点插到index索引下 function insertIndex (newElement, index) { let newNode = new Node(newElement) let currNode = this.findIndex(index) if (currNode) { newNode.next = currNode.next currNode.next = newNode } else { console.error(`insertIndex error:链表中不存在「${index}」索引节点`) } }
obj.push(item)
// 在链表最后一位添加元素 function push (element) { let newNode = new Node(element) let currNode = this._head while (currNode.next !== null) { currNode = currNode.next } currNode.next = newNode }
obj.remove(item)
// 删除节点,找到删除的位置,删除,未找到提示错误 function remove (item) { // 找到当前和上一个节点,让上一个节点的next指向item下一个节点 let tmpPrev = this.findPrev(item) let tmpNext = this.find(item) if (tmpPrev && tmpNext) { tmpPrev.next = tmpNext.next } else { console.error(`remove error:链表中不存在「${item}」节点`) } }
obj.removeIndex(index)
// 删除某个索引下的节点 function removeIndex (index) { let tmpPrev = this.findIndex(index - 1) let currNode = this.findIndex(index) if (tmpPrev && currNode) { tmpPrev.next = currNode.next } else { console.error(`removeIndex error:链表中不存在「${index}」索引节点`) } }
obj.size()
function size () { let currNode = this._head let tmpSize = 0 while (currNode.next !== null) { tmpSize += 1 currNode = currNode.next } return tmpSize // 不计算头部节点 }
obj.reversal()
// 链表反转=>递归 function reversal () { function reversalList (item) { if (item.next) { let tmpItem = reversalList(item.next) item.next = null tmpItem.next = item return item } else { obj._head.next = item return item } } reversalList(obj._head.next) }
obj.display()
function display () { // 链表展示和使用,默认头部不存在 let currNode = this._head.next let tmpArr = [] while (currNode !== null) { tmpArr.push(currNode) currNode = currNode.next } return tmpArr }
实例测试
// 运行测试 let obj = new LinkedList('节点0', '节点1', '节点2', '节点3', '节点4', '节点5') console.log('---实例对象') console.log(obj) console.log('---末尾插入元素') obj.push('push插入') console.log(obj.display()) console.log('---元素后插入元素') obj.insert('元素插入', '节点2') console.log(obj.display()) console.log('---索引处插入元素') obj.insertIndex('索引插入', 5) console.log(obj.display()) console.log('---查找元素位置') console.log(obj.find('节点4')) console.log('---移除元素') obj.remove('节点5') console.log(obj.display()) console.log('---移除索引元素') obj.removeIndex(5) console.log(obj.display()) console.log('---元素长度') console.log(obj.size()) console.log('---索引查找') console.log(obj.findIndex(2)) console.log('---元素查找索引') console.log(obj.findIndexOf('节点3')) console.log('---反转链表') obj.reversal() console.log(obj.display())
测试结果
结尾
最近遇到单链表反转的问题,所有加了一个单链表反转的方法,用递归实现
相关链接
实现单链表反转的几种方法
总结
以上就是这篇文章的全部内容了,希望本文的内容对大家的学习或者工作具有一定的参考学习价值,如果有疑问大家可以留言交流,谢谢大家对自由互联的支持。
本文共计1506个文字,预计阅读时间需要7分钟。
前言+前端也要搞懂数据结构!+用JavaScript实现了单链表,通过LinkedList构造函数可实例化一个单链表数据结构,所有的方法都放在LinkedList构造函数的原型对象上,写了临时想写的。
前言
前端也要搞好数据结构哦!
用JavaScript实现了个单链表,通过LinkedList构造函数可实例化一个单链表数据结构的对象,所有的方法放到LinkedList构造函数的原型对象上,写了暂时能想到的所有方法
GitHub源码地址,下载可运行
实现
- 通过LinkedList的类创建链表实例,链表下有添加,查找,删除,显示节点等方法
- 链表初始默认有一个"_head"头部节点,使用时隐藏
- 按元素/索引 添加、删除,未找到时返回错误,查找未找到时返回null或-1
- let obj = new LinkedList()
方法介绍
查找
obj.find(item)通过item元素内容查找到该元素obj.findIndex(index)通过index索引查找到该元素obj.findIndexOf(item)通过item元素内容查找到该元素索引obj.findPrev(item)通过item元素查找上一个节点元素
添加
obj.insert(item,newElement)在item元素后插入新元素obj.push(item)在链表末尾插入item元素obj.insertIndex(index,newElement)在index索引处插入新元素
删除
obj.remove(item)删除item元素obj.removeIndex(index)删除index索引处节点
其他
obj.size()返回该链表的长度obj.display()数组形式返回该链表,便于观察,测试obj.reversal()链表顺序反转(递归)
方法代码
链表类LinkedList
function LinkedList (...rest) { this._head = new Node('_head') // 链表头节点 // 如果new时有传进值,则添加到实例中 if (rest.length) { this.insert(rest[0], '_head') for (let i = 1; i < rest.length; i++) { this.insert(rest[i], rest[i - 1]) } } } LinkedList.prototype.find = find LinkedList.prototype.findPrev = findPrev LinkedList.prototype.findIndex = findIndex LinkedList.prototype.findIndexOf = findIndexOf LinkedList.prototype.push = push LinkedList.prototype.insert = insert LinkedList.prototype.insertIndex = insertIndex LinkedList.prototype.remove = remove LinkedList.prototype.removeIndex = removeIndex LinkedList.prototype.size = size LinkedList.prototype.display = display LinkedList.prototype.reversal = reversal
创建新节点类Node
function Node (element) { this.element = element this.next = null }
obj.find(item)
// 查找函数,在链表中查找item的位置,并把它返回,未找到返回-1 function find (item) { let currNode = this._head while (currNode !== null && currNode.element !== item) { currNode = currNode.next } if (currNode !== null) { return currNode } else { return null } }
obj.findIndex(index)
// 通过元素的索引返回该元素 function findIndex (index) { let currNode = this._head let tmpIndex = 0 while (currNode !== null) { // 找到该index位置,返回当前节点,出去头结点 if (tmpIndex === index + 1) { return currNode } tmpIndex += 1 currNode = currNode.next } return null }
obj.findIndexOf(item)
function findIndexOf (item) { let currNode = this._head let tmpIndex = 0 while (currNode.next !== null && currNode.next.element !== item) { tmpIndex += 1 currNode = currNode.next } if (currNode !== null) { return tmpIndex } else { return -1 } }
obj.findPrev(item)
// 寻找目标节点item的上一个节点,未找到返回-1 function findPrev (item) { let currNode = this._head while (currNode.next !== null && currNode.next.element !== item) { currNode = currNode.next } if (currNode.next !== item) { return currNode } else { return null } }
obj.insert(item,newElement)
// 插入节点,找到要插入到的item的节点位置,把新节点插到item后面 function insert (newElement, item) { let newNode = new Node(newElement) let currNode = this.find(item) if (currNode) { newNode.next = currNode.next currNode.next = newNode } else { console.error(`insert error:链表中不存在「${item}」节点`) } }
obj.insertIndex(index,newElement)
// 插入节点,新节点插到index索引下 function insertIndex (newElement, index) { let newNode = new Node(newElement) let currNode = this.findIndex(index) if (currNode) { newNode.next = currNode.next currNode.next = newNode } else { console.error(`insertIndex error:链表中不存在「${index}」索引节点`) } }
obj.push(item)
// 在链表最后一位添加元素 function push (element) { let newNode = new Node(element) let currNode = this._head while (currNode.next !== null) { currNode = currNode.next } currNode.next = newNode }
obj.remove(item)
// 删除节点,找到删除的位置,删除,未找到提示错误 function remove (item) { // 找到当前和上一个节点,让上一个节点的next指向item下一个节点 let tmpPrev = this.findPrev(item) let tmpNext = this.find(item) if (tmpPrev && tmpNext) { tmpPrev.next = tmpNext.next } else { console.error(`remove error:链表中不存在「${item}」节点`) } }
obj.removeIndex(index)
// 删除某个索引下的节点 function removeIndex (index) { let tmpPrev = this.findIndex(index - 1) let currNode = this.findIndex(index) if (tmpPrev && currNode) { tmpPrev.next = currNode.next } else { console.error(`removeIndex error:链表中不存在「${index}」索引节点`) } }
obj.size()
function size () { let currNode = this._head let tmpSize = 0 while (currNode.next !== null) { tmpSize += 1 currNode = currNode.next } return tmpSize // 不计算头部节点 }
obj.reversal()
// 链表反转=>递归 function reversal () { function reversalList (item) { if (item.next) { let tmpItem = reversalList(item.next) item.next = null tmpItem.next = item return item } else { obj._head.next = item return item } } reversalList(obj._head.next) }
obj.display()
function display () { // 链表展示和使用,默认头部不存在 let currNode = this._head.next let tmpArr = [] while (currNode !== null) { tmpArr.push(currNode) currNode = currNode.next } return tmpArr }
实例测试
// 运行测试 let obj = new LinkedList('节点0', '节点1', '节点2', '节点3', '节点4', '节点5') console.log('---实例对象') console.log(obj) console.log('---末尾插入元素') obj.push('push插入') console.log(obj.display()) console.log('---元素后插入元素') obj.insert('元素插入', '节点2') console.log(obj.display()) console.log('---索引处插入元素') obj.insertIndex('索引插入', 5) console.log(obj.display()) console.log('---查找元素位置') console.log(obj.find('节点4')) console.log('---移除元素') obj.remove('节点5') console.log(obj.display()) console.log('---移除索引元素') obj.removeIndex(5) console.log(obj.display()) console.log('---元素长度') console.log(obj.size()) console.log('---索引查找') console.log(obj.findIndex(2)) console.log('---元素查找索引') console.log(obj.findIndexOf('节点3')) console.log('---反转链表') obj.reversal() console.log(obj.display())
测试结果
结尾
最近遇到单链表反转的问题,所有加了一个单链表反转的方法,用递归实现
相关链接
实现单链表反转的几种方法
总结
以上就是这篇文章的全部内容了,希望本文的内容对大家的学习或者工作具有一定的参考学习价值,如果有疑问大家可以留言交流,谢谢大家对自由互联的支持。

