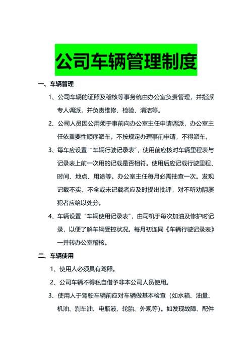
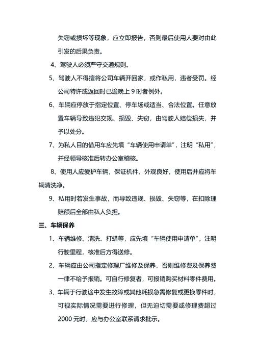
如何用C语言编写一个全面覆盖自行车租赁、维修、保养等全流程的管理系统?
- 内容介绍
- 文章标签
- 相关推荐
本文共计2254个文字,预计阅读时间需要10分钟。
在大学学习C语言后,学校常要求完成大量管理系统,主流做法是选择链表。但问题随之而来,学习阶段写最多也就是50行代码,一做小型管理系统就比比皆是。
在大家学完C语言后,经常会被学校要求做很多管理系统,主流做法当选链表,但是很多问题就来了,在学习阶段写过最多基本上就是50行代码左右了,一下子做个小型管理系统问题就比较多。小编当然也是在学完初阶C语言之后过了半年才完整做出来。
所以分享一下经验。
1:首先数据结构:链表要会,而且要熟练掌握其增删查改;
2:调试代码要会,很多代码一行一行的看到最后真的是很让人头大;
不会调试和监控变量是个很痛苦的过程,就算写出来bug多到炸也是很繁琐的;
3:最关键的就是这个框架问题了,如果框架不好,这个代码量会数倍上升,最后就是很多重叠的语句,很不美观,并且代码质量不是很好,在写系统之前一定要多看点小型管理系统的代码,主要是学习框架如何建立,然后再根据自己的系统情况进行改进。
首先我们来看头文件,先将能够用到的头文件一一罗列出来创建在
common.h文件里面。
本文共计2254个文字,预计阅读时间需要10分钟。
在大学学习C语言后,学校常要求完成大量管理系统,主流做法是选择链表。但问题随之而来,学习阶段写最多也就是50行代码,一做小型管理系统就比比皆是。
在大家学完C语言后,经常会被学校要求做很多管理系统,主流做法当选链表,但是很多问题就来了,在学习阶段写过最多基本上就是50行代码左右了,一下子做个小型管理系统问题就比较多。小编当然也是在学完初阶C语言之后过了半年才完整做出来。
所以分享一下经验。
1:首先数据结构:链表要会,而且要熟练掌握其增删查改;
2:调试代码要会,很多代码一行一行的看到最后真的是很让人头大;
不会调试和监控变量是个很痛苦的过程,就算写出来bug多到炸也是很繁琐的;
3:最关键的就是这个框架问题了,如果框架不好,这个代码量会数倍上升,最后就是很多重叠的语句,很不美观,并且代码质量不是很好,在写系统之前一定要多看点小型管理系统的代码,主要是学习框架如何建立,然后再根据自己的系统情况进行改进。
首先我们来看头文件,先将能够用到的头文件一一罗列出来创建在
common.h文件里面。

