手机黑屏无法打开是什么原因导致的?
- 内容介绍
- 文章标签
- 相关推荐
本文共计615个文字,预计阅读时间需要3分钟。
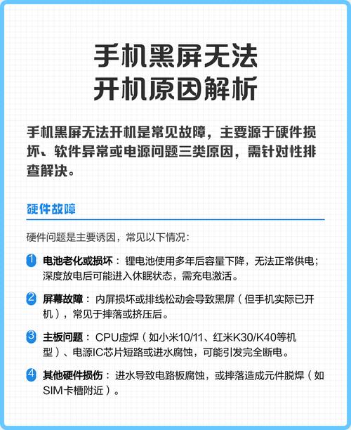
如今,家庭的日常生活早已离不开手机。一旦手机出现故障,难免让人焦虑。手机黑屏似乎是我们都可能遇到的问题之一,那么,你了解手机黑屏的原因吗?对此我们该怎么办呢?首先,我们需要了解内存问题。
如今,大家的日常生活早已离不开手机,一旦手机出现问题,难免让人着急。手机黑屏便是我们可能会遇到的手机问题之一,那你了解手机黑屏的原因吗?对此我们应该怎么做呢?
内存问题
当手机内存被占用过多时,手机的运行速度会降低,从而可能出现手机死机或黑屏的现象。以前的手机,内存小,由于内存原因导致的手机黑屏现象较多,现如今,手机的内存高达128G甚至512GB,内存问题已不再是手机黑屏的主要原因。但用户也要及时清理后台程序,避免手机内存被占用过多。
应用软件冲突
如果手机内存较小,又同时运行很多软件,手机便有可能出现黑屏或卡顿的现象。面对此问题,可以尝试先卸载部分软件,及时清除运行内存,如果无效,可以尝试先保存重要资料,然后恢复出厂设置,再下载必要的应用软件。
感染病毒
手机感染病毒后,病毒会入侵手机系统,过程中就有可能导致手机黑屏。因此,不要随便安装不明来源的软件,或者随意打开USB调试模式,这些小细节都有可能让你的手机中招。
Root失败
有些用户会为手机进行Root,而这个行为有可能会把系统文件不小心删除,导致手机原来的系统无法再使用,后果可能会造成手机黑屏。面对此类情况,用户可将手机送至维修点维修。
解决手机原因黑屏怎么回事
本文共计615个文字,预计阅读时间需要3分钟。
如今,家庭的日常生活早已离不开手机。一旦手机出现故障,难免让人焦虑。手机黑屏似乎是我们都可能遇到的问题之一,那么,你了解手机黑屏的原因吗?对此我们该怎么办呢?首先,我们需要了解内存问题。
如今,大家的日常生活早已离不开手机,一旦手机出现问题,难免让人着急。手机黑屏便是我们可能会遇到的手机问题之一,那你了解手机黑屏的原因吗?对此我们应该怎么做呢?
内存问题
当手机内存被占用过多时,手机的运行速度会降低,从而可能出现手机死机或黑屏的现象。以前的手机,内存小,由于内存原因导致的手机黑屏现象较多,现如今,手机的内存高达128G甚至512GB,内存问题已不再是手机黑屏的主要原因。但用户也要及时清理后台程序,避免手机内存被占用过多。
应用软件冲突
如果手机内存较小,又同时运行很多软件,手机便有可能出现黑屏或卡顿的现象。面对此问题,可以尝试先卸载部分软件,及时清除运行内存,如果无效,可以尝试先保存重要资料,然后恢复出厂设置,再下载必要的应用软件。
感染病毒
手机感染病毒后,病毒会入侵手机系统,过程中就有可能导致手机黑屏。因此,不要随便安装不明来源的软件,或者随意打开USB调试模式,这些小细节都有可能让你的手机中招。
Root失败
有些用户会为手机进行Root,而这个行为有可能会把系统文件不小心删除,导致手机原来的系统无法再使用,后果可能会造成手机黑屏。面对此类情况,用户可将手机送至维修点维修。
解决手机原因黑屏怎么回事

