Java集合架构图包含哪些长尾词?
- 内容介绍
- 文章标签
- 相关推荐
本文共计981个文字,预计阅读时间需要4分钟。
Java集合框架(Java Collections Framework)是Java提供的一组工具类,用于存储和操作对象集合。它是Java中最常用的数据结构之一,广泛应用于各种Java应用程序中。Java集合框架提供了多种数据结构,如列表、集合、映射等,支持泛型编程,便于实现数据管理。
Java集合架构概述
Java集合(Java Collections)是Java提供的一组工具类,用于存储和操作一组对象。它是Java中最常用的数据结构之一,广泛应用于各种Java应用程序中。Java集合框架提供了一套接口和实现类,可以满足不同的需求。本文将介绍Java集合架构的基本概念、常用接口和实现类,并给出一些代码示例。
Java集合架构图
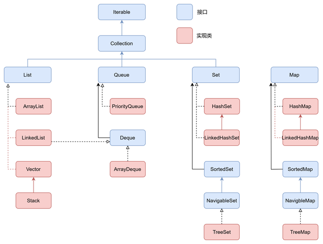
以下是Java集合架构的简化示意图:
classDiagram
class Collection
Collection <|-- List
Collection <|-- Set
List <|.. ArrayList
List <|.. LinkedList
Set <|.. HashSet
Set <|.. TreeSet
上图中,Collection是Java集合的根接口,定义了一些基本的操作方法,如添加、删除、查询等。List和Set分别是Collection的子接口,分别表示有序的列表和无序的集合。ArrayList和LinkedList是List接口的实现类,分别基于数组和链表实现。HashSet和TreeSet是Set接口的实现类,分别基于哈希表和红黑树实现。
基本接口和实现类
Java集合框架提供了多个接口和实现类,我们可以根据具体的需求选择合适的接口和实现类。
List接口和ArrayList实现类
List接口表示有序的列表,允许重复元素。ArrayList是List接口的一个实现类,基于可变大小的数组实现。以下是一个使用ArrayList的示例代码:
import java.util.ArrayList;
import java.util.List;
public class ArrayListExample {
public static void main(String[] args) {
List<String> list = new ArrayList<>();
// 添加元素
list.add("apple");
list.add("banana");
list.add("cherry");
// 获取元素
System.out.println(list.get(0)); // 输出:apple
// 删除元素
list.remove(1);
// 遍历元素
for (String fruit : list) {
System.out.println(fruit);
}
}
}
以上代码创建了一个ArrayList对象,向其中添加了三个元素,并使用get方法获取第一个元素,然后使用remove方法删除了第二个元素,最后使用增强for循环遍历了所有元素。
Set接口和HashSet实现类
Set接口表示无序的集合,不允许重复元素。HashSet是Set接口的一个实现类,基于哈希表实现。以下是一个使用HashSet的示例代码:
import java.util.HashSet;
import java.util.Set;
public class HashSetExample {
public static void main(String[] args) {
Set<String> set = new HashSet<>();
// 添加元素
set.add("apple");
set.add("banana");
set.add("cherry");
// 检查元素是否存在
System.out.println(set.contains("apple")); // 输出:true
// 删除元素
set.remove("banana");
// 遍历元素
for (String fruit : set) {
System.out.println(fruit);
}
}
}
以上代码创建了一个HashSet对象,向其中添加了三个元素,并使用contains方法检查了一个元素是否存在,然后使用remove方法删除了一个元素,最后使用增强for循环遍历了所有元素。
Java集合的常见用途
Java集合在实际开发中有很多用途,以下是一些常见的用途:
- 存储和管理一组对象:通过使用集合,我们可以方便地存储和管理一组对象,例如学生列表、订单列表等。
- 快速查找和删除元素:集合提供了高效的查找和删除操作,可以快速定位和操作指定的元素。
- 迭代和遍历元素:集合提供了迭代和遍历元素的方法,方便我们对集合中的元素进行处理。
- 对元素进行排序:某些集合实现类(如
TreeSet)
本文共计981个文字,预计阅读时间需要4分钟。
Java集合框架(Java Collections Framework)是Java提供的一组工具类,用于存储和操作对象集合。它是Java中最常用的数据结构之一,广泛应用于各种Java应用程序中。Java集合框架提供了多种数据结构,如列表、集合、映射等,支持泛型编程,便于实现数据管理。
Java集合架构概述
Java集合(Java Collections)是Java提供的一组工具类,用于存储和操作一组对象。它是Java中最常用的数据结构之一,广泛应用于各种Java应用程序中。Java集合框架提供了一套接口和实现类,可以满足不同的需求。本文将介绍Java集合架构的基本概念、常用接口和实现类,并给出一些代码示例。
Java集合架构图
以下是Java集合架构的简化示意图:
classDiagram
class Collection
Collection <|-- List
Collection <|-- Set
List <|.. ArrayList
List <|.. LinkedList
Set <|.. HashSet
Set <|.. TreeSet
上图中,Collection是Java集合的根接口,定义了一些基本的操作方法,如添加、删除、查询等。List和Set分别是Collection的子接口,分别表示有序的列表和无序的集合。ArrayList和LinkedList是List接口的实现类,分别基于数组和链表实现。HashSet和TreeSet是Set接口的实现类,分别基于哈希表和红黑树实现。
基本接口和实现类
Java集合框架提供了多个接口和实现类,我们可以根据具体的需求选择合适的接口和实现类。
List接口和ArrayList实现类
List接口表示有序的列表,允许重复元素。ArrayList是List接口的一个实现类,基于可变大小的数组实现。以下是一个使用ArrayList的示例代码:
import java.util.ArrayList;
import java.util.List;
public class ArrayListExample {
public static void main(String[] args) {
List<String> list = new ArrayList<>();
// 添加元素
list.add("apple");
list.add("banana");
list.add("cherry");
// 获取元素
System.out.println(list.get(0)); // 输出:apple
// 删除元素
list.remove(1);
// 遍历元素
for (String fruit : list) {
System.out.println(fruit);
}
}
}
以上代码创建了一个ArrayList对象,向其中添加了三个元素,并使用get方法获取第一个元素,然后使用remove方法删除了第二个元素,最后使用增强for循环遍历了所有元素。
Set接口和HashSet实现类
Set接口表示无序的集合,不允许重复元素。HashSet是Set接口的一个实现类,基于哈希表实现。以下是一个使用HashSet的示例代码:
import java.util.HashSet;
import java.util.Set;
public class HashSetExample {
public static void main(String[] args) {
Set<String> set = new HashSet<>();
// 添加元素
set.add("apple");
set.add("banana");
set.add("cherry");
// 检查元素是否存在
System.out.println(set.contains("apple")); // 输出:true
// 删除元素
set.remove("banana");
// 遍历元素
for (String fruit : set) {
System.out.println(fruit);
}
}
}
以上代码创建了一个HashSet对象,向其中添加了三个元素,并使用contains方法检查了一个元素是否存在,然后使用remove方法删除了一个元素,最后使用增强for循环遍历了所有元素。
Java集合的常见用途
Java集合在实际开发中有很多用途,以下是一些常见的用途:
- 存储和管理一组对象:通过使用集合,我们可以方便地存储和管理一组对象,例如学生列表、订单列表等。
- 快速查找和删除元素:集合提供了高效的查找和删除操作,可以快速定位和操作指定的元素。
- 迭代和遍历元素:集合提供了迭代和遍历元素的方法,方便我们对集合中的元素进行处理。
- 对元素进行排序:某些集合实现类(如
TreeSet)

