设置静态工作点的目的是为了确保电路稳定运行吗?
- 内容介绍
- 文章标签
- 相关推荐
本文共计530个文字,预计阅读时间需要3分钟。
确保静态工作点的目标是在繁忙的交流信号中加入电路上,无论是否为正半周或负半周,都应满足充分发散的结正确向偏置,集电极反向偏置的三极管制大状态。操作环境:Windows 7系统。
设置静态工作点的目的就是要保证在被放大的交流信号加入电路时,不论是正半周还是负半周都能满足发射结正向偏置,集电结反向偏置的三极管放大状态。
本教程操作环境:windows7系统、Dell G3电脑。
设置静态工作点的目的就是要保证在被放大的交流信号加入电路时,不论是正半周还是负半周都能满足发射结正向偏置,集电结反向偏置的三极管放大状态。
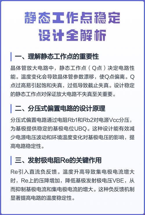
静态工作点是指三极管放大电路中,三极管静态工作点就是交流输入信号为零时,电路处于直流工作状态,这些电流、电压的数值可用BJT特性曲线上一个确定的点表示,该点习惯上称为静态工作点Q 。
扩展资料:
静态工作点的作用:
确定放大电路的电压和电流的静态值
选取合适的静态工作点可以防止电路产生非线性失真。保证有较好的放大效果
静态工作点的确定:
静态工作点是直流负载线与晶体管的某条输出特性曲线的交点。随IB的不同而静态工作点沿直流负载线上下移动。
根据式Uce=Ucc-RcIc,在Ic/Ucc图上画出直流负载线,再画出在IB情况下的晶体管输出特性曲线,交点即静态工作点。
更多计算机相关知识,请访问常见问题栏目!
以上就是设置静态工作点的目的是什么的详细内容,更多请关注自由互联其它相关文章!
本文共计530个文字,预计阅读时间需要3分钟。
确保静态工作点的目标是在繁忙的交流信号中加入电路上,无论是否为正半周或负半周,都应满足充分发散的结正确向偏置,集电极反向偏置的三极管制大状态。操作环境:Windows 7系统。
设置静态工作点的目的就是要保证在被放大的交流信号加入电路时,不论是正半周还是负半周都能满足发射结正向偏置,集电结反向偏置的三极管放大状态。
本教程操作环境:windows7系统、Dell G3电脑。
设置静态工作点的目的就是要保证在被放大的交流信号加入电路时,不论是正半周还是负半周都能满足发射结正向偏置,集电结反向偏置的三极管放大状态。
静态工作点是指三极管放大电路中,三极管静态工作点就是交流输入信号为零时,电路处于直流工作状态,这些电流、电压的数值可用BJT特性曲线上一个确定的点表示,该点习惯上称为静态工作点Q 。
扩展资料:
静态工作点的作用:
确定放大电路的电压和电流的静态值
选取合适的静态工作点可以防止电路产生非线性失真。保证有较好的放大效果
静态工作点的确定:
静态工作点是直流负载线与晶体管的某条输出特性曲线的交点。随IB的不同而静态工作点沿直流负载线上下移动。
根据式Uce=Ucc-RcIc,在Ic/Ucc图上画出直流负载线,再画出在IB情况下的晶体管输出特性曲线,交点即静态工作点。
更多计算机相关知识,请访问常见问题栏目!
以上就是设置静态工作点的目的是什么的详细内容,更多请关注自由互联其它相关文章!

