轻量应用服务器与云服务器在性能和功能上有哪些具体差异?
- 内容介绍
- 文章标签
- 相关推荐
本文共计1223个文字,预计阅读时间需要5分钟。
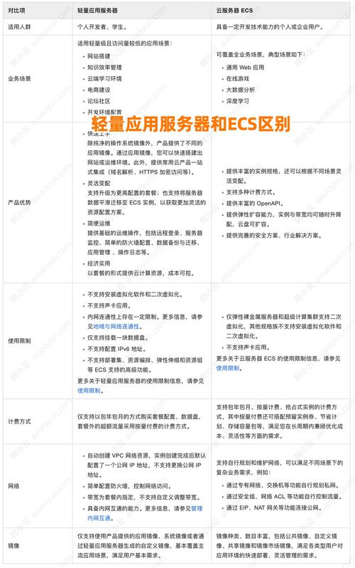
区别:1. 轻量应用服务器面向单机应用,云服务器ECS尚未做任何限制。2. 轻量应用服务器的可扩展性较差,云服务器ECS的可扩展性好。3. 轻量应用服务器基本不存在网络的扩展问题;云服务。
区别:1、轻量应用服务器面向单机应用,云服务器ECS则未做任何限制。2、轻量应用服务器的可扩展性差,云服务器ECS的可扩展性好。3、轻量应用服务器基本不存在网络的扩展问题;云服务器ECS在专有网络VPC下,用户可以自定义专有网络。
本教程操作环境:windows10系统、Dell G3电脑。
轻量应用服务器:面向单机应用场景的新一代计算服务,提供应用一键部署、一站式域名解析、网站发布、安全、运维、应用管理等服务。极大地优化了搭建简单应用的体验,降低了入门级用户使用云计算产品的门槛。
轻量应用服务器以套餐包年包月的形式售卖。
套餐资源包括:
由阿里云精选的常用应用镜像和系统镜像;
云服务器计算资源,包括基于 SSD 的存储资源、网络资源;
阿里云其他产品的基础功能(DNS,VPC 等)
简单理解,轻量应用服务器跟我们之前使用的虚拟主机类似,主要用于部署网站来使用,跟虚拟主机不同的是轻量应用服务器底层是云服务器,操作系统包含运行环境,上传程序即可使用。
本文共计1223个文字,预计阅读时间需要5分钟。
区别:1. 轻量应用服务器面向单机应用,云服务器ECS尚未做任何限制。2. 轻量应用服务器的可扩展性较差,云服务器ECS的可扩展性好。3. 轻量应用服务器基本不存在网络的扩展问题;云服务。
区别:1、轻量应用服务器面向单机应用,云服务器ECS则未做任何限制。2、轻量应用服务器的可扩展性差,云服务器ECS的可扩展性好。3、轻量应用服务器基本不存在网络的扩展问题;云服务器ECS在专有网络VPC下,用户可以自定义专有网络。
本教程操作环境:windows10系统、Dell G3电脑。
轻量应用服务器:面向单机应用场景的新一代计算服务,提供应用一键部署、一站式域名解析、网站发布、安全、运维、应用管理等服务。极大地优化了搭建简单应用的体验,降低了入门级用户使用云计算产品的门槛。
轻量应用服务器以套餐包年包月的形式售卖。
套餐资源包括:
由阿里云精选的常用应用镜像和系统镜像;
云服务器计算资源,包括基于 SSD 的存储资源、网络资源;
阿里云其他产品的基础功能(DNS,VPC 等)
简单理解,轻量应用服务器跟我们之前使用的虚拟主机类似,主要用于部署网站来使用,跟虚拟主机不同的是轻量应用服务器底层是云服务器,操作系统包含运行环境,上传程序即可使用。

