如何有效降低Java程序内存使用率?
- 内容介绍
- 文章标签
- 相关推荐
本文共计989个文字,预计阅读时间需要4分钟。
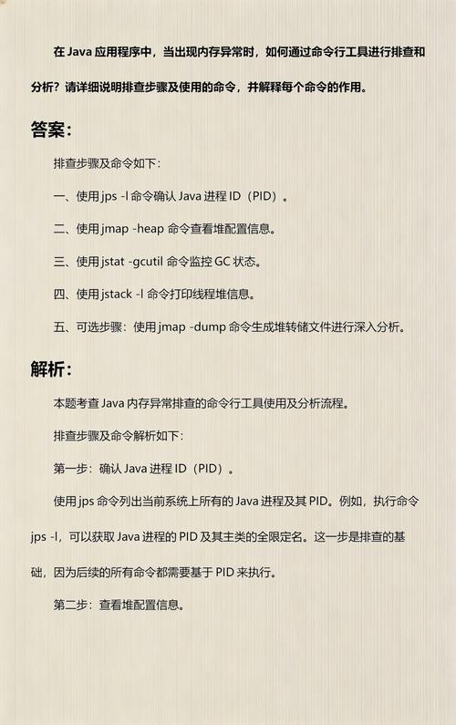
如何减少Java内存占用过高问题描述:在开发Java应用程序时,有时会遇到内存占用过高的问题,这可能导致应用程序性能下降、响应时间延长,甚至崩溃。本文将提供一些解决方案来减少内存占用。
如何减少Java内存占用过高
问题描述
在开发Java应用程序时,有时会遇到内存占用过高的问题,这可能导致应用程序的性能下降、响应时间延长甚至崩溃。本文将提供一些解决方案来减少Java内存占用过高的问题。
问题分析
首先,我们需要了解内存占用过高的原因。Java应用程序使用堆内存来存储对象和数据,堆内存的大小是有限的。内存占用过高可能是由以下几个原因引起的:
- 内存泄漏:即应用程序中存在没有正确释放的对象,导致这些对象一直占用着内存空间。
- 资源未关闭:在使用完资源后,没有正确关闭,导致资源一直占用着内存空间。
- 大对象:某些对象的大小超过了堆内存的限制,导致内存占用过高。
- 内存碎片:频繁创建和销毁对象,导致堆内存出现碎片化,无法有效利用。
解决方案
1. 检查内存泄漏
内存泄漏是导致内存占用过高的主要原因之一。我们可以使用内存分析工具(例如Eclipse Memory Analyzer)来检查是否存在内存泄漏。
本文共计989个文字,预计阅读时间需要4分钟。
如何减少Java内存占用过高问题描述:在开发Java应用程序时,有时会遇到内存占用过高的问题,这可能导致应用程序性能下降、响应时间延长,甚至崩溃。本文将提供一些解决方案来减少内存占用。
如何减少Java内存占用过高
问题描述
在开发Java应用程序时,有时会遇到内存占用过高的问题,这可能导致应用程序的性能下降、响应时间延长甚至崩溃。本文将提供一些解决方案来减少Java内存占用过高的问题。
问题分析
首先,我们需要了解内存占用过高的原因。Java应用程序使用堆内存来存储对象和数据,堆内存的大小是有限的。内存占用过高可能是由以下几个原因引起的:
- 内存泄漏:即应用程序中存在没有正确释放的对象,导致这些对象一直占用着内存空间。
- 资源未关闭:在使用完资源后,没有正确关闭,导致资源一直占用着内存空间。
- 大对象:某些对象的大小超过了堆内存的限制,导致内存占用过高。
- 内存碎片:频繁创建和销毁对象,导致堆内存出现碎片化,无法有效利用。
解决方案
1. 检查内存泄漏
内存泄漏是导致内存占用过高的主要原因之一。我们可以使用内存分析工具(例如Eclipse Memory Analyzer)来检查是否存在内存泄漏。

