Java中如何实现控制IO异常的异常处理机制?
- 内容介绍
- 文章标签
- 相关推荐
本文共计1148个文字,预计阅读时间需要5分钟。
如何处理Java开发中的IO异常+在Java开发中,IO异常是常见的问题之一。当我们处理文件读写、网络连接、数据库操作等IO操作时,经常会遇到各种IO异常,如文件不存在、网络连接中断等。
如何处理Java开发中的IO异常
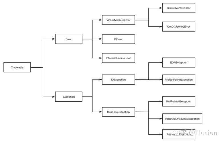
在Java开发中,IO异常是常见的问题之一。当我们处理文件读写、网络连接、数据库操作等IO操作时,往往会遇到各种各样的IO异常,如文件不存在、网络连接中断、数据库连接失败等。这些异常如果不加处理,将会导致程序中断或出现错误,影响程序的正常运行。因此,正确处理IO异常是每个Java开发者都应该掌握的技能。
- 异常处理的基本原则
在Java中,异常是一种表示错误和异常情况的对象。处理IO异常的基本原则是要在代码中捕获、处理和恢复异常,使程序能够继续执行。
首先,要了解Java中的异常处理机制。Java提供了try-catch块来捕获异常,格式如下:
try { // 可能抛出异常的代码块 } catch (异常类型1 异常对象名1) { // 处理异常的代码块 } catch (异常类型2 异常对象名2) { // 处理异常的代码块 } finally { // 不论异常是否发生,都会执行的代码块 }
当try块内的代码抛出异常时,catch块将会捕获并处理这些异常。finally块中的代码将无论是否发生异常都会被执行,常用于资源的释放。
- 使用异常处理
在处理IO异常时,我们可以按照以下几个步骤进行操作。
2.1 检查和验证输入
在进行IO操作之前,首先要检查和验证输入,确保输入的文件、网络连接等是合法且可用的。例如,在打开文件之前,可以使用File类的exists()方法来检查文件是否存在。如果文件不存在,则可以抛出自定义的文件不存在异常。
File file = new File("example.txt"); if(!file.exists()){ throw new FileNotFoundException("文件不存在"); }
2.2 捕获和处理异常
在进行IO操作时,尽可能地捕获和处理可能发生的异常,以避免程序中断或出现错误。对于可以恢复的异常,可以选择捕获并进行相关处理。例如,在读取文件时,可能会抛出IO异常,可以使用try-catch块捕获并处理异常。
try { BufferedReader reader = new BufferedReader(new FileReader("example.txt")); // 其他操作 } catch (IOException e) { // 处理异常的代码块 System.out.println("读取文件失败:" + e.getMessage()); }
2.3 恢复和处理异常
当捕获到异常后,需要根据具体情况进行恢复和处理。可以选择重新尝试,跳过错误的部分,或者给出用户友好的提示信息等。例如,在网络连接异常时,可以重新尝试连接几次,或者给出错误提示。
boolean connected = false; int retryTimes = 3; int currentRetry = 0; while(!connected && currentRetry < retryTimes){ try{ // 网络连接操作 connected = true; }catch(IOException e){ // 处理异常的代码块 System.out.println("网络连接失败:" + e.getMessage()); currentRetry++; } } if(!connected){ System.out.println("网络连接失败,请稍后再试!"); }
2.4 关闭资源
在进行IO操作后,及时关闭相关资源以释放系统资源。例如,在读写文件完后,需要关闭流。可以使用finally块来确保资源的正确释放。
BufferedReader reader = null; try { reader = new BufferedReader(new FileReader("example.txt")); // 文件读取操作 } catch (IOException e) { // 处理异常的代码块 System.out.println("读取文件失败:" + e.getMessage()); } finally { if(reader != null){ try { reader.close(); } catch (IOException e) { // 处理关闭流异常的代码块 System.out.println("关闭文件流失败:" + e.getMessage()); } } }
自定义异常
除了Java中已有的异常类型,我们也可以自定义异常来处理特定的IO异常情况。自定义异常需要继承于Exception类或其子类,并实现相应的构造方法。例如,自定义一个文件不存在异常:public class FileNotFoundException extends IOException { public FileNotFoundException(String filename) { super("文件不存在:" + filename); } }
使用自定义异常的方式与使用Java提供的异常相似,结构及处理方式都遵循相应的规则。
综上所述,处理IO异常的关键在于捕获、处理和恢复异常,确保程序能够正常运行。合理运用异常处理机制,可以提高程序的稳定性和可靠性,在遇到异常时及时做出相应的处理措施。
本文共计1148个文字,预计阅读时间需要5分钟。
如何处理Java开发中的IO异常+在Java开发中,IO异常是常见的问题之一。当我们处理文件读写、网络连接、数据库操作等IO操作时,经常会遇到各种IO异常,如文件不存在、网络连接中断等。
如何处理Java开发中的IO异常
在Java开发中,IO异常是常见的问题之一。当我们处理文件读写、网络连接、数据库操作等IO操作时,往往会遇到各种各样的IO异常,如文件不存在、网络连接中断、数据库连接失败等。这些异常如果不加处理,将会导致程序中断或出现错误,影响程序的正常运行。因此,正确处理IO异常是每个Java开发者都应该掌握的技能。
- 异常处理的基本原则
在Java中,异常是一种表示错误和异常情况的对象。处理IO异常的基本原则是要在代码中捕获、处理和恢复异常,使程序能够继续执行。
首先,要了解Java中的异常处理机制。Java提供了try-catch块来捕获异常,格式如下:
try { // 可能抛出异常的代码块 } catch (异常类型1 异常对象名1) { // 处理异常的代码块 } catch (异常类型2 异常对象名2) { // 处理异常的代码块 } finally { // 不论异常是否发生,都会执行的代码块 }
当try块内的代码抛出异常时,catch块将会捕获并处理这些异常。finally块中的代码将无论是否发生异常都会被执行,常用于资源的释放。
- 使用异常处理
在处理IO异常时,我们可以按照以下几个步骤进行操作。
2.1 检查和验证输入
在进行IO操作之前,首先要检查和验证输入,确保输入的文件、网络连接等是合法且可用的。例如,在打开文件之前,可以使用File类的exists()方法来检查文件是否存在。如果文件不存在,则可以抛出自定义的文件不存在异常。
File file = new File("example.txt"); if(!file.exists()){ throw new FileNotFoundException("文件不存在"); }
2.2 捕获和处理异常
在进行IO操作时,尽可能地捕获和处理可能发生的异常,以避免程序中断或出现错误。对于可以恢复的异常,可以选择捕获并进行相关处理。例如,在读取文件时,可能会抛出IO异常,可以使用try-catch块捕获并处理异常。
try { BufferedReader reader = new BufferedReader(new FileReader("example.txt")); // 其他操作 } catch (IOException e) { // 处理异常的代码块 System.out.println("读取文件失败:" + e.getMessage()); }
2.3 恢复和处理异常
当捕获到异常后,需要根据具体情况进行恢复和处理。可以选择重新尝试,跳过错误的部分,或者给出用户友好的提示信息等。例如,在网络连接异常时,可以重新尝试连接几次,或者给出错误提示。
boolean connected = false; int retryTimes = 3; int currentRetry = 0; while(!connected && currentRetry < retryTimes){ try{ // 网络连接操作 connected = true; }catch(IOException e){ // 处理异常的代码块 System.out.println("网络连接失败:" + e.getMessage()); currentRetry++; } } if(!connected){ System.out.println("网络连接失败,请稍后再试!"); }
2.4 关闭资源
在进行IO操作后,及时关闭相关资源以释放系统资源。例如,在读写文件完后,需要关闭流。可以使用finally块来确保资源的正确释放。
BufferedReader reader = null; try { reader = new BufferedReader(new FileReader("example.txt")); // 文件读取操作 } catch (IOException e) { // 处理异常的代码块 System.out.println("读取文件失败:" + e.getMessage()); } finally { if(reader != null){ try { reader.close(); } catch (IOException e) { // 处理关闭流异常的代码块 System.out.println("关闭文件流失败:" + e.getMessage()); } } }
自定义异常
除了Java中已有的异常类型,我们也可以自定义异常来处理特定的IO异常情况。自定义异常需要继承于Exception类或其子类,并实现相应的构造方法。例如,自定义一个文件不存在异常:public class FileNotFoundException extends IOException { public FileNotFoundException(String filename) { super("文件不存在:" + filename); } }
使用自定义异常的方式与使用Java提供的异常相似,结构及处理方式都遵循相应的规则。
综上所述,处理IO异常的关键在于捕获、处理和恢复异常,确保程序能够正常运行。合理运用异常处理机制,可以提高程序的稳定性和可靠性,在遇到异常时及时做出相应的处理措施。

