RocketMQ消费者启动与消费流程中,如何实现长尾词的精准匹配与高效处理?
- 内容介绍
- 文章标签
- 相关推荐
本文共计6964个文字,预计阅读时间需要28分钟。
RocketMQ消费者启动流程及消息消费过程简介:
本文主要介绍RocketMQ消费者的启动流程和消息消费过程。结合作者的学习经验,分析消费者如何启动,并介绍push/pull模式和顺序消息消费的异同。最后,阐述了RocketMQ消息的AC特性。
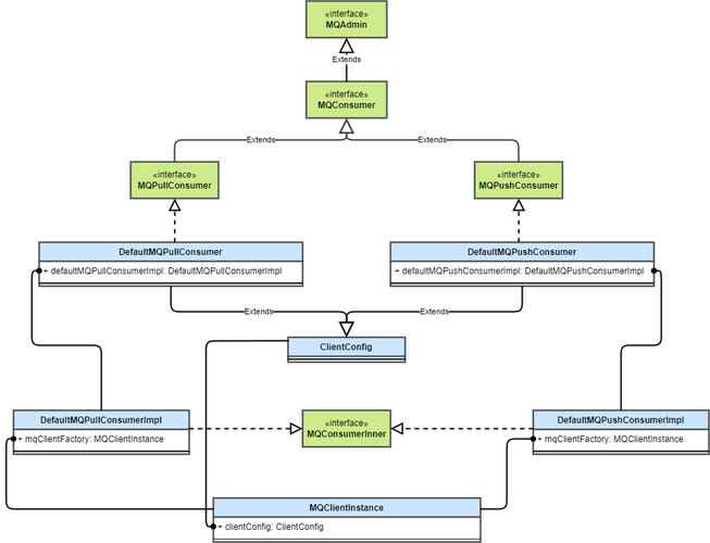
一、消费者启动流程
1. 创建消费者实例:通过指定消费者组名、NameServer地址等信息创建消费者实例。
2. 订阅主题和消息标签:调用消费者实例的subscribe方法,订阅需要消费的主题和消息标签。
3. 启动消费者:调用消费者实例的start方法,启动消费者。
4. 消费消息:消费者开始从broker拉取消息,并进行消费。
二、消息消费过程
1. 消费者从broker拉取消息:根据配置的拉取策略(如长轮询、短轮询等),消费者从broker拉取消息。
2. 处理消息:消费者对拉取到的消息进行处理,如存储、业务处理等。
3. 消息确认:消费者在处理完消息后,调用commitMessage方法确认消息消费。
三、push/pull模式及顺序消息消费
1. push模式:消费者主动向broker请求消息,broker将消息推送给消费者。
2. pull模式:消费者主动从broker拉取消息。
3. 顺序消息消费:消费者按照消息的顺序进行消费,保证消息的顺序性。
四、RocketMQ消息的AC特性
AC(At least once,至少一次)特性保证消息至少被消费一次。在消息消费过程中,可能会出现以下情况:
1. 消费者消费消息后,由于异常导致消息确认失败。
2. 消费者消费消息后,由于网络问题导致消息确认失败。
本文共计6964个文字,预计阅读时间需要28分钟。
RocketMQ消费者启动流程及消息消费过程简介:
本文主要介绍RocketMQ消费者的启动流程和消息消费过程。结合作者的学习经验,分析消费者如何启动,并介绍push/pull模式和顺序消息消费的异同。最后,阐述了RocketMQ消息的AC特性。
一、消费者启动流程
1. 创建消费者实例:通过指定消费者组名、NameServer地址等信息创建消费者实例。
2. 订阅主题和消息标签:调用消费者实例的subscribe方法,订阅需要消费的主题和消息标签。
3. 启动消费者:调用消费者实例的start方法,启动消费者。
4. 消费消息:消费者开始从broker拉取消息,并进行消费。
二、消息消费过程
1. 消费者从broker拉取消息:根据配置的拉取策略(如长轮询、短轮询等),消费者从broker拉取消息。
2. 处理消息:消费者对拉取到的消息进行处理,如存储、业务处理等。
3. 消息确认:消费者在处理完消息后,调用commitMessage方法确认消息消费。
三、push/pull模式及顺序消息消费
1. push模式:消费者主动向broker请求消息,broker将消息推送给消费者。
2. pull模式:消费者主动从broker拉取消息。
3. 顺序消息消费:消费者按照消息的顺序进行消费,保证消息的顺序性。
四、RocketMQ消息的AC特性
AC(At least once,至少一次)特性保证消息至少被消费一次。在消息消费过程中,可能会出现以下情况:
1. 消费者消费消息后,由于异常导致消息确认失败。
2. 消费者消费消息后,由于网络问题导致消息确认失败。

