Linux实操中,如何高效进行组管理和权限管理?
- 内容介绍
- 文章标签
- 相关推荐
本文共计1293个文字,预计阅读时间需要6分钟。
1. Linux基础介绍 + 在Linux中,每个用户必须属于一个组,每个文件都有所有者、所在组,以及其他组的概念。其他组概念。
2.文件/目录 + 所有者 + 通常谁创建了该文件,谁就是该文件的所有者 + 2.1 查看文件 + 查看文件的所有者
1、Linux组基本介绍
在Linux中,每个用户必须属于一个组,每个文件有所有者,所在组,其他组概念。
2、文件/目录 所有者
一般谁创建了这个文件,谁就是该文件的所有者
2.1、查看文件所有者
指令:ls -ahl
2.1、修改文件的所有者
指令:chown 用户名 文件名
3、组的创建
基本指令:groupadd 组名
4、文件/ 目录所在组
当某个用户创建了一个文件后,这个文件的所在组就是该用户所在的组(默认)。
4.1、查看文件/目录所在组
指令:ls -ahl
4.2、修改文件/ 目录所在组
指令:chgrp 组名 文件名
5、其他组
除文件所有者和所在组的用户外,系统的其他用户都是文件的其他组。
6、改变用户所在组
指令:
usermod -g 新组名 用户名
usermod -d 目录名 用户名 改变该用户登录的初始目录
特别说明:修改初始目录,用户需要有进入新目录的权限
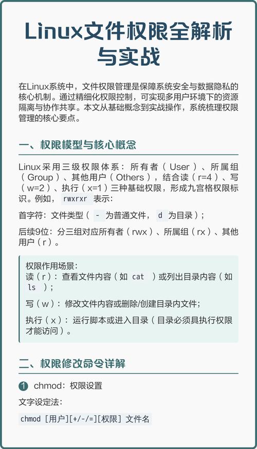
7、权限基本介绍
ls-l中显示的内容如下:
-rwxrw-r-- 1 root root 1213 Feb 209:39 abc
0-9位说明:
1、第0位确定文件类型(d,-,l,c,b)
“-”表示普通文件
“l”表示链接,相当于windows的快捷方式
“d”表示目录,相当于windows的文件夹
“c”表示字符设备文件,鼠标,键盘
“b”表示块设备,比如硬盘
2、第1-3位确定所有者(该文件的所有者)拥有该文件的权限。---User
3、第4-6位确定所属组(同用户组的)拥有该文件的权限,---Group
4、第7-9位确定其他用户拥有该文件的权限---Other
实例:
8、rwx权限详解
8.1、rwx作用到文件
1、[r]代表可读(read):可以读取,查看
2、[w]代表可写(write):可以修改,但是不代表可以删除该文件,删除一个文件的前提条件是对该文件所在的目录有写权限,才能删除该文件
3、[x]代表可执行(execute):可以被执行
8.2、rwx作用到目录
1、[r]代表可读(read):可以读取,ls查看目录内容
2、[w]代表可写(write):可以修改,对目录内创建+删除+重命名目录,比如touch
3、[x]代表可执行(execute):可以进入该目录,比如,cd
9、修改权限—chmod
9.1、"+,-,=”变更权限
u:所有者 g:所有组 o:其他人 a:所有人(u、g、o的总和)
1、chmod u=rwx,g=rx,o=x 文件/目录名
2、chmod o+w 文件/目录名
3、chmod a-x 文件/目录名
9.2、通过数字变更权限
r=4 w=2 x=1 rwx=4+2+1=7
chmod u=rwx,g=rx,o=x 文件目录名
相当于chmod 751 文件/目录名
制作不易,喜欢就点赞收藏吧~
本文共计1293个文字,预计阅读时间需要6分钟。
1. Linux基础介绍 + 在Linux中,每个用户必须属于一个组,每个文件都有所有者、所在组,以及其他组的概念。其他组概念。
2.文件/目录 + 所有者 + 通常谁创建了该文件,谁就是该文件的所有者 + 2.1 查看文件 + 查看文件的所有者
1、Linux组基本介绍
在Linux中,每个用户必须属于一个组,每个文件有所有者,所在组,其他组概念。
2、文件/目录 所有者
一般谁创建了这个文件,谁就是该文件的所有者
2.1、查看文件所有者
指令:ls -ahl
2.1、修改文件的所有者
指令:chown 用户名 文件名
3、组的创建
基本指令:groupadd 组名
4、文件/ 目录所在组
当某个用户创建了一个文件后,这个文件的所在组就是该用户所在的组(默认)。
4.1、查看文件/目录所在组
指令:ls -ahl
4.2、修改文件/ 目录所在组
指令:chgrp 组名 文件名
5、其他组
除文件所有者和所在组的用户外,系统的其他用户都是文件的其他组。
6、改变用户所在组
指令:
usermod -g 新组名 用户名
usermod -d 目录名 用户名 改变该用户登录的初始目录
特别说明:修改初始目录,用户需要有进入新目录的权限
7、权限基本介绍
ls-l中显示的内容如下:
-rwxrw-r-- 1 root root 1213 Feb 209:39 abc
0-9位说明:
1、第0位确定文件类型(d,-,l,c,b)
“-”表示普通文件
“l”表示链接,相当于windows的快捷方式
“d”表示目录,相当于windows的文件夹
“c”表示字符设备文件,鼠标,键盘
“b”表示块设备,比如硬盘
2、第1-3位确定所有者(该文件的所有者)拥有该文件的权限。---User
3、第4-6位确定所属组(同用户组的)拥有该文件的权限,---Group
4、第7-9位确定其他用户拥有该文件的权限---Other
实例:
8、rwx权限详解
8.1、rwx作用到文件
1、[r]代表可读(read):可以读取,查看
2、[w]代表可写(write):可以修改,但是不代表可以删除该文件,删除一个文件的前提条件是对该文件所在的目录有写权限,才能删除该文件
3、[x]代表可执行(execute):可以被执行
8.2、rwx作用到目录
1、[r]代表可读(read):可以读取,ls查看目录内容
2、[w]代表可写(write):可以修改,对目录内创建+删除+重命名目录,比如touch
3、[x]代表可执行(execute):可以进入该目录,比如,cd
9、修改权限—chmod
9.1、"+,-,=”变更权限
u:所有者 g:所有组 o:其他人 a:所有人(u、g、o的总和)
1、chmod u=rwx,g=rx,o=x 文件/目录名
2、chmod o+w 文件/目录名
3、chmod a-x 文件/目录名
9.2、通过数字变更权限
r=4 w=2 x=1 rwx=4+2+1=7
chmod u=rwx,g=rx,o=x 文件目录名
相当于chmod 751 文件/目录名
制作不易,喜欢就点赞收藏吧~

