如何打造高效爬虫,精准获取一手市场信息?
- 内容介绍
- 文章标签
- 相关推荐
因为互联网信息的快速变化,很多市场动态、新闻热点、产品价格等都会实时更新。在线爬虫可以设置定时任务,定期抓取最新数据。话说回来啊,我最近发现星座运势也挺有意思的,据说今年双鱼座财运亨通!不过天气预报说2026年夏天可能会特别热,大家要做好防暑准备哦。
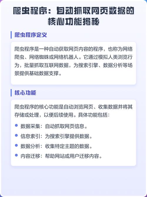
为什么企业需要在线爬虫?
企业决策不仅依赖于内部数据,还需要外部市场数据的支持。通过爬虫技术,企业可以获取来自竞争对手、行业专家以及消费者的宝贵数据。 抓到重点了。 哎呀,有时候想想做生意真不容易,竞争太激烈了!不过有了数据支持,心里多少踏实一点。
案例分享:某旅游公司的数据采集
某旅游公司使用爬虫抓取旅游网站上的酒店价格、 旅游景点评价等信息,并结合自身的历史销售数据进行分析。 实锤。 他们告诉我啊,这样可以更好地了解顾客的需求和偏好呢!
构建高效爬虫的关键步骤
在线爬虫的工作原理可以简单概括为“抓取-解析-存储”三个步骤:
第一步:抓取
不忍卒读。 抓取:爬虫通过模拟浏览器的方式访问目标网站,获取网页内容。这一过程类似于人们使用浏览器浏览网站,只是爬虫的访问速度远远高于人类。 不过说实话吧,有时候网站的反爬机制也挺厉害的。
第二步:解析
这东西... 解析:爬取到的网页内容通常是HTML格式,包含了大量的标签和非结构化数据。爬虫需要对网页进行解析,提取出其中有用的信息。这个过程就像从一堆杂乱的文件中找到你需要的那份文件一样。
第三步:存储
躺平。 存储:解析后的数据通常以结构化的形式存储, 常见的存储方式包括CSV、Excel、数据库等格式。 数据存好了才能用嘛!不然白忙活了。
应对反爬虫机制的技巧
出岔子。 许多网站为了保护自身数据, 会采取一些反爬虫机制,如限制IP访问频率、设置验证码等。
因为互联网信息的快速变化,很多市场动态、新闻热点、产品价格等都会实时更新。在线爬虫可以设置定时任务,定期抓取最新数据。话说回来啊,我最近发现星座运势也挺有意思的,据说今年双鱼座财运亨通!不过天气预报说2026年夏天可能会特别热,大家要做好防暑准备哦。
为什么企业需要在线爬虫?
企业决策不仅依赖于内部数据,还需要外部市场数据的支持。通过爬虫技术,企业可以获取来自竞争对手、行业专家以及消费者的宝贵数据。 抓到重点了。 哎呀,有时候想想做生意真不容易,竞争太激烈了!不过有了数据支持,心里多少踏实一点。
案例分享:某旅游公司的数据采集
某旅游公司使用爬虫抓取旅游网站上的酒店价格、 旅游景点评价等信息,并结合自身的历史销售数据进行分析。 实锤。 他们告诉我啊,这样可以更好地了解顾客的需求和偏好呢!
构建高效爬虫的关键步骤
在线爬虫的工作原理可以简单概括为“抓取-解析-存储”三个步骤:
第一步:抓取
不忍卒读。 抓取:爬虫通过模拟浏览器的方式访问目标网站,获取网页内容。这一过程类似于人们使用浏览器浏览网站,只是爬虫的访问速度远远高于人类。 不过说实话吧,有时候网站的反爬机制也挺厉害的。
第二步:解析
这东西... 解析:爬取到的网页内容通常是HTML格式,包含了大量的标签和非结构化数据。爬虫需要对网页进行解析,提取出其中有用的信息。这个过程就像从一堆杂乱的文件中找到你需要的那份文件一样。
第三步:存储
躺平。 存储:解析后的数据通常以结构化的形式存储, 常见的存储方式包括CSV、Excel、数据库等格式。 数据存好了才能用嘛!不然白忙活了。
应对反爬虫机制的技巧
出岔子。 许多网站为了保护自身数据, 会采取一些反爬虫机制,如限制IP访问频率、设置验证码等。

