系统开发流程图中,哪个阶段会用到流程图工具?
- 内容介绍
- 文章标签
- 相关推荐
本文共计512个文字,预计阅读时间需要3分钟。
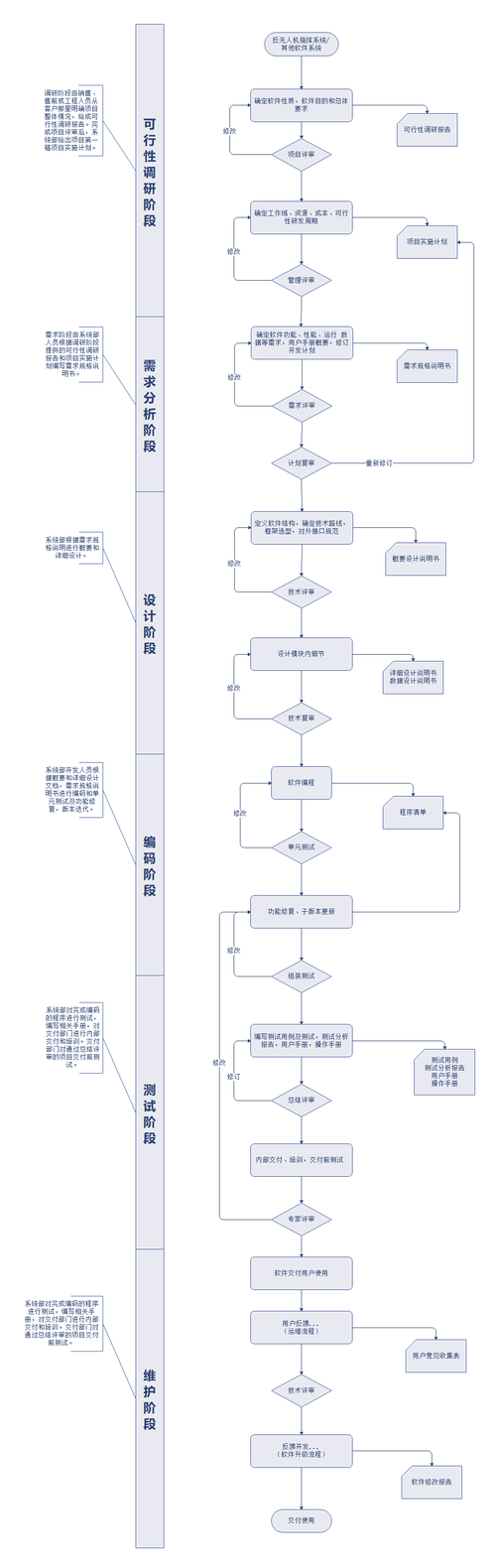
在系统开发过程中,流程图是贯穿整体到设计阶段的重要设计工具;程序流程图,独立于任何一种程序设计语言,直观、清晰,易于学习和掌握。文本操作环境:Windows 10系统、Dell G3电脑。
在系统开发过程中流程图是具体到设计阶段使用的设计工具;程序流程图,独立于任何一种程序设计语言,比较直观、清晰,易于学习掌握。
本文操作环境:Windows10系统、Dell G3电脑。
在系统开发过程中流程图是什么阶段使用的一个工具?
程序流程图是具体到设计阶段的设计工具。
程序流程图,独立于任何一种程序设计语言,比较直观、清晰,易于学习掌握。
相关介绍:
1、N-S图,Nassi和Shneiderman 提出了一种符合结构化程序设计原则的图形描述工具,叫做盒图,也叫做N-S图。为表示五种基本控制结构,在N-S图中规定了五种图形构件。
2、DFD图,简称DFD,它从数据传递和加工角度,以图形方式来表达系统的逻辑功能、数据在系统内部的逻辑流向和逻辑变换过程,是结构化系统分析方法的主要表达工具及用于表示软件模型的一种图示方法。
3、PAD图,PAD是Problem Analysis Diagram的缩写,它是日本日立公司提出,由程序流程图演化来的,用结构化程序设计思想表现程序逻辑结构的图形工具。
本文共计512个文字,预计阅读时间需要3分钟。
在系统开发过程中,流程图是贯穿整体到设计阶段的重要设计工具;程序流程图,独立于任何一种程序设计语言,直观、清晰,易于学习和掌握。文本操作环境:Windows 10系统、Dell G3电脑。
在系统开发过程中流程图是具体到设计阶段使用的设计工具;程序流程图,独立于任何一种程序设计语言,比较直观、清晰,易于学习掌握。
本文操作环境:Windows10系统、Dell G3电脑。
在系统开发过程中流程图是什么阶段使用的一个工具?
程序流程图是具体到设计阶段的设计工具。
程序流程图,独立于任何一种程序设计语言,比较直观、清晰,易于学习掌握。
相关介绍:
1、N-S图,Nassi和Shneiderman 提出了一种符合结构化程序设计原则的图形描述工具,叫做盒图,也叫做N-S图。为表示五种基本控制结构,在N-S图中规定了五种图形构件。
2、DFD图,简称DFD,它从数据传递和加工角度,以图形方式来表达系统的逻辑功能、数据在系统内部的逻辑流向和逻辑变换过程,是结构化系统分析方法的主要表达工具及用于表示软件模型的一种图示方法。
3、PAD图,PAD是Problem Analysis Diagram的缩写,它是日本日立公司提出,由程序流程图演化来的,用结构化程序设计思想表现程序逻辑结构的图形工具。

