HTTP状态码究竟有何深意和重要作用?
- 内容介绍
- 文章标签
- 相关推荐
本文共计786个文字,预计阅读时间需要4分钟。
HTTP(Hypertext Transfer Protocol)是一种用于在网络中传输超文本的应用层协议。在HTTP协议中,服务器和客户端通过交换消息来完成数据通信。客户端向服务器发送请求,服务器响应请求并返回数据。
HTTP(Hypertext Transfer Protocol)是一种用于在网络中传输超文本的应用层协议。在HTTP协议中,服务器和客户端之间通过交换消息来完成数据通信。在客户端向服务器发送请求并得到响应时,服务器会通过HTTP状态码来表示请求的处理结果。HTTP状态码是用数字形式表示的三位数,每个状态码都有特定的意义和用途。
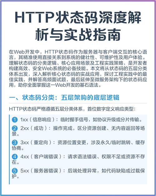
HTTP状态码的第一个数字表示响应的类别,常见的类别有以下五类:
1XX: 信息性响应,表示服务器已接收到请求,正在处理中。
2XX: 成功响应,表示请求已成功处理。
3XX: 重定向响应,表示需要进一步的操作来完成请求。
4XX: 客户端错误响应,表示请求有误,服务器无法处理。
5XX: 服务器错误响应,表示服务器在处理请求时发生了错误。
常见的HTTP状态码及其用途如下:
200 OK: 请求成功。客户端发送的请求已被服务器正常处理并返回相应资源。这是最常见的状态码之一,在网页浏览、文件下载等场景中经常出现。
301 Moved Permanently: 永久重定向。表示请求的资源已被永久移动到新的URL地址。客户端应使用新的URL重新发送请求。
本文共计786个文字,预计阅读时间需要4分钟。
HTTP(Hypertext Transfer Protocol)是一种用于在网络中传输超文本的应用层协议。在HTTP协议中,服务器和客户端通过交换消息来完成数据通信。客户端向服务器发送请求,服务器响应请求并返回数据。
HTTP(Hypertext Transfer Protocol)是一种用于在网络中传输超文本的应用层协议。在HTTP协议中,服务器和客户端之间通过交换消息来完成数据通信。在客户端向服务器发送请求并得到响应时,服务器会通过HTTP状态码来表示请求的处理结果。HTTP状态码是用数字形式表示的三位数,每个状态码都有特定的意义和用途。
HTTP状态码的第一个数字表示响应的类别,常见的类别有以下五类:
1XX: 信息性响应,表示服务器已接收到请求,正在处理中。
2XX: 成功响应,表示请求已成功处理。
3XX: 重定向响应,表示需要进一步的操作来完成请求。
4XX: 客户端错误响应,表示请求有误,服务器无法处理。
5XX: 服务器错误响应,表示服务器在处理请求时发生了错误。
常见的HTTP状态码及其用途如下:
200 OK: 请求成功。客户端发送的请求已被服务器正常处理并返回相应资源。这是最常见的状态码之一,在网页浏览、文件下载等场景中经常出现。
301 Moved Permanently: 永久重定向。表示请求的资源已被永久移动到新的URL地址。客户端应使用新的URL重新发送请求。

