线程的生命周期有哪些具体状态?
- 内容介绍
- 文章标签
- 相关推荐
本文共计2543个文字,预计阅读时间需要11分钟。
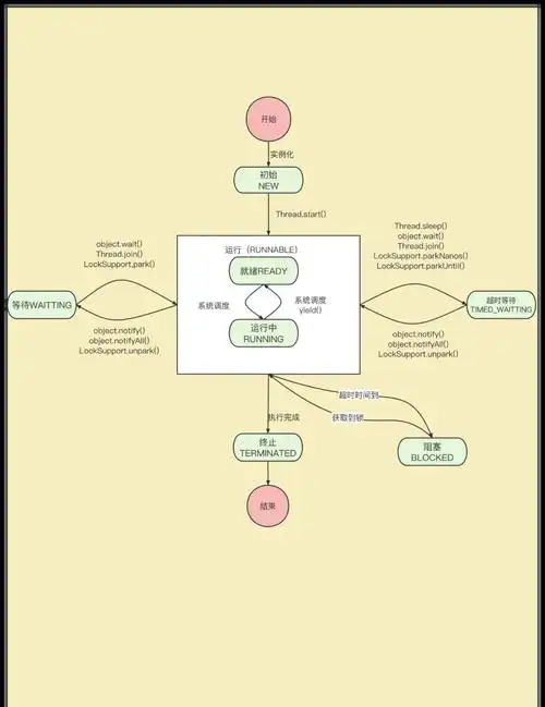
Java线程的状态及转换,线程状态的实质,当我们说线程的状态时,指的是一个变量的值。哪个变量?Thread类中的一个变量:private volatile int threadStatus=0; 这个值是一个整数,可以通过反射来查看。
Java 线程的状态及转换
线程状态的实质
当我们说线程的状态时,说的就是一个变量的值。哪个变量?Thread类中的一个变量
private volatile int threadStatus = 0;
这个值是个整数,可以通过映射关系(VM.toThreadState)转换成一个枚举类
public enum State {
NEW,
RUNNABLE,
BLOCKED,
WAITING,
TIMED_WAITING,
TERMINATED;
}
我们盯着这个threadStatus的值看变化就好了、
NEW
一切的起点,要从把一个 Thread 类的对象创建出来,开始说起。
Thread t = new Thread();
RUNNABLE
躺在堆内存中无所事事的 Thread 对象,在调用了 start() 方法后,才显现生机。
本文共计2543个文字,预计阅读时间需要11分钟。
Java线程的状态及转换,线程状态的实质,当我们说线程的状态时,指的是一个变量的值。哪个变量?Thread类中的一个变量:private volatile int threadStatus=0; 这个值是一个整数,可以通过反射来查看。
Java 线程的状态及转换
线程状态的实质
当我们说线程的状态时,说的就是一个变量的值。哪个变量?Thread类中的一个变量
private volatile int threadStatus = 0;
这个值是个整数,可以通过映射关系(VM.toThreadState)转换成一个枚举类
public enum State {
NEW,
RUNNABLE,
BLOCKED,
WAITING,
TIMED_WAITING,
TERMINATED;
}
我们盯着这个threadStatus的值看变化就好了、
NEW
一切的起点,要从把一个 Thread 类的对象创建出来,开始说起。
Thread t = new Thread();
RUNNABLE
躺在堆内存中无所事事的 Thread 对象,在调用了 start() 方法后,才显现生机。

