B端和C端业务模式有哪些本质区别?
- 内容介绍
- 文章标签
- 相关推荐
本文共计652个文字,预计阅读时间需要3分钟。
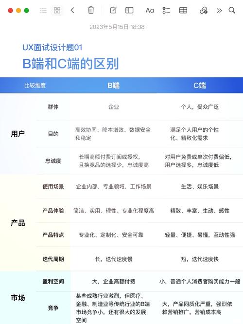
B端与C端市场区别:1、B端更重视商业间的合作,C端更重视个人间的交流互动;2、B端商业行为更规范化专业化,C端产品或服务更多样化个性化。
b端和c端区别有:1、B端市场更注重商业间的合作,而C端市场更注重个人之间的交流和互动;2、B端市场中商业行为更加正规化和专业化,而商品或服务的类型也更加多样化和个性化;3、B端市场通常具有局限性和专业性,而C端市场由于涉及的人群更广泛;4、B端市场和C端市场在市场推广和销售渠道上也存在差异。
B端(Business-to-Business)和C端(Consumer-to-Consumer)是两种不同的商业模式,指的是企业与企业之间以及消费者与消费者之间的商业活动。虽然两者都是商业活动,但在很多方面都存在着明显的区别。
1、在B端市场,企业之间进行的是商业交易,主要涉及的是买卖产品、服务或资源的活动。而在C端市场,消费者之间进行的是个人之间的交易,主要涉及的是二手商品的买卖、分享经济活动和个人服务。因此,B端市场更注重商业间的合作,而C端市场更注重个人之间的交流和互动。
2、在B端市场中,交易往往涉及大规模交易和高额资金流动。企业之间的合作往往是长期稳定的合作关系,涉及大量商品或服务的交付。因此,在B端市场中,商业行为更加正规化和专业化,包括采购、供应链管理、合同签署等。相比之下,在C端市场中,交易往往是小规模的个人交易,商品或服务的类型也更加多样化和个性化。在C端市场中,交易往往更加灵活和简单,没有严格的合同和交付流程。
3、B端市场和C端市场在市场规模上也存在差异。B端市场往往是相对较小而特定的市场,涉及的企业数量和交易规模都相对较少。反之,C端市场涉及的消费者数量更多,交易规模更大。
本文共计652个文字,预计阅读时间需要3分钟。
B端与C端市场区别:1、B端更重视商业间的合作,C端更重视个人间的交流互动;2、B端商业行为更规范化专业化,C端产品或服务更多样化个性化。
b端和c端区别有:1、B端市场更注重商业间的合作,而C端市场更注重个人之间的交流和互动;2、B端市场中商业行为更加正规化和专业化,而商品或服务的类型也更加多样化和个性化;3、B端市场通常具有局限性和专业性,而C端市场由于涉及的人群更广泛;4、B端市场和C端市场在市场推广和销售渠道上也存在差异。
B端(Business-to-Business)和C端(Consumer-to-Consumer)是两种不同的商业模式,指的是企业与企业之间以及消费者与消费者之间的商业活动。虽然两者都是商业活动,但在很多方面都存在着明显的区别。
1、在B端市场,企业之间进行的是商业交易,主要涉及的是买卖产品、服务或资源的活动。而在C端市场,消费者之间进行的是个人之间的交易,主要涉及的是二手商品的买卖、分享经济活动和个人服务。因此,B端市场更注重商业间的合作,而C端市场更注重个人之间的交流和互动。
2、在B端市场中,交易往往涉及大规模交易和高额资金流动。企业之间的合作往往是长期稳定的合作关系,涉及大量商品或服务的交付。因此,在B端市场中,商业行为更加正规化和专业化,包括采购、供应链管理、合同签署等。相比之下,在C端市场中,交易往往是小规模的个人交易,商品或服务的类型也更加多样化和个性化。在C端市场中,交易往往更加灵活和简单,没有严格的合同和交付流程。
3、B端市场和C端市场在市场规模上也存在差异。B端市场往往是相对较小而特定的市场,涉及的企业数量和交易规模都相对较少。反之,C端市场涉及的消费者数量更多,交易规模更大。

