PHP归并排序算法实例详解,能否详细阐述其核心原理与实现步骤?
- 内容介绍
- 文章标签
- 相关推荐
本文共计1928个文字,预计阅读时间需要8分钟。
原文实例讲述了PHP排序算法之归并排序(Merging Sort)。分享给家长供参考,内容如下:
基本思想:归并排序归并排序就是利用归并(合并)的思想实现的排序方法。归并排序:就是利用归并(合并)的思想实现的排序方法。
原理:假设初始时有两个有序的子序列,它们的元素个数分别是n1和n2,要合并成一个新的有序序列,新序列的元素个数是n1+n2。把这两个子序列合并为一个新的有序序列,叫做归并。
具体步骤:
1.把待排序的序列分割成若干个子序列,每个子序列至少包含一个元素。
2.对每个子序列进行排序。
3.将排序好的子序列合并成一个新的有序序列。
归并排序的优点:
1.归并排序是稳定的排序算法。
2.归并排序的时间复杂度为O(nlogn),在所有排序算法中表现良好。
3.归并排序的空间复杂度为O(n),因为需要额外的空间来存储临时数组。
本文实例讲述了PHP排序算法之归并排序(Merging Sort)。分享给大家供大家参考,具体如下:
基本思想:
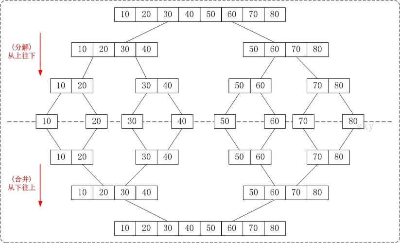
归并排序:就是利用归并(合并)的思想实现的排序方法。它的原理是假设初始序列含有 n 个元素,则可以看成是 n 个有序的子序列,每个子序列的长度为 1,然后两两归并,得到 ⌈ n / 2⌉ (⌈ x ⌉ 表示不小于 x 的最小整数)个长度为 2 或 1 的有序序列;再两两归并,······,如此重复,直至得到一个长度为 n 的有序序列为止,这种排序方法就成为 2 路归并排序。
本文共计1928个文字,预计阅读时间需要8分钟。
原文实例讲述了PHP排序算法之归并排序(Merging Sort)。分享给家长供参考,内容如下:
基本思想:归并排序归并排序就是利用归并(合并)的思想实现的排序方法。归并排序:就是利用归并(合并)的思想实现的排序方法。
原理:假设初始时有两个有序的子序列,它们的元素个数分别是n1和n2,要合并成一个新的有序序列,新序列的元素个数是n1+n2。把这两个子序列合并为一个新的有序序列,叫做归并。
具体步骤:
1.把待排序的序列分割成若干个子序列,每个子序列至少包含一个元素。
2.对每个子序列进行排序。
3.将排序好的子序列合并成一个新的有序序列。
归并排序的优点:
1.归并排序是稳定的排序算法。
2.归并排序的时间复杂度为O(nlogn),在所有排序算法中表现良好。
3.归并排序的空间复杂度为O(n),因为需要额外的空间来存储临时数组。
本文实例讲述了PHP排序算法之归并排序(Merging Sort)。分享给大家供大家参考,具体如下:
基本思想:
归并排序:就是利用归并(合并)的思想实现的排序方法。它的原理是假设初始序列含有 n 个元素,则可以看成是 n 个有序的子序列,每个子序列的长度为 1,然后两两归并,得到 ⌈ n / 2⌉ (⌈ x ⌉ 表示不小于 x 的最小整数)个长度为 2 或 1 的有序序列;再两两归并,······,如此重复,直至得到一个长度为 n 的有序序列为止,这种排序方法就成为 2 路归并排序。

