PHP归并排序算法实例详解,能否详细阐述其核心原理与实现步骤?
- 内容介绍
- 文章标签
- 相关推荐
本文共计1928个文字,预计阅读时间需要8分钟。
原文实例讲述了PHP排序算法之归并排序(Merging Sort)。分享给家长供参考,内容如下:
基本思想:归并排序归并排序就是利用归并(合并)的思想实现的排序方法。归并排序:就是利用归并(合并)的思想实现的排序方法。
原理:假设初始时有两个有序的子序列,它们的元素个数分别是n1和n2,要合并成一个新的有序序列,新序列的元素个数是n1+n2。把这两个子序列合并为一个新的有序序列,叫做归并。
具体步骤:
1.把待排序的序列分割成若干个子序列,每个子序列至少包含一个元素。
2.对每个子序列进行排序。
3.将排序好的子序列合并成一个新的有序序列。
归并排序的优点:
1.归并排序是稳定的排序算法。
2.归并排序的时间复杂度为O(nlogn),在所有排序算法中表现良好。
3.归并排序的空间复杂度为O(n),因为需要额外的空间来存储临时数组。
本文实例讲述了PHP排序算法之归并排序(Merging Sort)。分享给大家供大家参考,具体如下:
基本思想:
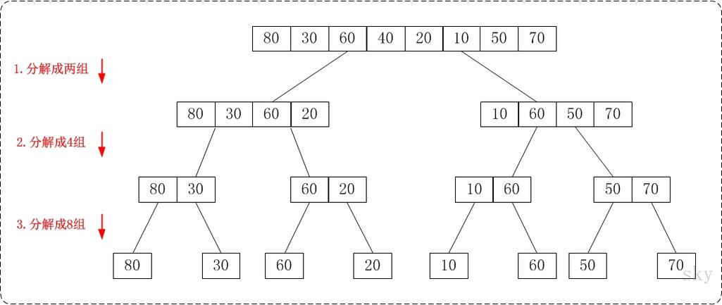
归并排序:就是利用归并(合并)的思想实现的排序方法。它的原理是假设初始序列含有 n 个元素,则可以看成是 n 个有序的子序列,每个子序列的长度为 1,然后两两归并,得到 ⌈ n / 2⌉ (⌈ x ⌉ 表示不小于 x 的最小整数)个长度为 2 或 1 的有序序列;再两两归并,······,如此重复,直至得到一个长度为 n 的有序序列为止,这种排序方法就成为 2 路归并排序。
一、归并的过程:
a[i] 取 a 数组的前部分(已经排好序),a[j] 取 a 数组的后部分(已经排好序)
r 数组存储排好序的 a 数组
比较 a[i]和 a[j] 的大小,若 a[i] ≤ a[j],则将第一个有序表中的元素 a[i] 复制到 r[k] 中,并令 i 和 k 分别加上 1;否则将第二个有序表中的元素 a[j] 复制到 r[k] 中,并令 j 和 k 分别加上 1,如此循环下去,直到其中一个有序表取完,然后再将另一个有序表中剩余的元素复制到 r 中从下标 k 到下标 t 的单元。归并排序的算法我们通常用递归实现,先把待排序区间 [s,t] 以中点二分,接着把左边子区间排序,再把右边子区间排序,最后把左区间和右区间用一次归并操作合并成有序的区间 [s,t]。
二、归并操作:
归并操作(merge),也叫归并算法,指的是将两个顺序序列合并成一个顺序序列的方法。
如 设有数列{6,202,100,301,38,8,1}
初始状态:6 , 202 , 100 , 301 , 38 , 8,1
第一次归并后:{6,202},{100,301},{8,38},{1},比较次数:3;
第二次归并后:{6,100,202,301},{1,8,38},比较次数:4;
第三次归并后:{1,6,8,38,100,202,301},比较次数:4;
总的比较次数为:3+4+4=11,;
逆序数为14;
三、算法描述:
归并操作的工作原理如下:
第一步:申请空间,使其大小为两个已经排序序列之和,该空间用来存放合并后的序列
第二步:设定两个指针,最初位置分别为两个已经排序序列的起始位置
第三步:比较两个指针所指向的元素,选择相对小的元素放入到合并空间,并移动指针到下一位置
重复步骤3直到某一指针超出序列尾
将另一序列剩下的所有元素直接复制到合并序列尾
算法实现:
我们先来看看主函数部分:
//交换函数 function swap(array &$arr,$a,$b){ $temp = $arr[$a]; $arr[$a] = $arr[$b]; $arr[$b] = $temp; } //归并算法总函数 function MergeSort(array &$arr){ $start = 0; $end = count($arr) - 1; MSort($arr,$start,$end); }
在总函数中,我们只调用了一个 MSort() 函数,因为我们要使用递归调用,所以将 MSort() 封装起来。
下面我们来看看 MSort() 函数:
function MSort(array &$arr,$start,$end){ //当子序列长度为1时,$start == $end,不用再分组 if($start < $end){ $mid = floor(($start + $end) / 2); //将 $arr 平分为 $arr[$start - $mid] 和 $arr[$mid+1 - $end] MSort($arr,$start,$mid); //将 $arr[$start - $mid] 归并为有序的$arr[$start - $mid] MSort($arr,$mid + 1,$end); //将 $arr[$mid+1 - $end] 归并为有序的 $arr[$mid+1 - $end] Merge($arr,$start,$mid,$end); //将$arr[$start - $mid]部分和$arr[$mid+1 - $end]部分合并起来成为有序的$arr[$start - $end] } }
上面的 MSort() 函数实现将数组分半再分半(直到子序列长度为1),然后将子序列合并起来。
现在是我们的归并操作函数 Merge() :
//归并操作 function Merge(array &$arr,$start,$mid,$end){ $i = $start; $j=$mid + 1; $k = $start; $temparr = array(); while($i!=$mid+1 && $j!=$end+1) { if($arr[$i] >= $arr[$j]){ $temparr[$k++] = $arr[$j++]; } else{ $temparr[$k++] = $arr[$i++]; } } //将第一个子序列的剩余部分添加到已经排好序的 $temparr 数组中 while($i != $mid+1){ $temparr[$k++] = $arr[$i++]; } //将第二个子序列的剩余部分添加到已经排好序的 $temparr 数组中 while($j != $end+1){ $temparr[$k++] = $arr[$j++]; } for($i=$start; $i<=$end; $i++){ $arr[$i] = $temparr[$i]; } }
到了这里,我们的归并算法就完了。我们调用试试:
$arr = array(9,1,5,8,3,7,4,6,2); MergeSort($arr); var_dump($arr);
运行结果:
array(9) { [0]=> int(1) [1]=> int(2) [2]=> int(3) [3]=> int(4) [4]=> int(5) [5]=> int(6) [6]=> int(7) [7]=> int(8) [8]=> int(9) }
复杂度分析:
由于归并算法无论原来的序列是否有序都会进行分组和比较,因此它的最好、最坏、平均的时间复杂度都是 O(nlogn)。
归并算法是一种稳定的排序算法。
本文参考自《大话数据结构》,在此仅作记录,方便以后查阅,大神勿喷!
PS:这里再为大家推荐一款关于排序的演示工具供大家参考:
在线动画演示插入/选择/冒泡/归并/希尔/快速排序算法过程工具:
tools.jb51.net/aideddesign/paixu_ys
更多关于PHP相关内容感兴趣的读者可查看本站专题:《php排序算法总结》、《PHP数据结构与算法教程》、《php程序设计算法总结》、《php字符串(string)用法总结》、《PHP数组(Array)操作技巧大全》、《PHP常用遍历算法与技巧总结》及《PHP数学运算技巧总结》
希望本文所述对大家PHP程序设计有所帮助。
本文共计1928个文字,预计阅读时间需要8分钟。
原文实例讲述了PHP排序算法之归并排序(Merging Sort)。分享给家长供参考,内容如下:
基本思想:归并排序归并排序就是利用归并(合并)的思想实现的排序方法。归并排序:就是利用归并(合并)的思想实现的排序方法。
原理:假设初始时有两个有序的子序列,它们的元素个数分别是n1和n2,要合并成一个新的有序序列,新序列的元素个数是n1+n2。把这两个子序列合并为一个新的有序序列,叫做归并。
具体步骤:
1.把待排序的序列分割成若干个子序列,每个子序列至少包含一个元素。
2.对每个子序列进行排序。
3.将排序好的子序列合并成一个新的有序序列。
归并排序的优点:
1.归并排序是稳定的排序算法。
2.归并排序的时间复杂度为O(nlogn),在所有排序算法中表现良好。
3.归并排序的空间复杂度为O(n),因为需要额外的空间来存储临时数组。
本文实例讲述了PHP排序算法之归并排序(Merging Sort)。分享给大家供大家参考,具体如下:
基本思想:
归并排序:就是利用归并(合并)的思想实现的排序方法。它的原理是假设初始序列含有 n 个元素,则可以看成是 n 个有序的子序列,每个子序列的长度为 1,然后两两归并,得到 ⌈ n / 2⌉ (⌈ x ⌉ 表示不小于 x 的最小整数)个长度为 2 或 1 的有序序列;再两两归并,······,如此重复,直至得到一个长度为 n 的有序序列为止,这种排序方法就成为 2 路归并排序。
一、归并的过程:
a[i] 取 a 数组的前部分(已经排好序),a[j] 取 a 数组的后部分(已经排好序)
r 数组存储排好序的 a 数组
比较 a[i]和 a[j] 的大小,若 a[i] ≤ a[j],则将第一个有序表中的元素 a[i] 复制到 r[k] 中,并令 i 和 k 分别加上 1;否则将第二个有序表中的元素 a[j] 复制到 r[k] 中,并令 j 和 k 分别加上 1,如此循环下去,直到其中一个有序表取完,然后再将另一个有序表中剩余的元素复制到 r 中从下标 k 到下标 t 的单元。归并排序的算法我们通常用递归实现,先把待排序区间 [s,t] 以中点二分,接着把左边子区间排序,再把右边子区间排序,最后把左区间和右区间用一次归并操作合并成有序的区间 [s,t]。
二、归并操作:
归并操作(merge),也叫归并算法,指的是将两个顺序序列合并成一个顺序序列的方法。
如 设有数列{6,202,100,301,38,8,1}
初始状态:6 , 202 , 100 , 301 , 38 , 8,1
第一次归并后:{6,202},{100,301},{8,38},{1},比较次数:3;
第二次归并后:{6,100,202,301},{1,8,38},比较次数:4;
第三次归并后:{1,6,8,38,100,202,301},比较次数:4;
总的比较次数为:3+4+4=11,;
逆序数为14;
三、算法描述:
归并操作的工作原理如下:
第一步:申请空间,使其大小为两个已经排序序列之和,该空间用来存放合并后的序列
第二步:设定两个指针,最初位置分别为两个已经排序序列的起始位置
第三步:比较两个指针所指向的元素,选择相对小的元素放入到合并空间,并移动指针到下一位置
重复步骤3直到某一指针超出序列尾
将另一序列剩下的所有元素直接复制到合并序列尾
算法实现:
我们先来看看主函数部分:
//交换函数 function swap(array &$arr,$a,$b){ $temp = $arr[$a]; $arr[$a] = $arr[$b]; $arr[$b] = $temp; } //归并算法总函数 function MergeSort(array &$arr){ $start = 0; $end = count($arr) - 1; MSort($arr,$start,$end); }
在总函数中,我们只调用了一个 MSort() 函数,因为我们要使用递归调用,所以将 MSort() 封装起来。
下面我们来看看 MSort() 函数:
function MSort(array &$arr,$start,$end){ //当子序列长度为1时,$start == $end,不用再分组 if($start < $end){ $mid = floor(($start + $end) / 2); //将 $arr 平分为 $arr[$start - $mid] 和 $arr[$mid+1 - $end] MSort($arr,$start,$mid); //将 $arr[$start - $mid] 归并为有序的$arr[$start - $mid] MSort($arr,$mid + 1,$end); //将 $arr[$mid+1 - $end] 归并为有序的 $arr[$mid+1 - $end] Merge($arr,$start,$mid,$end); //将$arr[$start - $mid]部分和$arr[$mid+1 - $end]部分合并起来成为有序的$arr[$start - $end] } }
上面的 MSort() 函数实现将数组分半再分半(直到子序列长度为1),然后将子序列合并起来。
现在是我们的归并操作函数 Merge() :
//归并操作 function Merge(array &$arr,$start,$mid,$end){ $i = $start; $j=$mid + 1; $k = $start; $temparr = array(); while($i!=$mid+1 && $j!=$end+1) { if($arr[$i] >= $arr[$j]){ $temparr[$k++] = $arr[$j++]; } else{ $temparr[$k++] = $arr[$i++]; } } //将第一个子序列的剩余部分添加到已经排好序的 $temparr 数组中 while($i != $mid+1){ $temparr[$k++] = $arr[$i++]; } //将第二个子序列的剩余部分添加到已经排好序的 $temparr 数组中 while($j != $end+1){ $temparr[$k++] = $arr[$j++]; } for($i=$start; $i<=$end; $i++){ $arr[$i] = $temparr[$i]; } }
到了这里,我们的归并算法就完了。我们调用试试:
$arr = array(9,1,5,8,3,7,4,6,2); MergeSort($arr); var_dump($arr);
运行结果:
array(9) { [0]=> int(1) [1]=> int(2) [2]=> int(3) [3]=> int(4) [4]=> int(5) [5]=> int(6) [6]=> int(7) [7]=> int(8) [8]=> int(9) }
复杂度分析:
由于归并算法无论原来的序列是否有序都会进行分组和比较,因此它的最好、最坏、平均的时间复杂度都是 O(nlogn)。
归并算法是一种稳定的排序算法。
本文参考自《大话数据结构》,在此仅作记录,方便以后查阅,大神勿喷!
PS:这里再为大家推荐一款关于排序的演示工具供大家参考:
在线动画演示插入/选择/冒泡/归并/希尔/快速排序算法过程工具:
tools.jb51.net/aideddesign/paixu_ys
更多关于PHP相关内容感兴趣的读者可查看本站专题:《php排序算法总结》、《PHP数据结构与算法教程》、《php程序设计算法总结》、《php字符串(string)用法总结》、《PHP数组(Array)操作技巧大全》、《PHP常用遍历算法与技巧总结》及《PHP数学运算技巧总结》
希望本文所述对大家PHP程序设计有所帮助。

