如何将硬件开发基本流程应用于制作USB转RS232模块?
- 内容介绍
- 文章标签
- 相关推荐
本文共计499个文字,预计阅读时间需要2分钟。
前言——有了原理图,可以设计硬件PCB,在设计PCB期间还有一个协同优先动作,就是镜像封装。原理图库中的元件是我们自己设计的。为了更好地描述封装设计过程,本文简要介绍了CH340。
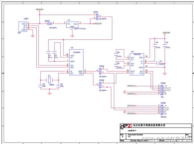
前言有了原理图,可以设计硬件PCB,在设计PCB之间还有一个协同优先动作,就是映射封装,原理图库的元器件我们是自己设计的。为了更好的表述封装设计过程,本文描述了CH340G和MAX232芯片封装创建(SOP-16),并将原理图的元器件关联引脚封装。
原理图封装剖析
- 序号1:USB口封装,查看datasheet创建
- 序号2:COM封装,使用dip2.54,2dip
- 序号3:ASM1117-3.3V封装,查看datasheet创建
- 序号4:COM封装,使用dip2.54,3dip
- 序号5:电容封装,选用0603创建
- 序号6:CH340G封装,查看datashee创建
- 序号7:晶振封装,查看datasheet创建
- 序号8:MAX232元器件封装,查看datasheet创建
- 序号9:CON封装,使用dip2.54,5dip
以上,其实com有通用的,0603这些也都是通用标准的封装。
本文共计499个文字,预计阅读时间需要2分钟。
前言——有了原理图,可以设计硬件PCB,在设计PCB期间还有一个协同优先动作,就是镜像封装。原理图库中的元件是我们自己设计的。为了更好地描述封装设计过程,本文简要介绍了CH340。
前言有了原理图,可以设计硬件PCB,在设计PCB之间还有一个协同优先动作,就是映射封装,原理图库的元器件我们是自己设计的。为了更好的表述封装设计过程,本文描述了CH340G和MAX232芯片封装创建(SOP-16),并将原理图的元器件关联引脚封装。
原理图封装剖析
- 序号1:USB口封装,查看datasheet创建
- 序号2:COM封装,使用dip2.54,2dip
- 序号3:ASM1117-3.3V封装,查看datasheet创建
- 序号4:COM封装,使用dip2.54,3dip
- 序号5:电容封装,选用0603创建
- 序号6:CH340G封装,查看datashee创建
- 序号7:晶振封装,查看datasheet创建
- 序号8:MAX232元器件封装,查看datasheet创建
- 序号9:CON封装,使用dip2.54,5dip
以上,其实com有通用的,0603这些也都是通用标准的封装。

