如何深入理解编译常量、ClassLoader类和系统类加载器的工作原理?
- 内容介绍
- 文章标签
- 相关推荐
本文共计663个文字,预计阅读时间需要3分钟。
编译常用量、ClassLoader类、系统类加载器深度解析:类的初始化+类初始化步骤+类初始化时机+示例:
java/** * @name FinalTest * @author terwer * @date 2022-07-05 21:51 */
public class Test2 { public static void main(String[] args) { // 示例 }}
编译常量、ClassLoader类、系统类加载器深度探析 类的初始化- 类的初始化步骤
- 类的初始化时机
例子:
/**
* @name: FinalTest
* @author: terwer
* @date: 2022-07-05 21:51
**/
public class Test2 {
public static void main(String[] args) {
System.out.println(FinalTest.x);
}
}
class FinalTest {
public static final int x = 6 / 3;
static {
System.out.println("FinalTest static block");
}
}
运行结果
/**
* @name: Test3
* @author: terwer
* @date: 2022-07-05 22:24
**/
public class Test3 {
public static void main(String[] args) {
System.out.println(FinalTest2.x);
}
}
class FinalTest2{
public static final int x = new Random().nextInt(100);
static {
System.out.println("FinalTest2 static block");
}
}
前面一个 x 是常量,编译时候可以确定,因此,不会初始化类。
后面一个 x 在编译阶段无法确定,运行阶段才能确定因此,会初始化类。
例子
/**
* @name: Test4
* @author: terwer
* @date: 2022-07-05 22:52
**/
public class Test4 {
static {
System.out.println("Test4 static block");
}
public static void main(String[] args) {
System.out.println(Child.b);
}
}
class Parent {
static int a = 3;
static {
System.out.println("Parent static block");
}
}
class Child extends Parent {
static int b = 4;
static {
System.out.println("Child static block");
}
}
运行结果
例子
/**
* @name: Test5
* @author: terwer
* @date: 2022-07-05 23:02
**/
public class Test5 {
static {
System.out.println("Test5 static block");
}
public static void main(String[] args) {
Parent2 parent;
System.out.println("-----------------");
parent = new Parent2();
System.out.println(Parent2.a);
System.out.println(Child2.b);
}
}
运行结果
程序中对子类的“主动使用”会导致父类被初始化,但是,对父类的主动使用并不会导致子类初始化(不可能说生成一个 Object 类的对象就导致系统中所有的子类都被初始化)。
例子
/**
* @name: Test6
* @author: terwer
* @date: 2022-07-05 23:27
**/
public class Test6 {
public static void main(String[] args) {
System.out.println(Child3.a);
Child3.dosomething();
}
}
class Parent3 {
static int a = 3;
static {
System.out.println("Parent3 static block");
}
static void dosomething() {
System.out.println("do something");
}
}
class Child3 extends Parent3 {
static {
System.out.println("Child3 static block");
}
}
运行结果
例子
/**
* @name: Test7
* @author: terwer
* @date: 2022-07-05 23:45
**/
public class Test7 {
public static void main(String[] args) throws Exception {
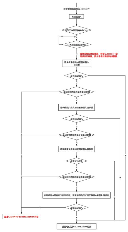
ClassLoader classLoader = ClassLoader.getSystemClassLoader();
Class<?> clazz = classLoader.loadClass("com.terwergreen.classloader.C");
System.out.println("-------------------");
Class.forName("com.terwergreen.classloader.C");
}
}
class C {
static {
System.out.println("Class C");
}
}
运行效果
本文共计663个文字,预计阅读时间需要3分钟。
编译常用量、ClassLoader类、系统类加载器深度解析:类的初始化+类初始化步骤+类初始化时机+示例:
java/** * @name FinalTest * @author terwer * @date 2022-07-05 21:51 */
public class Test2 { public static void main(String[] args) { // 示例 }}
编译常量、ClassLoader类、系统类加载器深度探析 类的初始化- 类的初始化步骤
- 类的初始化时机
例子:
/**
* @name: FinalTest
* @author: terwer
* @date: 2022-07-05 21:51
**/
public class Test2 {
public static void main(String[] args) {
System.out.println(FinalTest.x);
}
}
class FinalTest {
public static final int x = 6 / 3;
static {
System.out.println("FinalTest static block");
}
}
运行结果
/**
* @name: Test3
* @author: terwer
* @date: 2022-07-05 22:24
**/
public class Test3 {
public static void main(String[] args) {
System.out.println(FinalTest2.x);
}
}
class FinalTest2{
public static final int x = new Random().nextInt(100);
static {
System.out.println("FinalTest2 static block");
}
}
前面一个 x 是常量,编译时候可以确定,因此,不会初始化类。
后面一个 x 在编译阶段无法确定,运行阶段才能确定因此,会初始化类。
例子
/**
* @name: Test4
* @author: terwer
* @date: 2022-07-05 22:52
**/
public class Test4 {
static {
System.out.println("Test4 static block");
}
public static void main(String[] args) {
System.out.println(Child.b);
}
}
class Parent {
static int a = 3;
static {
System.out.println("Parent static block");
}
}
class Child extends Parent {
static int b = 4;
static {
System.out.println("Child static block");
}
}
运行结果
例子
/**
* @name: Test5
* @author: terwer
* @date: 2022-07-05 23:02
**/
public class Test5 {
static {
System.out.println("Test5 static block");
}
public static void main(String[] args) {
Parent2 parent;
System.out.println("-----------------");
parent = new Parent2();
System.out.println(Parent2.a);
System.out.println(Child2.b);
}
}
运行结果
程序中对子类的“主动使用”会导致父类被初始化,但是,对父类的主动使用并不会导致子类初始化(不可能说生成一个 Object 类的对象就导致系统中所有的子类都被初始化)。
例子
/**
* @name: Test6
* @author: terwer
* @date: 2022-07-05 23:27
**/
public class Test6 {
public static void main(String[] args) {
System.out.println(Child3.a);
Child3.dosomething();
}
}
class Parent3 {
static int a = 3;
static {
System.out.println("Parent3 static block");
}
static void dosomething() {
System.out.println("do something");
}
}
class Child3 extends Parent3 {
static {
System.out.println("Child3 static block");
}
}
运行结果
例子
/**
* @name: Test7
* @author: terwer
* @date: 2022-07-05 23:45
**/
public class Test7 {
public static void main(String[] args) throws Exception {
ClassLoader classLoader = ClassLoader.getSystemClassLoader();
Class<?> clazz = classLoader.loadClass("com.terwergreen.classloader.C");
System.out.println("-------------------");
Class.forName("com.terwergreen.classloader.C");
}
}
class C {
static {
System.out.println("Class C");
}
}
运行效果

